
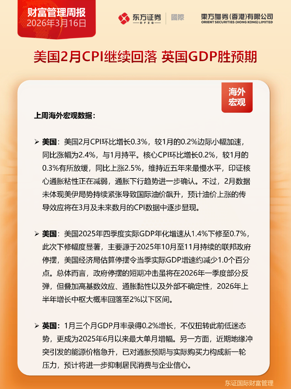
市场热点 Ø高评级短债基金的核心产品特性,使其能够有效抵御美伊战争带来的市场冲击,这是其表现稳健的内在支撑,主要体现在两个方面。 Ø其一,久期短,规避利率波动风险。债券价格受利率变动的影响越小。美伊战争引发的油价飙升推高全球通胀预期,导致长端债券收益率大幅上行,中长债基金因此面临较大调整压力,而短债基金受利率波动的影响微乎其微。 Ø其二,评级高,规避信用违约风险。美伊战争导致全球经济不确定性上升,低评级信用债面临估值下行压力,而高评级债券凭借其稳定的信用资质,成为市场“避风港”。 基金亮点 Ø中国人寿富兰克林环球基金-短期债券基金A USD Ø基准对标货币基金,适合保守型投资者:基金主要投资于以美元计价的短期债券,从而实现比货币市场基金更高的回报。 Ø短久期:基金投资目前加权久期1.21年。 Ø信用评级高:基金只投资于投资级别债券,加权评级A。 Ø风险调整收益高:基金最近一年期收益率为5.08%,同时波动极小,持仓体验接近于货币基金,同时收益略高于货币基金。 资料来源:彭博,东方证券(香港)数据截止2026年03月13日 财富管理周报2026年3月16日 基金详情 Ø从下图可以看出,该基金整体表现类似于货币基金,具有低波动和低回撤的优点。基金在保持低波动性的前期下,收益率较货币基金有一定提升,其最近一年期收益率为5.08%,而美元货基为3.76%。基金在市场波动下仍表现平稳,去年贸易战最大回撤为0.67%,而美伊战争以来回撤不到0.3%。一年期回报率 Ø基金全部投资于投资级别债券,信用风险较低,因此在波动市场下表现较为稳健。从前五大持仓来看,在基金规模扩大以后,基金前五大持仓占比相较2025年6月明显下降,整体更加分散。基金投资区域分布为中国内地整体较为分散。 数据来源:彭博,东方证券(香港),数据截至:2026年3月15日 中资境外债市场 上周一级市场发行 财富管理周报2026年3月16日 一周大行观点 风险揭露/免责声明 本文件所载数据只供参考之用。东方证券(香港)有限公司或其关联成员(统称「东方证券(香港)」)并无顾虑任何特定投资者之特定投资目标丶财务状况丶或风险承受程度,所以投资者不应以文章中提及的内容作为投资决定的单一考虑因素。投资者于投资相关产品前应审慎评估,或连系东方证券(香港)专人咨询,确保该等产品特性与风险适合及符合其个人情况。 本文件所载资料并不拟提供予置身或居住于该等法律上限制东方证券(香港)发放此等资料之地区的人士或实体使用;及在任何地区向任何人士或实体进行申购或投资证券或投资产品的要约或游说乃属违法时,则上述资料不应视为向该等地区进行该等要约或游说。上述资料亦不拟提供作为专业意见,因此不应赖以作为专业意见。 本文件所述内容未经证券及期货事务监察委员会审阅。任何投资均带有风险,过往表现未必可作为日后表现的指引,基金单位价格可升可跌,投资者可能损失全部或部分投资金额。投资者需详细阅读并了解产品详细说明书及/或产品备忘录及/或条款说明书及其他相关文档(包括但不限于产品资料概要)(统称「产品说明书」)的内容,以获取进一步资料,包括但不限于各项风险因素、收费、税务、资产净值计算、申购及赎回条款等,请点击基金以了解更多相关风险披露声明。本文仅供专业人士使用,你应就上述资料内容谨慎行事,如对有关资料的任何内容有任何疑问,应寻求独立专业意见。 本文件内所提及之价格仅供参考之用途,投资产品之价值及收入可能会浮动,包括受汇率、市场指数、有关公司相关资料或其他因素而变动。本档内容可随时更改,东方证券(香港)并不承诺提供任何有关变更之通知。证券/投资产品过去的表现不可作为未来表现的指标,同时未来回报是不能保证的,投资者可能蒙受所有最初存入资金的损失。 虽然本文件所载资料来自或编写自东方证券(香港)相信是可靠之来源,惟东方证券(香港)并不明示或暗示地声明或保证任何该等数据之准确性丶完整性或可靠性,惟东方证券(香港)不会就有关数据的遗漏、错误、不准确、不完整或其他情况或由于信赖有关数据而蒙受或招致的任何损失或损害(不论任何形式的直接、间接或相应的损失或其他经济损失)承担任何责任。东方证券(香港)不会就第三方所提供的或引用自第三方的数据内容承担任何责任。未经东方证券(香港)事先书面授权,任何人不得为任何目的复制丶分发丶转发、发表本文件所载资料。 相关关系及相关财务权益的披露 撰写本文之东方证券(香港)持牌人士及其有联系者均未拥有与此文章所提及的产品发行人或新上市申请人有关的任何财务权益;亦无担任有关发行人或新上市申请人或与其有联系的高级人员。 东方证券(香港)与本文所提及的有关产品发行人或新上市申请人无任何投资银行业务的关系,亦没拥有相等于或高于有关发行人市场资本值的1%或新上市申请人的已发行股本或已发行单位的1%。此外,受雇于东方证券(香港)或与其有联系的个人亦无担任有关发行人或新上市申请人的高级人员。 东方证券(香港)有收取由本文所提及的产品的发行人就分销本文所提及的投资产品而提供的费用、佣金或其他金钱收益。详情请参阅我们按规定在订立任何投资产品交易前或在订立任何投资产品交易时须向阁下提供的金钱收益披露,或东方证券(香港)有收取由其他人士提供的非金钱收益,或与本文所提及的产品的发行人有紧密联系或其他法律或经济关系。 东证国际财富管理