
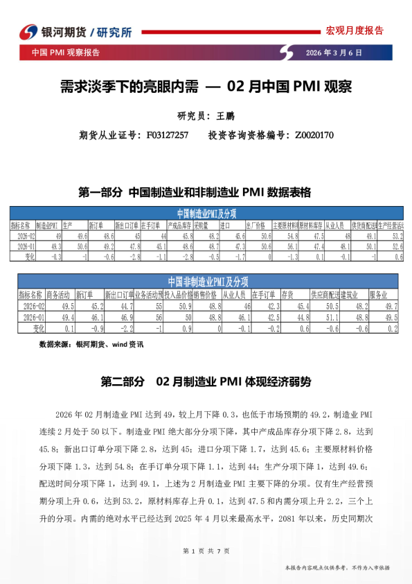
2026年3月6日 需求淡季下的亮眼内需—02月中国PMI观察 研究员:王鹏 期货从业证号:F03127257投资咨询资格编号:Z0020170 第二部分02月制造业PMI体现经济弱势 2026年02月制造业PMI达到49,较上月下降0.3,也低于市场预期的49.2,制造业PMI连续2月处于50以下。制造业PMI绝大部分分项下降,其中产成品库存分项下降2.8,达到45.8;新出口订单分项下降2.8,达到45;进口分项下降1.7,达到45.6;主要原材料价格分项下降1.3,达到54.8;在手订单分项下降1.1,达到44;生产分项下降1,达到49.6;配送时间分项下降1,达到49.1,上述为2月制造业PMI主要下降的分项。仅有生产经营预期分项上升0.6,达到53.2,原材料库存上升0.1,达到47.5和内需分项上升2.2,三个上升的分项。内需的绝对水平已经达到2025年4月以来最高水平,2081年以来,历史同期次 中国PMI观察报告 2026年3月6日 高水平。更是1-2月制造业淡季下,2026年2月数据最大的亮点。 从制造业分项变化看,生产、订单、库存下降;价格走弱是典型的淡季特征,值得关注的除了内需达到历史次高外,原材料库存并未按季节性走势下降,反倒微幅上涨,从行动上显示出经济主体对未来经济走势相对乐观的预期。 季节性看,制造业PMI、生产、产成品库存、新订单、新出口订单处于除了2020年外,历史最低水平。内需处于除了2019年外,历史同期最高。 各类企业和不同行业2月PMI分化。中小型企业PMI下滑,其中小型企业PMI下滑最为明显。小型企业PMI连续下滑下,已处于2023年以来最差水平。大型企业PMI上涨,达到2024年11月以来次高。各行业中,消费品行业2月数据回升,高技术制造业、装备制造业和基础原材料行业PMI下滑,其中基础原材料行业和消费品行业2月数据处于历史同期最低水平,装备制造业2月数据处于历史同期次低。 由于2026年春节较晚,1、2月持续处于制造业景气度淡季,因此1、2月数据下滑有一定季节性因素,也符合市场预期。3月起,旺季到来,需求回升,数据将有所好转,也是观察经济成色的关键时刻。从春节出行情况看,预计数据尚可。 数据来源:银河期货,wind 数据来源:银河期货,wind 数据来源:银河期货,wind 数据来源:银河期货,wind 数据来源:银河期货,wind 数据来源:银河期货,wind 数据来源:银河期货,windl 数据来源:银河期货,wind 数据来源:银河期货,wind 数据来源:银河期货,wind 数据来源:银河期货,wind 数据来源:银河期货,wind 第三部分2月非制造业PMI内需也是亮点 2026年2月非制造业PMI商务活动49.5,较上月上升0.1,但低于预期的49.7,连续连个月处于50之下。非制造业PMI各分项大部分下跌,其中新出口订单分项下降2.2,达到44.7;业务活动预期分项下降1,达到55;新订单分项下降0.9,达到45.2,配送时间分项下降0.6,达到50.5;上述分项是2月非制造业PMI下降比较大的分项。相对应,投入品价格分项上涨0.9,达到48.5;存货分项上涨0.6,达到45.4;商务活动分项上涨0.1,达到49.5和内需分项上涨1.3,上述是2月非制造业PMI全部上行的分项,其中内需是最大的亮点,2月内需额度达到2025年5月以来最高,也是与淡季特征相反,逆势上行,这也反映出内需的亮点。 季节性角度,2月非制造业PMI各分项中,商务活动、新订单、出口订单、在手订单、 中国PMI观察报告 2026年3月6日 建筑业PMI、服务业PMI均处于9年来,除2020年外,历史同期最低水平,也可见目前经济的现状。 值得关注的是,建筑业PMI显示建筑业仍在下滑中,但销售价格分项已经筑底,或显示房价环比正处于企稳阶段,但持续性待观察。 数据来源:银河期货,wind 数据来源:银河期货,wind 数据来源:银河期货,wind 数据来源:银河期货,wind 数据来源:银河期货,wind 数据来源:银河期货,wind 数据来源:银河期货,wind 数据来源:银河期货,wind 数据来源:银河期货,wind 数据来源:银河期货,wind 中国PMI观察报告 2026年3月6日 免责声明 本报告由银河期货有限公司(以下简称银河期货,投资咨询业务许可证号30220000)向其机构或个人客户(以下简称客户)提供,无意针对或打算违反任何地区、国家、城市或其它法律管辖区域内的法律法规。除非另有说明,所有本报告的版权属于银河期货。未经银河期货事先书面授权许可,任何机构或个人不得更改或以任何方式发送、传播或复印本报告。 本报告所载的全部内容只提供给客户做参考之用,并不构成对客户的投资建议。银河期货认为本报告所载内容及观点客观公正,但不担保其内容以及数据的准确性或完整性。客户不应单纯依靠本报告而取代个人的独立判断。本报告所载内容反映的是银河期货在最初发表本报告日期当日的判断,银河期货可发出其它与本报告所载内容不一致或有不同结论的报告,但银河期货没有义务和责任去及时更新本报告涉及的内容并通知客户。银河期货不对因客户使用本报告而导致的损失负任何责任。 银河期货不需要采取任何行动以确保本报告涉及的内容适合于客户。银河期货建议客户独自进行投资判断。本报告并不构成投资、法律、会计或税务建议或担保任何内容适合客户,本报告不构成给予客户个人咨询建议。 银河期货版权所有并保留一切权利。 联系方式 银河期货有限公司/研究所北京:北京市朝阳区建国门外大街8号北京IFC国际财源中心A座31/33层上海:上海市虹口区东大名路501号上海白玉兰广场28层网址:www.yhqh.com.cn电话:400-886-7799