您的浏览器禁用了JavaScript(一种计算机语言,用以实现您与网页的交互),请解除该禁用,或者联系我们。 [冠通期货]:油粕日报:油粕分化 - 发现报告

油粕日报:油粕分化

2026-03-02 骆利关 冠通期货 Andy Yang 杨敏
报告封面

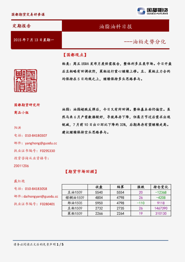
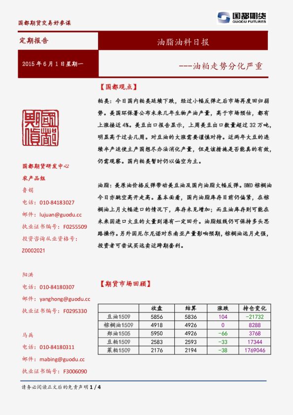
油粕日报:油粕分化 发布日期:2026年3月2日 豆粕:巴西咨询公司PatriaAgroNegocios发布的数据显示,截至周五,巴西2025/26年度大豆收获进度已达到总种植面积的39.66%,较去年同期进度高出2.38个百分点,这一比例也高于过去五年同期均值36.16%。BAGE:截至2月25日当周,阿根廷农业区的降雨有助于改善土壤墒情,尽管作物评级继续下滑。目前69%的大豆作物评级正常至良好,低于一周前的75%,,去年同期68%;73%的种植区水分条件适宜到最佳,高于一周前的66%,去年同期71%。大豆评级差劣率的比例为29%,一周前25%,去年同期32%。 美豆出口延续偏强走势,而巴西二月发运少于预期可能使得四月到港预期减少,阿根廷偏干旱的天气预期也支撑市场偏强走势。本周注意抛储公告是否落地,短期中东局势带动油脂板块走强,使得油粕比再度走扩,豆粕震荡偏弱,不过在大豆抛储落地之前,很难往下打出空间,保持震荡走势为主。 油脂:印尼统计局周一发布的数据显示,印尼1月出口了224万吨毛棕榈油及精炼棕榈油,较去年同期增加77.07%,出口额为22.9亿美元。AmSpec:马来西亚2月1-28日棕榈油出口量为1025449吨,较1月1-31日出口的1375718吨减少25.5%。 EIA周五发布的最新数据显示,12月份约28亿磅可再生原料用于生产生物柴油、可再生柴油和可持续航空燃料,为生产商和原料供应商带来了充满挑战的一年。12月份的总量与11月份大致持平,但较2024年12月的近34亿磅使用量大幅下降。 中东局势紧张带动原油大幅上涨,侧面带动油脂反弹。不过由于中东冲突时间是否能够延续,是决定着油脂是否还有进一步走高的主要因素。由于中东冲突更多的是以空袭和导弹交火,预估延续时间有限。预估短期油脂延续偏强走势,但是需要注意中东局势走向。 冠通期货骆利关 执业资格证书编号:F03095187/Z0022441122441 注:本报告有关现货市场的资讯与行情信息,来源于我的钢铁网、国粮中心、McDonaldPelz、金十期货网站。 本报告发布机构 --冠通期货股份有限公司(已获中国证监会许可的期货交易咨询业务资格) 免责声明: 本报告中的信息均来源于公开资料,我公司对这些信息的准确性和完整性不作任何保证。报告中的内容和意见仅供参考,并不构成对所述品种买卖的出价或征价。我公司及其雇员对使用本报告及其内容所引发的任何直接或间接损失概不负责。本报告仅向特定客户传送,版权归冠通期货所有。未经我公司书面许可,任何机构和个人均不得以任何形式翻版、复制、引用或转载。