
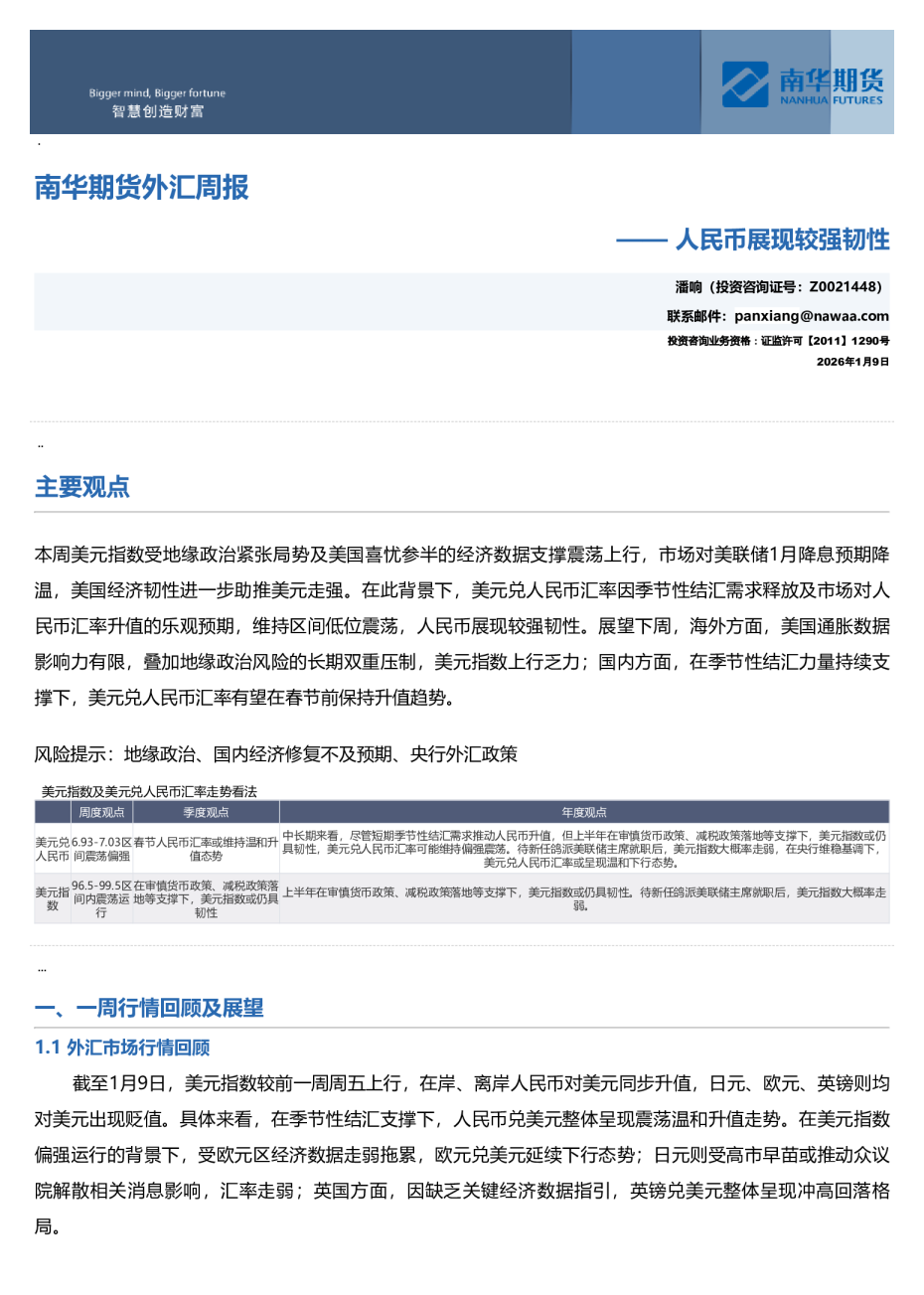
—— 人民币展现较强韧性 潘响(投资咨询证号:Z0021448)联系邮件:panxiang@nawaa.com投资咨询业务资格:证监许可【2011】1290号2026年1月9日 主要观点 本周美元指数受地缘政治紧张局势及美国喜忧参半的经济数据支撑震荡上行,市场对美联储1月降息预期降温,美国经济韧性进一步助推美元走强。在此背景下,美元兑人民币汇率因季节性结汇需求释放及市场对人民币汇率升值的乐观预期,维持区间低位震荡,人民币展现较强韧性。展望下周,海外方面,美国通胀数据影响力有限,叠加地缘政治风险的长期双重压制,美元指数上行乏力;国内方面,在季节性结汇力量持续支撑下,美元兑人民币汇率有望在春节前保持升值趋势。 风险提示:地缘政治、国内经济修复不及预期、央行外汇政策 一、一周行情回顾及展望 1.1 外汇市场行情回顾 截至1月9日,美元指数较前一周周五上行,在岸、离岸人民币对美元同步升值,日元、欧元、英镑则均对美元出现贬值。具体来看,在季节性结汇支撑下,人民币兑美元整体呈现震荡温和升值走势。在美元指数偏强运行的背景下,受欧元区经济数据走弱拖累,欧元兑美元延续下行态势;日元则受高市早苗或推动众议院解散相关消息影响,汇率走弱;英国方面,因缺乏关键经济数据指引,英镑兑美元整体呈现冲高回落格局。 1.2 美元兑人民币走势复盘 本周,美元指数呈震荡上行态势。周初受地缘政治因素扰动,美元指数整体表现偏强。委内瑞拉地缘冲突短期提振市场避险情绪,随后特朗普政府就获取格陵兰岛方案展开讨论,再度加剧地缘紧张局势,为美元指数提供额外支撑。本周美国多项经济数据陆续公布,整体呈现喜忧参半格局。就业数据方面,美国ADP就业人数增幅不及预期,虽扭转11月下滑态势,但增长力度偏弱;职位空缺数据反映出美国招聘市场放缓,上周首次申请失业救济人数环比微增至20.8万人,略低于21.2万人的市场预期。此外,12月非农就业人口仅增加5万人,低于市场预期,但失业率降至4.4%,低于4.5%的预期值。在数据矛盾交织的背景下,市场对美联储1月降息的预期有所降温,美国经济的韧性构成美元指数走强的核心支撑。 在美元指数偏强运行的背景下,美元兑人民币汇率维持低位震荡,人民币展现出较强韧性。这一表现主要得益于季节性结汇需求的持续释放,以及市场对明年人民币汇率回升的乐观预期。从本周震荡走势可见, 美元兑人民币汇率受美元强势推动一度逼近7.0关口,次日便出现明显回落,市场逢高结汇趋势显著。全周来看,美元兑人民币汇率基本在6.97-7.0区间内震荡运行。 1.3 行情展望 展望下周,美元兑人民币汇率或延续震荡偏强态势,具体可从海外与国内两方面分析: 本周在地缘扰动及核心就业数据落地后,美元指数迎来顺畅上涨行情。但下周美国将重点公布通胀数据,其对美元指数的影响力度或弱于就业数据,美元指数缺乏进一步上行的明确动力。此外,地缘政治风险虽短期通过避险情绪支撑美元,但长期来看存在双重压制逻辑:一方面,美国单边主义倾向引发市场对美元资产政治风险的担忧,削弱美元长期信用基础;另一方面,若美国推动委内瑞拉原油产量进一步提升,未来油价下行可能加速美国通胀回落,市场对美联储降息空间扩大的预期或再度升温。综合来看,美元指数大概率在96.5-99.5区间内震荡运行。 本周2026年中国人民银行工作会议召开,会议明确人民币汇率调控基调为“保持人民币汇率在合理均衡水平上的基本稳定,防范汇率超调风险”。在这一基调下,近期人民币对美元加速升值过程中,人民币汇率中间价已连续多日弱于彭博预测值,逆周期因子连续多日高于200个基点,彰显央行通过中间价稳定汇率市场的明确意图。尽管央行不希望人民币加速升值,但在季节性结汇力量的持续推升下,人民币汇率仍有望保持相对强势。综合美元指数震荡格局、中间价指引及结汇力量支撑,美元兑人民币汇率有望在春节前保持升值趋势。 .... 二、人民币市场观测 2.1政策工具跟踪-逆周期因子 截至上周最后一个交易日,美元兑人民币汇率中间价报7.0128,较前一周周三升值160个基点。从逆周期因子走势来看,央行对汇率的态度为偏调贬。 2.2 投资者预期及情绪跟踪 2.2.1 企业部门预期 国家外汇管理局统计数据显示,2025年11月,银行结汇14840亿元人民币,售汇13732亿元人民币。2025年1-11月,银行累计结汇162781亿元人民币,累计售汇155932亿元人民币。2025年11月,银行代客涉外收入46372亿元人民币,对外付款45112亿元人民币。2025年1-11月,银行代客累计涉外收入511208亿元人民币,累计对外付款497719亿元人民币。 针对2025年11月外汇市场形势,国家外汇管理局副局长、新闻发言人李斌表示,11月以来,国际金融市场延续较高波动态势,美元指数总体走弱,主要非美货币表现偏强。我国外汇市场继续保持平稳运行。外汇市场供求延续基本平衡。11月,银行结汇和售汇规模均保持稳定,结售汇顺差157亿美元,与10月基本相当。 跨境收支保持活跃。11月,企业、个人等非银行部门跨境收入和支出合计为1.3万亿美元,环比增长8%,跨境收支顺差178亿美元,低于9至10月平均240亿美元的水平。分项目看,货物贸易仍是主要的资金净流入渠道,服务贸易、投资收益、直接投资项下资金流动保持稳定,近期证券投资项下资金流动更趋平稳。 总体看,当前我国外贸外资保持韧性,跨境资金流动和外汇市场预期平稳,外汇交易稳健有序。 2.2.2 海外投资者预期 截至上周五,从离岸与在岸人民币价差来看,显示相较于前一周周五,海外投资者对人民币的升值情绪较强。 2.2.3 专业投资者预期 截至上周五,美元兑离岸人民币1年期NDF收盘价录得6.8559,相较于前一周周五回落。USDCNY风险逆转期权指标(25Delta)指向市场对人民币升贬值情绪较为均衡。 2.3 衍生品市场跟踪 ∗近端交易逻辑:当前市场核心博弈围绕“季节性结汇需求主导的人民币对美元升值趋势”与“央行稳汇率调节底线”展开,核心驱动力源于年初季节性结汇高峰及美元走弱的宏观背景,技术面已突破7.0关键心理关口。 ∗远端交易预期 :中长期来看,尽管短期季节性结汇需求推动人民币升值,但上半年在审慎货币政策、减税政策落地等支撑下,美元指数或仍具韧性,美元兑人民币汇率可能维持偏强震荡。待新任鸽派美联储主席就职后,美元指数大概率走弱,在央行维稳基调下,美元兑人民币汇率或呈现温和下行态势。 *行情定位:当前新交所、港交所美元兑人民币汇率均呈现季节性震荡下行趋势,短期维持看多人民币判断,但下方空间受央行稳汇率政策约束,相对有限。 *策略建议:期货交易盘建议逢高做空美元兑人民币汇率。进出口企业方面,短期内,建议出口企业可在7.01附近,择机逢高分批锁定远期结汇,以规避汇率回落可能导致的收益缩水风险;进口企业则可在6.93关口附近采取滚动购汇的策略。 2.3.1 香港人民币期货市场状况 2.3.2 新加坡人民币期货市场状况 ..... 三、重点关注数据及事件 ...... 四、国际相关行情 4.1 主要国家汇率行情 source:同花顺,南华研究 source:同花顺,南华研究 source:同花顺,南华研究 source:同花顺,南华研究 source:同花顺,南华研究 4.2 大类资产联动 4.3 资金面 4.4 中美利差 4.5 人民币汇率指数 4.6 全球经贸摩擦跟踪