登录
注册
回到首页
AI
搜索
发现报告
发现数据
发现专题
研选报告
定制报告
VIP
权益
发现大使
发现一下
行业研究
公司研究
宏观策略
财报
招股书
会议纪要
海南封关
低空经济
DeepSeek
AIGC
大模型
当前位置:首页
/
其他报告
/
报告详情
南华期货钢材产业周报:螺纹表需季节性走弱,成材在炉料端支撑下底部震荡20260111
2026-01-11
南华期货
娱***
你可能感兴趣
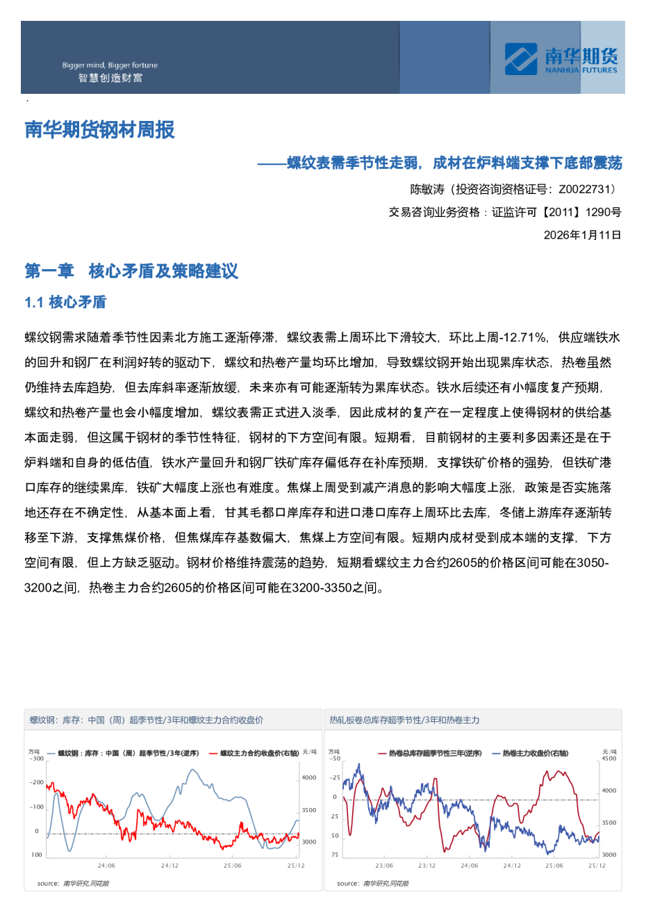
南华期货钢材周报:螺纹表需季节性走弱,成材在炉料端支撑下底部震荡
南华期货
2026-01-11
南华期货焦煤焦炭周报:成材表需超季节性走弱,旺季需求表现待验证
南华期货
2025-08-15
南华期货钢材产业周报:成材震荡,底部支撑
南华期货
2025-11-24
南华期货钢材产业周报:成材震荡,底部支撑20251117
南华期货
2025-11-17
南华期货钢材产业周报:成材震荡,底部支撑
南华期货
2025-11-17