登录
注册
回到首页
AI
搜索
发现报告
发现数据
发现专题
研选报告
定制报告
VIP
权益
发现大使
发现一下
行业研究
公司研究
宏观策略
财报
招股书
会议纪要
海南封关
低空经济
DeepSeek
AIGC
大模型
当前位置:首页
/
宏观策略
/
报告详情
6月外贸数据评论:外贸短期仍有支撑,预计下半年存放缓压力
2017-07-13
边泉水
国金证券
北***
你可能感兴趣
5月外贸数据评论:外贸短期仍有支撑,但存隐忧
国金证券
2017-06-08
4月外贸数据评论:进口短期承压,但出口仍有一定支撑
国金证券
2017-05-08
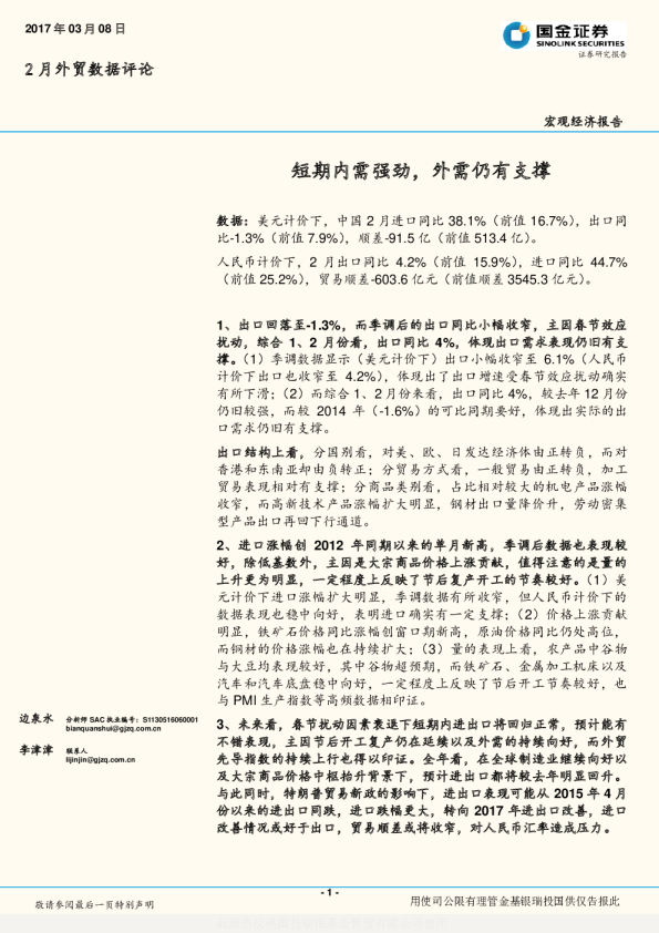
2月外贸数据评论:短期内需强劲,外需仍有支撑
国金证券
2017-03-08
6月PMI数据评论:短期增长仍有支撑,需求比想象的要好
国金证券
2017-06-30
9月外贸数据评论:进出口增长弱中有稳,人民币汇率仍有压力,准财政政策发力稳增长
国金证券
2016-10-13