AI智能总结
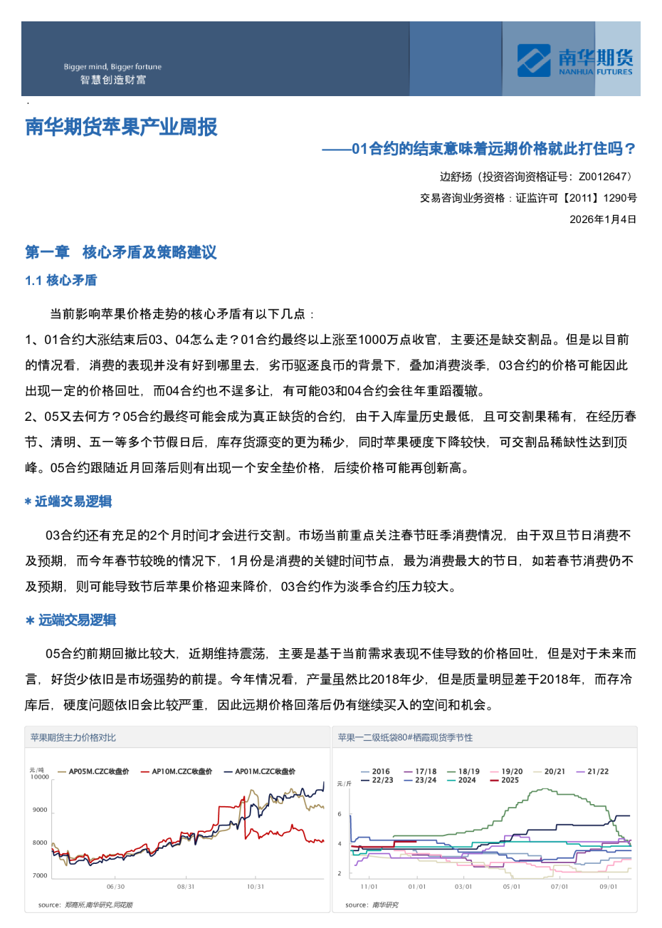
——01合约的结束意味着远期价格就此打住吗? 边舒扬(投资咨询资格证号:Z0012647)交易咨询业务资格:证监许可【2011】1290号2026年1月4日 第一章核心矛盾及策略建议 1.1核心矛盾 当前影响苹果价格走势的核心矛盾有以下几点: 1、01合约大涨结束后03、04怎么走?01合约最终以上涨至1000万点收官,主要还是缺交割品。但是以目前的情况看,消费的表现并没有好到哪里去,劣币驱逐良币的背景下,叠加消费淡季,03合约的价格可能因此出现一定的价格回吐,而04合约也不逞多让,有可能03和04合约会往年重蹈覆辙。 2、05又去何方?05合约最终可能会成为真正缺货的合约,由于入库量历史最低,且可交割果稀有,在经历春节、清明、五一等多个节假日后,库存货源变的更为稀少,同时苹果硬度下降较快,可交割品稀缺性达到顶峰。05合约跟随近月回落后则有出现一个安全垫价格,后续价格可能再创新高。 ∗近端交易逻辑 03合约还有充足的2个月时间才会进行交割。市场当前重点关注春节旺季消费情况,由于双旦节日消费不及预期,而今年春节较晚的情况下,1月份是消费的关键时间节点,最为消费最大的节日,如若春节消费仍不及预期,则可能导致节后苹果价格迎来降价,03合约作为淡季合约压力较大。 ∗远端交易逻辑 05合约前期回撤比较大,近期维持震荡,主要是基于当前需求表现不佳导致的价格回吐,但是对于未来而言,好货少依旧是市场强势的前提。今年情况看,产量虽然比2018年少,但是质量明显差于2018年,而存冷库后,硬度问题依旧会比较严重,因此远期价格回落后仍有继续买入的空间和机会。 1.2投机型策略建议 【行情定位】 上涨动量出现波动 近期苹果减弱,上周苹果期货价格维持震荡偏强格局,远月并未跟随01合约上涨。得利席位因01合约到期,减持多单,相比上周有少量减持,净多持仓减少至2103手。 【基差、月差及对冲套利策略建议】 ∗基差策略:现货标的确定困难,基差策略不好制定。 ∗月差策略:观望。 【近期策略回顾】 1、做空10-01价差(已离场),9月1日入场,9月9日获利离场。2、做多10-01价差(已离场),9月8日入场,9月30日获利离场。3、做多11-01价差(已离场),9月29日入场,10月21日获利离场。4、做空01-05价差(已离场),10月17日入场,10月27日获利离场。5、做空01-05价差(已离场),11月24日入场,12月3日获利离场。 1.3产业客户操作建议 第二章本周重要信息及下周关注事件 2.1本周重要信息 1、钢联数据显示,截至12月31日,全国苹果冷库库存733.56万吨,环比减少10.47万吨。其中山东库容比52.42%,环比下降0.56%。陕西库容比56.15%,环比下降0.69%。甘肃库容比58.06%,环比下降1.51%。2、卓创数据显示,截至12月25日,全国苹果冷库库存702.1万吨,环比减少10.06万吨。其中山东库容比54.07%,环比下降0.63%。陕西库容比51.75%,环比下降0.84%。甘肃库容比55.75%,环比下降1.88%。3、本周晚富士产区成交分化明显,甘肃、辽宁成交尚可,其余产区走货缓慢。目前客商发自存货源补充市场,果农货源调货有限,成交多以果农好通货、下捡高次为主。 4、广东三大批发市场车辆较上周整体减少,元旦后到车减少,近期市场消费开始转缓,下游拿货积极性下降,到车日内消化存在压力,仍以甘肃好货货源走货为主,二三级批发商按需拿货。 source:上海钢联,南华研究 source:上海钢联,南华研究 2.2下周重要信息 1、卓创、钢联每周四库存数据 第三章盘面解读 3.1价量及资金解读 ∗单边走势 上周苹果期货维持震荡,整体变化不大,01大涨进入交割月。当前苹果主力05合约持仓季节性回落,整体已经低于去年水平。获利席位上周继续减仓,持仓下降至2103多手。技术上看,05合约近期持弱,需要一定时间调整。 ∗基差月差结构 苹果基差结构:苹果的基差结构非常复杂,其一是每年苹果的质量情况不一,这导致苹果统货的价格无法形成有效的参考标准,而山东和西北地区的苹果分级条件也大不相同,山东市场交易最多的是80#一二级,但也分片红和条红,陕西主流则是75#半商品,这都是期货对应的交割品。其二期货交割规则在不停的修改,每一次修改意味着交割品的价格需要重新定价和计价,因此只有在交割的时候才能确定期货所对应的交割品到底是多少价格。由于今年整体苹果质量较差,后续有多少可交割果存在一定的不确定性。 苹果月差结构:3-5价差自12月以来重新转强,受近月交割逻辑驱动,由于可交割果较少,近月合约对标价格持续上涨,推升3-5价差走强,后续是否进一步推升存疑。目前整体看,03合约走势要比04和05合约走势明显更强,近月好货短缺明显。 第四章估值和利润分析 4.1产业链上下游利润跟踪 苹果的利润情况主要分为种植利润和存储利润,短期市场关注存储利润,而利润的好坏与开秤价有莫大的关系,如若开秤价过低而后续产量或质量较预期更好,则存储利润越高,而如若开秤价过高而后续产量或质量达不到预期效果,则存储利润越低,一旦确定了产量和质量的情况,存储利润只能随行就市,调节的难度非常大。由于今年的好货少差货多,差货不宜保持,且后期可能还会掉价销售,而好货少抢购存储数量有限,存储面临巨大考验。 第五章供应及库存推演 5.1供需平衡表推演 今年苹果下树后已经定产,受春季热干风天气、收获期雨水天气影响,今年苹果产量和质量均有明显下降。根据卓创预估看2025年苹果总产量为3400万吨左右,相比去年减产8%,减少300万吨。 而根据目前的入库情况推算,无论是钢联还是卓创数据均相比去年同期减少10%,相对期初库存在750-770万吨之间,而由于今年次果、果脯果汁果较多,有效库存可能更低。