AI智能总结
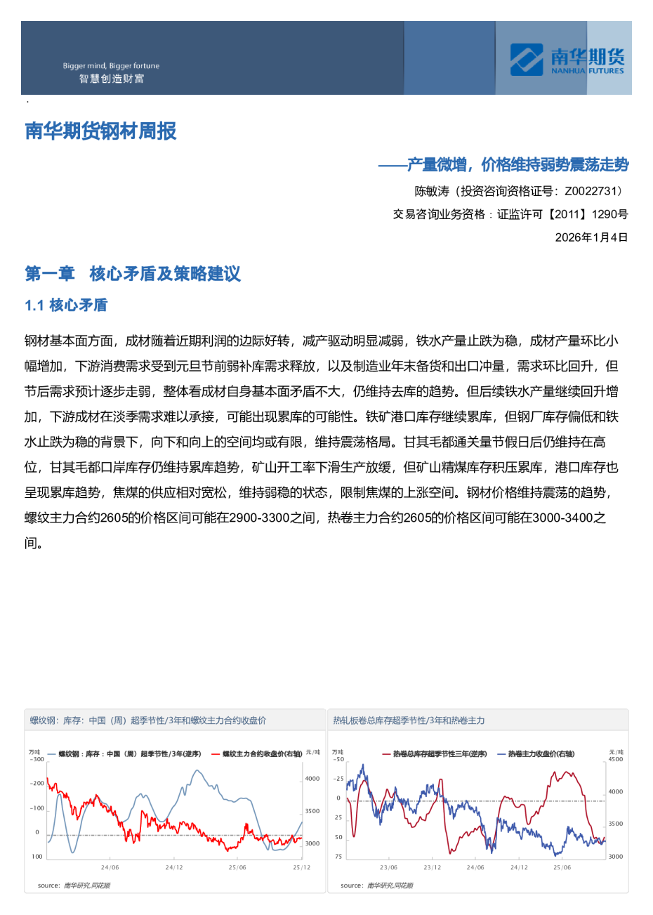
——产量微增,价格维持弱势震荡走势 2026年1月4日 第一章核心矛盾及策略建议 1.1核心矛盾 钢材基本面方面,成材随着近期利润的边际好转,减产驱动明显减弱,铁水产量止跌为稳,成材产量环比小幅增加,下游消费需求受到元旦节前弱补库需求释放,以及制造业年末备货和出口冲量,需求环比回升,但节后需求预计逐步走弱,整体看成材自身基本面矛盾不大,仍维持去库的趋势。但后续铁水产量继续回升增加,下游成材在淡季需求难以承接,可能出现累库的可能性。铁矿港口库存继续累库,但钢厂库存偏低和铁水止跌为稳的背景下,向下和向上的空间均或有限,维持震荡格局。甘其毛都通关量节假日后仍维持在高位,甘其毛都口岸库存仍维持累库趋势,矿山开工率下滑生产放缓,但矿山精煤库存积压累库,港口库存也呈现累库趋势,焦煤的供应相对宽松,维持弱稳的状态,限制焦煤的上涨空间。钢材价格维持震荡的趋势,螺纹主力合约2605的价格区间可能在2900-3300之间,热卷主力合约2605的价格区间可能在3000-3400之间。 *近端交易逻辑 1、钢材的减产驱动逐渐走弱,螺纹和热卷产量开始环比增加,但淡季需求疲弱 2、螺纹的供需平衡边际改善,尽管供需双弱,但库存维持缓去库的趋势。但卷板材端依然处于高库存,库存为近5年同期的最高水平,去库压力较大 3、铁水产量止跌为稳和钢厂铁矿库存偏低支撑铁矿价格 4、铁矿港口库存继续累库 5、焦煤供应的相对宽松 *远端交易预期 1、反内卷预期一直存在2、十五五规划预期3、高炉和电炉利润的恢复,未来减产的预期正在逐渐走弱4、出口管制 1.2交易型策略建议 【行情定位】 趋势研判:区间震荡区间参考:螺纹的运行区间可能在2900-3300之间,热卷的运行区间在3000-3400之间 【基差、月差及对冲套利策略建议】 ∗月差策略:观望∗对冲套利策略:观望 1.3产业客户操作建议 1.3数据概览 第二章重要信息及下周关注 2.1重要信息 【利多信息】 1、成材的供需平衡在边际改善,库存维持去库趋势2、高炉和电炉利润逐渐改善3、铁水止跌为稳和钢厂港口库存偏低,支撑铁矿价格 【利空信息】 1、成材在利润驱动下减产驱动走弱,产量环比增加2、铁水止跌为稳,若铁水继续增加,消费淡季下可能无法承接铁水增量3、港口铁矿库存重新累库,铁矿的估值相对较高,可能会影响成材价格4、卷板材端依然处于高库存的现状,消费端并没有驱动,库存为近5年同期的最高水平5、出口管制生效 【现货成交信息】 2.2下周重要事件关注 1、下周一,美国公布12月制造业PMI2、下周三,美国公布12月ADP就业人数3、下周三,美国公布当周出请失业金人数4、下周五,美国公布12月季调后非农就业人口和12月失业率 第三章盘面解读 3.1价量及资金解读 ∗基差 ∗卷螺差 ∗期限结构 ∗月差结构 第四章估值和利润分析 4.1产业链上下游利润跟踪 现货利润:钢厂盈利率大幅下滑,跌破40%,但高炉和电炉利润边际改善,五大材减产的动力可能逐渐减弱。 4.2出口利润跟踪 第五章供需及库存推演 5.1供需平衡表推演 5.2供应端及推演 5.3需求端及推演 ∗库存