AI智能总结
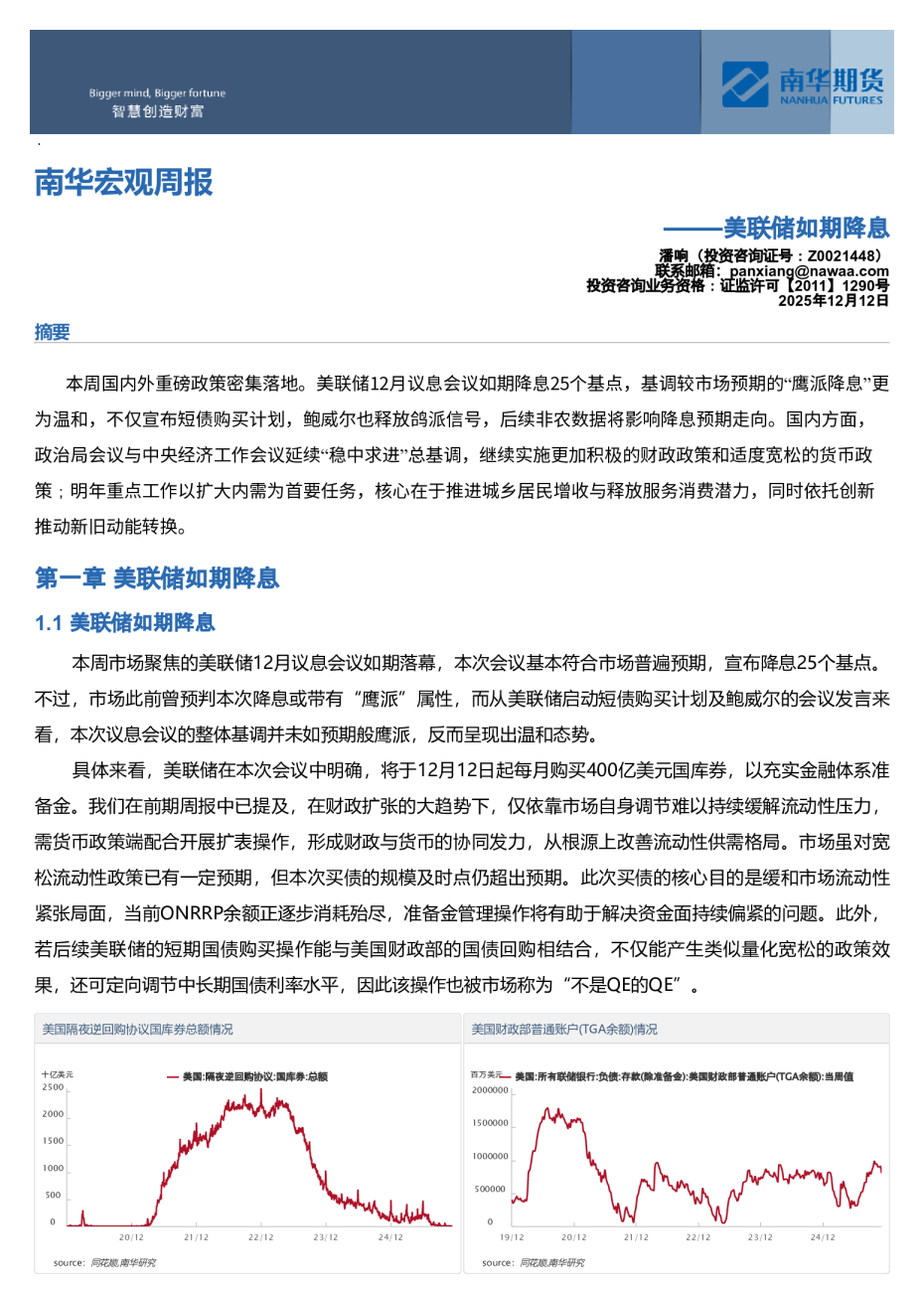
——美联储如期降息潘响(投资咨询证号:Z0021448)联系邮箱:panxiang@nawaa.com投资咨询业务资格:证监许可【2011】1290号2025年12月12日 摘要 本周国内外重磅政策密集落地。美联储12⽉议息会议如期降息25个基点,基调较市场预期的“鹰派降息”更为温和,不仅宣布短债购买计划,鲍威尔也释放鸽派信号,后续⾮农数据将影响降息预期⾛向。国内⽅⾯,政治局会议与中央经济⼯作会议延续“稳中求进”总基调,继续实施更加积极的财政政策和适度宽松的货币政策;明年重点⼯作以扩⼤内需为⾸要任务,核⼼在于推进城乡居⺠增收与释放服务消费潜⼒,同时依托创新推动新旧动能转换。 第一章美联储如期降息 1.1美联储如期降息 本周市场聚焦的美联储12月议息会议如期落幕,本次会议基本符合市场普遍预期,宣布降息25个基点。不过,市场此前曾预判本次降息或带有“鹰派”属性,而从美联储启动短债购买计划及鲍威尔的会议发言来看,本次议息会议的整体基调并未如预期般鹰派,反而呈现出温和态势。 具体来看,美联储在本次会议中明确,将于12月12日起每月购买400亿美元国库券,以充实金融体系准备金。我们在前期周报中已提及,在财政扩张的大趋势下,仅依靠市场自身调节难以持续缓解流动性压力,需货币政策端配合开展扩表操作,形成财政与货币的协同发力,从根源上改善流动性供需格局。市场虽对宽松流动性政策已有一定预期,但本次买债的规模及时点仍超出预期。此次买债的核心目的是缓和市场流动性紧张局面,当前ONRRP余额正逐步消耗殆尽,准备金管理操作将有助于解决资金面持续偏紧的问题。此外,若后续美联储的短期国债购买操作能与美国财政部的国债回购相结合,不仅能产生类似量化宽松的政策效果,还可定向调节中长期国债利率水平,因此该操作也被市场称为“不是QE的QE”。 另一方面,鲍威尔的发言同样超出市场预期。市场原本预计,鲍威尔在本次会议上会强调鹰派票委的观点,以管理市场降息预期,但他在记者发布会上明确表示,近期通胀风险偏向上行,就业风险则偏向下行,其中就业的下行风险似乎有所上升;同时指出通胀已从2022年中期的高点显著缓解,服务业正继续推进去通胀进程,而关税影响导致商品通胀有所回升。尤为关键的是,鲍威尔明确“下次会加息”并非任何人的基本假设,这一表态被市场解读为鸽派信号。受此影响,部分资产表现略超市场预期。接下来,市场将重点关注即将公布的非农数据,若数据超预期走弱,降息预期交易或有望进一步升温。 1.2 国内重磅会议定调明年经济 本周,政治局会议与中央经济工作会议相继召开。本次中央经济工作会议的整体基调与中央政治局会议保持一致,延续了“坚持稳中求进工作总基调”,明确“继续实施更加积极的财政政策和适度宽松的货币政策”。 在货币政策方面,会议明确“要继续实施适度宽松的货币政策。把促进经济稳定增长、物价合理回升作为货币政策的重要考量,灵活高效运用降准降息等多种政策工具”。值得注意的是,本次表述中将“促进经济稳定增长”纳入货币政策考量范畴,这或许意味着明年货币政策需承担部分经济增长任务,当经济面临下行压力时,货币政策层面有望出台相应支持举措。 财政政策方面,会议提出“要继续实施更加积极的财政政策。保持必要的财政赤字、债务总规模和支出总量,加强财政科学管理,优化财政支出结构,规范税收优惠、财政补贴政策。”与去年相比,今年财政赤字相关表述有所调整:去年重点强调“提高财政赤字率”“加大财政支出强度”,而今年则聚焦“保持必要的财政赤字、债务总规模和支出总量”,整体态度更为克制。由此推测,今年赤字率或维持去年水平,政策重心将更侧重于提升财政资金使用效率。 在明年重点工作的排序中,扩大内需被列为首要任务。在具体行动规划上,仍以提振消费专项行动作为主要顶层设计,而城乡居民增收是破解内需不足问题的关键,也是当前国内经济面临的核心症结。后续,城乡居民增收计划的具体内容及落地实施情况将成为市场关注的焦点。消费端方面,会议特别提及“释放服务消费潜力”。今年以来,以旧换新政策成为支撑消费增长的重要力量,而明年或将依靠服务消费进一步释放消费市场潜力。此外,创新仍是当前经济发展的重要一环,将持续助力推动新旧动能平稳接续转换,为经济高质量发展提供动力支撑。 第二章本周重要信息及下周关注事件 2.1本周重要信息 国内重要政策: 中共中央政治局12月8日召开会议,会议指出,继续实施更加积极的财政政策和适度宽松的货币政策,发挥存量政策和增量政策集成效应,加大逆周期和跨周期调节力度,切实提升宏观经济治理效能。商务部部长王文涛会见德国外长瓦德富尔:当前最重要的是荷兰政府停止不当行政干预,尽快稳定半导体供应链,防止引发全球汽车、消费品产业的风险。财政部:2025年到期续作特别国债为等额滚动发行,不增加财政赤字。中央经济工作会议12月10日至11日在北京举行,习近平出席会议并发表重要讲话。 重要经济数据: 海关总署:11月,我国货物贸易进出口总值3.9万亿元,同比增长4.1%。统计局:11月CPI同比上涨0.7%,环比下降0.1%;PPI同比下降2.2%,环比上涨0.1%。 2.2 海外重点事件 美国: 特朗普:本周将发布人工智能的单一规则行政令。美联储主席热门人选哈塞特:不应提前公布未来路径,重申数据依赖。美国将为受关税政策影响农民提供120亿美元救助。特朗普:可能降低部分价格过高的商品关税;立即降息是选择美联储新主席的“试金石”。英媒:特朗普本周启动美联储主席人选的最后一轮面试,哈塞特领跑。官员们还提出了哈塞特缩短任期的可能性。哈塞特:美联储有充足空间大幅降息,将根据我的判断做出利率决定。美国10月职位空缺升至五个月来最高水平,但招聘持续低迷。美联储12月议息:宣布在未来30天内购买400亿美元短债,在3张异见票中降息25个基点,声明措辞新增“将考虑进一步调整利率的幅度和时机”,点阵图中值维持对明后两年各降息1次的预期。鲍威尔称可以等待并观察经济如何发展,没人预期会加息,利率处于中性水平区间的上端,购债规模将在未来数月保持在高位。特朗普在美联储降息后继续批评鲍威尔:降息幅度太小,可以翻倍。应降至全球最低。美国第三季度劳动力成本增速降至四年最低。美国上周初请失业金人数创下疫情后最大单周增幅。美联储重新任命11位地区联储主席,缓解人事不确定性担忧。 地缘冲突: 泽连斯基回应领土妥协问题:无论是通过选举还是全民公投,都必须表明乌克兰人民的立场。 2.3 下周重要事件关注 下周重点事件、数据一览表 第三章 一周大类资产涨跌