AI智能总结
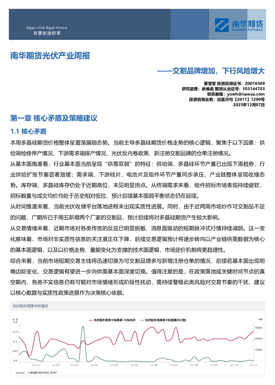
——交割品牌增加,下行风险增大 夏莹莹 投资咨询证书:Z0016569研究助理:余维函 期货从业证号:F03144703联系邮箱:yuwh@nawaa.com投资咨询业务:证监许可【2011】1290号2025年12月07日 第一章 核心矛盾及策略建议 1.1 核心矛盾 本周多晶硅期货价格整体呈震荡偏弱态势。当前主导多晶硅期货价格走势的核心逻辑,聚焦于以下因素:供给端检修停产情况、下游需求端排产情况、光伏反内卷政策、新注册交割品牌的仓单注册情况。 从基本面角度看,行业基本面当前呈现“供需双弱”的特征:供给端,多晶硅环节产量已出现下滑趋势,行业供给扩张节奏显著放缓;需求端,下游硅片、电池片及组件环节产量同步承压,产业链整体呈现收缩态势。库存端,多晶硅库存仍处于近期高位,未见明显拐点。从终端需求来看,组件招标市场表现持续疲软,招标数量与成交均价均处于历史相对低位,预计后续基本面弱平衡状态仍在延续。 从时间维度来看,当前光伏收储平台落地进程未出现实质性进展。同时,由于近两周市场炒作可交割品不足的问题,广期所已于周五新增两个厂家的交割品,预计后续将对多晶硅期货产生较大影响。 从交易情绪来看,近期市场对各类传言的反应已明显脱敏,消息面驱动的短期脉冲式行情持续减弱。这一变化意味着,市场对非实质性信息的关注度正在下降,后续交易逻辑预计将逐步转向以产业链供需数据为核心的基本面逻辑,以及以价格走势、量能变化为支撑的技术面逻辑,市场定价机制将更趋理性。 综合来看,当前市场短期交易主线将迅速切换为可交割品增多与新增注册仓单的情况,后续若基本面出现明确边际变化,交易逻辑有望进一步向供需基本面深度切换。值得注意的是,在政策落地或关键时间节点的真空期内,各类不实信息仍有可能对市场情绪形成阶段性扰动,需持续警惕此类风险对交易节奏的干扰,建议以核心数据与实质性政策进展作为决策核心依据。 *近端交易逻辑(年底之前) 1. 新增交割品牌与新增仓单注册情况;2. 供给端与需求端减停产情况。 *远端交易逻辑(年底之后) 1. 观察“反内卷”政策推进,以及2026年对光伏新增装机量的落地;2. 下游及海外光伏需求情况。 1.2 交易型策略建议 【行情定位】 *趋势研判:宽幅震荡偏弱;*价格区间:震荡区间:50000-57000; 【策略建议】 *单边策略:观察*月差策略:观察;*基差策略:观察; 1.3 产业操作建议 第二章 市场信息 2.1 本周主要信息 1. 12月01日,工信部:鼓励中国光伏、风电、锂电池、新能源汽车等优势企业“走出去”。 2. 12月05日,广期所经研究决定,新增新疆晶诺新能源产业发展有限公司“晶诺”牌、新疆东方希望新能源有限公司“东方希望”牌为多品硅期货注册品牌。 2.2 下周关注事件无 .. 第三章 行情解读 3.1 价量及资金解读 *行情回顾及技术分析 本周多晶硅加权指数合约收于54340元/吨,周环比-2.54%;成交量25.18万手,周环比+4.57%,持仓量25.99万手,周环比-948手;多晶硅PS2601-PS2605月差为back结构,周环比+425元/吨;仓单数量2320手,周环比+990手。 MACD与均线(日线级别):本周多晶硅期货价格在20日线上方运行,整体“多头减仓下行”。 布林通道(日线级别):本周多晶硅期货价格从布林通道上轨逐渐运行至中轨附近运行,布林通道带宽同步呈现震荡态势。 综合来看,当前仍处于宽幅震荡区间50000-58000元/吨内,关注支撑位50000元/吨,和压力位60000元/吨。 *期权情况 20日历史波动率:近一周多晶硅历史波动率持续呈震荡偏强态势。 平值期权隐含波动率:近一周多晶硅平值期权的隐含波动率呈现震荡偏弱态势。 期权持仓量PCR:近一周PCR整体处于震荡偏弱状态,说明市场看空情绪逐渐下降。 *资金动向 *月差结构 多晶硅期货期限结构整体呈现back结构,相较于上一周结构变化更为明显。 *基差结构 本周主力合约基差呈现震荡态势。 3.2 期货及价格数据 第四章 估值和利润分析 4.1 产业链上下游利润跟踪 当前多晶硅企业整体盈利表现平稳,从现货市场来看,当前多晶硅现货利润呈现平稳态势;从生产工艺维度分析,硅烷法的利润要高于改良西门子法。 从期货端视角进一步拆解,在以工业硅与电力为主要成本构成的核算模型下,当前多晶硅期货端的毛利润率约为30.66%。 ... 第五章 基本面数据 5.1 多晶硅供给 【多晶硅进出口】 【多晶硅库存】 source:SMM,南华研究 5.2 硅片供给 【硅片进出口】 【硅片库存】 5.3 电池片供给 【电池片进出口】 【电池片库存】 5.4 光伏组件供给 【进出口】 【光伏组件库存】 5.5 招投标 5.6 装机与应用 【中国绿电发电量】