AI智能总结
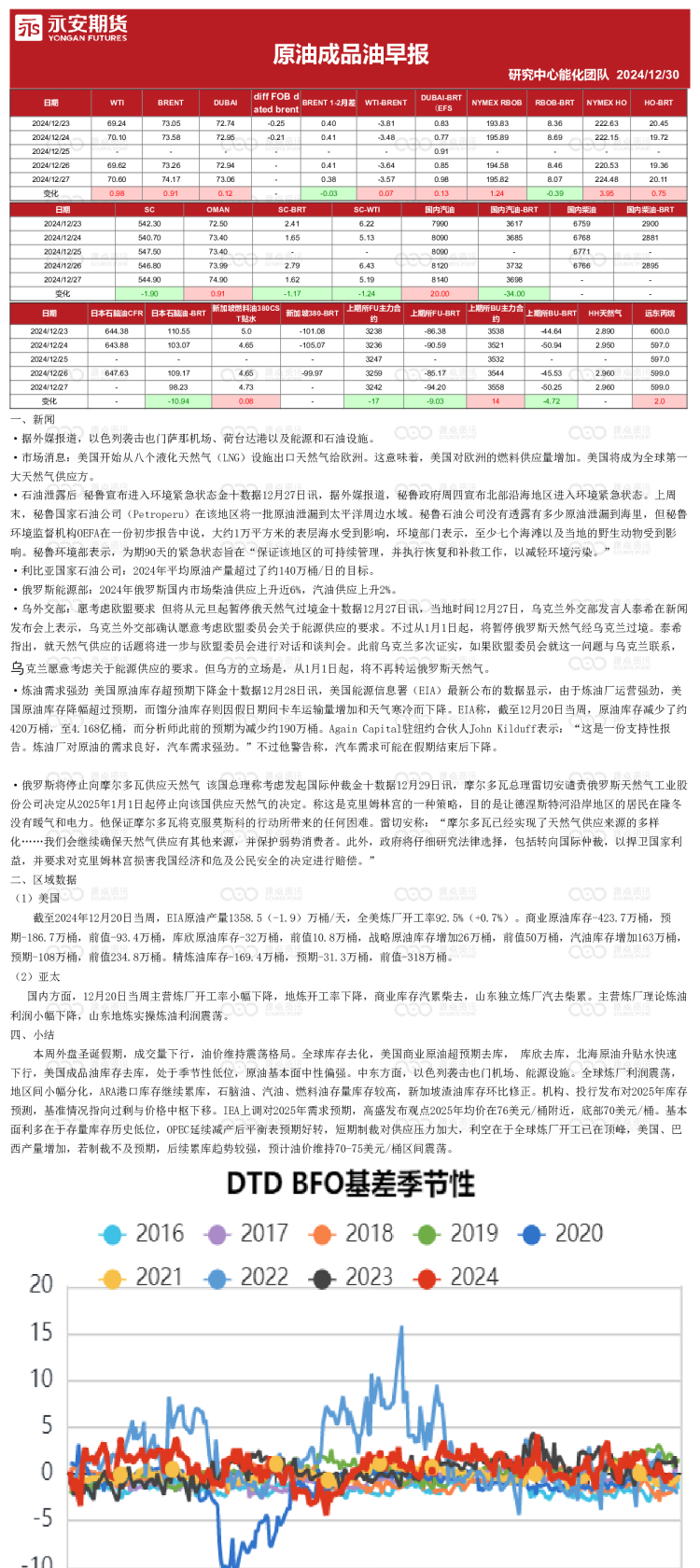
原油成品油早报 ·给出乌克兰接受新和平方案的期限——据悉泽连斯基和特朗普将于下周讨论和平计划。特朗普:下周四是就乌克兰计划达成共识的合适期限;希望俄乌在2025年底前达成和平协议。 ·美国国务卿鲁比奥:乌克兰和平提案由美国起草。 ·佩斯科夫:俄美未就和平方案开展任何实质性讨论金十数据11月21日讯,当地时间21日,俄罗斯总统新闻秘书佩斯科夫表示,在乌克兰冲突调解问题上,俄方仍以此前俄美元首在安克雷奇达成的共识为基础,且俄方尚未收到美国的任何正式提议。佩斯科夫强调,俄罗斯始终持开放态度,愿通过和平谈判解决乌克兰冲突。佩斯科夫表示,美方虽就和平方案提出若干设想,但俄美双方尚未就此开展任何实质性讨论。佩斯科夫还称,乌克兰必须立即就和平解决冲突做出负责任的决定,拖延将导致错失良机。(央视)·IEA:2025年全球能效提升步伐加快金十数据11月21日讯,国际能源署(IEA)周四发布的《2025年能源效率》报告指出,作为衡量全球能效进展的关键指标,一次能源强度今年显著改善,但取得的进展仍不足以让各国政府充分获取能效提升带来的全部益处。该机构在其新报告中表示,全球一次能源强度今年预计将改善1.8%,较2024年的1%有所提升。报告补充说,初步估计显示,包括印度和中国在内的几个主要经济体,其能效进展比2019年以来的平均水平更为强劲。自2019年以来,全球能效改善速度总体表现平淡,年均改善率约为1.3%,远低于2010年至2019年间约2%的年均水平。国际能源署署长比罗尔在评论该报告时表示,2025年全球能效进展的加速令人鼓舞,包括一些主要新兴经济体出现的积极迹象。二、库存 1. EIA报告:11月14日当周美国原油出口增加134.2万桶/日至415.8万桶/日。2. EIA报告:11月14日当周美国国内原油产量减少2.8万桶至1383.4万桶/日。3. EIA报告:除却战略储备的商业原油库存减少342.6万桶至4.24亿桶,降幅0.8%。4. EIA报告:美国原油产品四周平均供应量为2064.1万桶/日,较去年同期减少0.2%。5. EIA报告:11月14日当周美国战略石油储备(SPR)库存增加53.3万桶至4.109亿桶,增幅0.13%。6. EIA报告:11月14日当周美国除却战略储备的商业原油进口595.0万桶/日,较前一周增加72.8万桶/日。11月14日-20日汽柴均去库,汽油1023.31万吨,下跌1.75%,柴油1227.08万吨,环比下跌4.25%。主营、社会汽柴均跌、地炼汽柴均涨。主营综合炼油利润环比反弹,地炼综合利润震荡。 本周油价收跌,俄乌谈判取得重大进展,泽连斯基与特朗普将于下周讨论和平计划,俄罗斯持开放态度,但俄美双方尚未就此开展实质性讨论。欧美汽柴油裂解风险溢价快速回吐,原油月差回落,周度反弹。本周全球陆上库存累库,陆上加水上总库存小幅去库,库存已达到2020年后新高。美国EIA商业原油去库,汽柴油累库,美国钻井数、压裂数上行,欧美炼厂开工上行,近期美汽欧柴仍有向下修正空间,供需过剩,原油维持高空思路,四季度价格布伦特55-60美元/桶,短期关注美国起草俄乌冲突方案。 免责声明: 以上内容所依据的信息均来源于交易所、媒体及资讯公司等发布的公开资料或通过合法授权渠道向发布人取得的资讯,我们力求分析及建议内容的客观、公正,研究方法专业审慎,分析结论合理,但我司对信息来源的准确性和完整性不作任何保证,也不保证所依据的信息和建议不会发生任何变化。我们提供的全部分析及建议内容仅供参考,不构成对您的任何投资建议及入市依据,您应当自主做出期货交易决策,独立承担期货交易后果,凡据此入市者,我司不承担任何责任。我司在为您提供服务时已最大程度避免与您产生利益冲突。未经我司授权,不得随意转载、复制、传播本网站中所有研究分析报告、行情分析视频等全部或部分材料、内容。对可能因互联网软硬件设备故障或失灵、或因不可抗力造成的全部或部分信息中断、延迟、遗漏、误导或造成资料传输或储存上的错误、或遭第三人侵入系统篡改或伪造变造资料等,我司均不承担任何责任。