您的浏览器禁用了JavaScript(一种计算机语言,用以实现您与网页的交互),请解除该禁用,或者联系我们。[南华期货]:南华贵金属日报: 黄金&白银:大类资产普跌 贵金属下跌调整 - 发现报告

南华贵金属日报: 黄金&白银:大类资产普跌 贵金属下跌调整

2025-11-05夏莹莹南华期货W***
AI智能总结
查看更多
南华贵金属日报: 黄金&白银:大类资产普跌 贵金属下跌调整

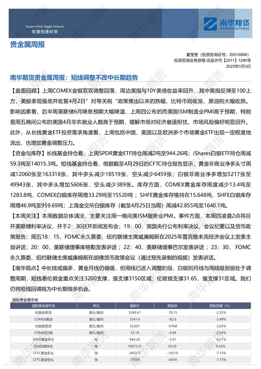
夏莹莹(投资咨询证号:Z0016569)投资咨询业务资格:证监许可【2011】1290号2025年11月5日 【行情回顾】 周二贵金属价格下跌调整。周边美指上涨,10Y美债收益率回落,美股下跌,比特币下跌,原油下跌,南华有色金属指数下跌。呈现美指上涨,其他资产下跌,但长端美债价格走高的格局,或是对美联储12月降息不确定性的反映。最终COMEX黄金2512合约收报3941.3美元/盎司,-1.81%;美白银2512合约收报于46.895美元/盎司, -2.4%。SHFE黄金2512主力合约 收908.92元/克,-1.14%;SHFE白银2512合约收11238元/千克,-1.33%。 【降息预期与基金持仓】 降息预期略微回升。据CME“美联储观察”数据显示,美联储12月11日维持利率不变概率29.9%,降息25个基点的概率为70.1%;美联储1月29日维持利率不变概率19.3%,累计降息25个基点的概率为55.8%,累计降息50个基点的概率24.8%;美联储3月19日维持利率不变概率12.5%,累计降息25个基点的概率为43%,累计降息50个基点的概率35.7% ,累计降息75个基点的概率8.7%。长线基金看,SPDR黄金ETF持仓日减3.15吨至1038.63吨;iShares白银ETF持仓减少22.2吨至15167.6吨。库存方面,SHFE银库存日增6.7吨至665.6吨;截止10月24日当周的SGX白银库存周减145.4吨至905.2吨。 【本周关注】 数据方面,重点关注周五晚间美重磅非农就业报告;此外周中亦有ISM制造业与服务业PMI、ADP小非农等数据公布。 同时关注美政府停摆是否延迟数据公布。事件方面,周四08:00,英国央行公布利率决议、会议纪要及货币政策报告。 周五00:00,FOMC永久票委、纽约联储主席威廉姆斯发表讲话;01:00,2026年FOMC票委、克利夫兰联储主席哈玛克在纽约经济俱乐部发表讲话;05:30,2026年FOMC票委、费城联储主席保尔森发表讲话;06:30,2025年FOMC票委、圣路易联储主席穆萨莱姆就货币政策进行炉边谈话 ;16:00,FOMC永久票委、纽约联储主席威廉姆斯在欧洲央行货币市场会议发表讲话。 【南华观点】 尽管从中长期维度看,央行购金以及投资需求增长(货币宽松前景与阶段性避险交易)仍将助推贵金属价格重心继续上抬,但短期进入调整阶段,11月预计难有强驱动,关注中期逢低补多机会,前多底仓则继续谨慎持有。 伦敦金阻力4050-4100,支撑3900,强支撑3800-3850区域;白银阻力49.5-50,支撑47.5,强支撑45.5。 贵金属期现价格表