AI智能总结
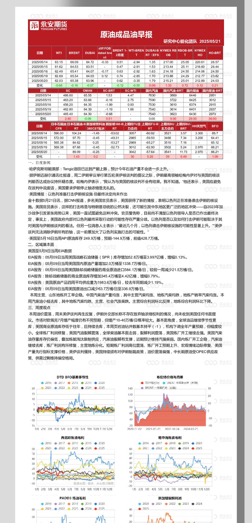
·土耳其因美国制裁收紧削减对俄石油采购转向多国寻求替代供应金十数据11月3日讯,在美国对俄罗斯两大石油生产商实施制裁后,土耳其炼油商已开始削减俄罗斯原油采购,转而向伊拉克、利比亚、沙特及哈萨克斯坦等国寻求额外油源。据知情人士透露,此次调整源于美国将国有俄罗斯石油公司(Rosneft)及卢克石油(Lukoil)列入黑名单,促使土耳其炼油商Tupras与阿塞拜疆国家石油公司(Socar)旗下Star炼油厂寻找替代方案。作为俄罗斯原油第三大买家,土耳其早在9月制裁措施公布前就已受到特朗普政府施压,要求限制从俄罗斯进口石油。土耳其当局现已决定加入西方盟友行列,通过限制采购向俄罗斯施压以结束乌克兰冲突。不过知情人士强调,土耳其目前既无法、也无意完全停止进口俄罗斯石油。·欧佩克仍然看到石油需求的积极迹象预计市场不会出现意外情况 金十数据11月3日讯,欧佩克秘书长海塞姆·盖斯周一表示,该组织仍然看到石油需求的积极迹象,并预计市场不会出现任何意外情况。盖斯在阿布扎比ADIPEC能源会议的一个论坛上表示:“我们正确保维持供需平衡。”此前一天,欧佩克+同意12月小幅增产,并在明年第一季度暂停进一步增产。盖斯表示,该组织预计今年石油需求将增长130万桶/日。·消息人士:土耳其炼油商将削减原定12月到货的俄罗斯原油进口,原因是阿塞拜疆国家石油公司(SOCAR)已采购四批非俄罗斯原油船货。 ·摩根士丹利上调2026年上半年布油价格预期至每桶60美元金十数据11月3日讯,摩根士丹利在欧佩克+决定明年第一季度暂停增产后,上调了近期原油价格的预测。该行周一表示,将其布伦特原油价格预期上调至2026年上半年每桶60美元,高于之前的57.5美元。包括Martijn Rats和CharlotteFirkins在内的分析师在报告中表示:“即便欧佩克的公告并未改变我们对产量的预期,它仍传递了一个重要信号。有了欧佩克的参与,市场波动性降低。”摩根士丹利还指出,欧佩克配额与实际生产之间的“显著差距正在拉大”。该行预期显示,在3月到10月期间,欧佩克成员的产量增加了50万桶/日,远低于宣布的260万桶/日的配额增幅。摩根士丹利表示,供应过剩问题预计将在2027年下半年得到平衡,届时油价将回升至65美元。 二、库存1. EIA报告:10月24日当周美国原油出口增加15.8万桶/日至436.1万桶/日。2. EIA报告:10月24日当周美国国内原油产量增加1.5万桶至1364.4万桶/日。3. EIA报告:除却战略储备的商业原油库存减少685.8万桶至4.16亿桶,降幅1.62%。4. EIA报告:美国原油产品四周平均供应量为2075.3万桶/日,较去年同期减少0.91%。5. EIA报告:10月24日当周美国战略石油储备(SPR)库存增加53.3万桶至4.091亿桶,增幅0.13%。6. EIA报告:10月24日当周美国除却战略储备的商业原油进口505.1万桶/日,较前一周减少86.7万桶/日。美国至10月24日当周EIA汽油库存-594.1万桶,预期-190.3万桶,前值-214.7万桶。美国至10月24日当周EIA精炼油库存-336.2万桶,预期-173.5万桶,前值-147.9万桶。 10月23-30日当周,国内主营开工下降,地炼开工小幅提升,汽柴油累库,地炼库存汽涨柴去,主营、地炼炼厂利润均下降。三、周度观点 本周原油维持震荡,周五美国媒体称美国即将对委内瑞拉发动军事袭击,油价上涨,周日欧佩克+成员国在线上会议上确认12月增产13.7万桶日。根据Vortexa提供并由机构整理的数据,10月前26天俄罗斯海运石油产品日均出口量为189万桶,kpler数据机构初步数据显示,10月俄罗斯海运原油日均出口量为519.8万桶日,环比下降46万桶日,同比上升32.1万桶日。基本面方面,本周全球陆上石油总库存小幅累库,加水上浮仓总库存小幅去库,受原油净进口大幅下滑影响,美国商业原油库存减少685.8万桶,汽柴油去库,本周欧美炼厂利润反弹。短期地缘风险因素再起,但原油供应释放压力较大,巴西P78投产,OPEC进一步增产,美国总产量维持高位,原油维持偏弱格局。 以上内容所依据的信息均来源于交易所、媒体及资讯公司等发布的公开资料或通过合法授权渠道向发布人取得的资讯,我们力求分析及建议内容的客观、公正,研究方法专业审慎,分析结论合理,但我司对信息来源的准确性和完整性不作任何保证,也不保证所依据的信息和建议不会发生任何变化。我们提供的全部分析及建议内容仅供参考,不构成对您的任何投资建议及入市依据,您应当自主做出期货交易决策,独立承担期货交易后果,凡据此入市者,我司不承担任何责任。我司在为您提供服务时已最大程度避免与您产生利益冲突。未经我司授权,不得随意转载、复制、传播本网站中所有研究分析报告、行情分析视频等全部或部分材料、内容。对可能因互联网软硬件设备故障或失灵、或因不可抗力造成的全部或部分信息中断、延迟、遗漏、误导或造成资料传输或储存上的错误、或遭第三人侵入系统篡改或伪造变造资料等,我司均不承担任何责任。