您的浏览器禁用了JavaScript(一种计算机语言,用以实现您与网页的交互),请解除该禁用,或者联系我们。 [南华期货]:南华期货苹果产业周报:霜降后苹果如何了?20251027 - 发现报告

南华期货苹果产业周报:霜降后苹果如何了?20251027

2025-10-27 南华期货 Z.zy
报告封面

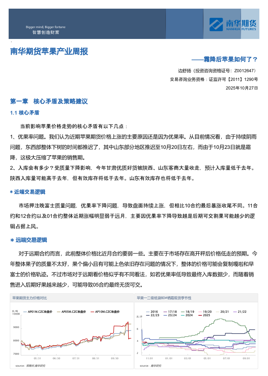
——霜降后苹果如何了? 边舒扬(投资咨询资格证号:Z0012647)交易咨询业务资格:证监许可【2011】1290号2025年10月27日 第一章核心矛盾及策略建议 1.1核心矛盾 当前影响苹果价格走势的核心矛盾有以下几点: 1、优果率问题。我们认为近期苹果期货价格上涨的主要原因还是因为优果率。从目前情况看,由于持续阴雨问题,东西部整体下树的时间都推迟了,其中山东部分地区推迟至10月20日左右,而由于10月23日就是霜降,这极大压缩了苹果的销售期。 2、入库会有多少?受质量下降影响,今年甘肃优质好货被陕西、山东客商大量收走,预计入库量低于去年。陕西入库量可能高于去年,但有效库存将低于去年。山东有效库存也将低于去年。 ∗近端交易逻辑 市场押注晚富士质量问题,优果率下降问题,导致盘面持续上涨,但相比10合约最后暴涨收尾不同。11合约和12合约以及01合约整体近期涨幅明显弱于远月,主要因优果率下降导致越是后期可交割果可能越少的逻辑占据上风。 ∗远端交易逻辑 对于远期合约而言,此前整体价格比近月合约要弱一些。主要在于市场存在高开秤后价格低走的预期。今年整体果子的质量不太好,果个偏小且有可能上色依旧存在问题的情况下,整体的价格可能会复制嘎啦和早富士的价格轨迹。不过市场对于远期看价格似乎有不同看法,如若优果率低导致最终入库数据少,而随着销售进入后期好果越来越少,可能导致05合约最终无货可交。 1.2投机型策略建议 【行情定位】 上涨动量增强 近期苹果走势强劲,上周苹果期货价格继续上涨,尤其是05合约涨势最好。得利席位持有多单,相比上周反而进一步减仓,说明其对市场进一步上涨信心不足,快速落袋为安,净多持仓仅为1632手。 【基差、月差及对冲套利策略建议】 ∗基差策略:无。 ∗月差策略:做空01-05价差 【近期策略回顾】 1、做空10-01价差(已离场),9月1日入场,9月9日获利离场。2、做多10-01价差(已离场),9月8日入场,9月30日获利离场。3、做多11-01价差(已离场),9月29日入场,10月21日获利离场。4、做空01-05价差(已入场),10月17日入场。 1.3产业客户操作建议 第二章本周重要信息及下周关注事件 2.1本周重要信息 1、甘肃静宁以及周边庄浪秦安一带苹果收购基本订不到货,近期已经无货可收。山东近期开始大量上货,相比往年晚一周左右,大部分80#以上统货2.4-2.8元/左右,一二级半价格2.8-3.4元/斤左右,一二级的价格在3.2-3.6元/斤左右,今年山东库存将高于往年(因大量果脯果汁果存库存)。陕西水烂现象较为严重,客商开始暂停收货观望,如若客商不收果农只能自己入库,今年陕西果农库存货比例可能较高。辽宁今年没有受到降雨影响,加上红度较好,反而更有吸引力,好苹果价格突破4元/斤,仍吸引大量山东客商不断采购。 2、西部晚富士开秤价看,比去年同期高0.5-1元/斤,陕西优生区延安半商品3.5-4.2元/斤,渭南、铜川、咸阳3.5元/斤,上下浮动0.2-0.3元/斤,甘肃庆阳3.5-4元/斤,甘肃静宁秦安庄浪高端片红5-6元/斤。 3、广东三大市场早间到车波动明显在,中秋前到车辆较多,节后明显减少,实际成交以质论价,国庆市场消费同比略慢,礼盒及筐装货源走货一般,目前新晚富士好货走货尚可,日内消化存在压力,中转库存在一定的积压。 4、当前市场入库还没怎么开始。甘肃新季苹果入库大概率低于去年,因客商扎堆,好货都拉至陕西和山东;山东虽然晚富士还没上市,但从今年质量表现看,蓬莱水裂纹占比重,好货占2成,栖霞果锈和水裂纹占比重,好货占3成,果脯果汁三级占比大,因此有效库存低于去年;陕西近期雨水持续,咸阳北五县、渭南、铜川水裂纹比例上升,宝鸡咸阳富县黄陵轻微水裂纹出现,随着大量上市高次货较多,好货基本集中在客商手中,差货基本在果农手中,陕西入库量可能会较多,但有效库存低于去年。 2.2下周重要信息 1、山东苹果供应节奏、质量问题 2、全国冷库入库情况 第三章盘面解读 3.1价量及资金解读 ∗单边走势 上周苹果期货价格上涨,但主力合约波动较大,价格涨幅远小于05合约。当前苹果总持仓与去年和前年差不多。获利席位上周有减仓表现。技术上看,苹果期货主力合约维持一个震荡上涨的结构,目前持续守住10日均线向上,短期走势依旧强劲,不过整体看节前合约价格走势不稳,节后价格走势回落较小,相对稳健。 ∗基差月差结构 苹果基差结构:苹果的基差结构非常复杂,其一是每年苹果的质量情况不一,这导致苹果统货的价格无法形成有效的参考标准,而山东和西北地区的苹果分级条件也大不相同,山东市场交易最多的是80#一二级,但也分片红和条红,陕西主流则是75#半商品,这都是期货对应的交割品。其二期货交割规则在不停的修改,每一次修改意味着交割品的价格需要重新定价和计价,因此只有在交割的时候才能确定期货所对应的交割品到底是多少价格。由于今年整体苹果质量较差,后续有多少可交割果有未可知。 苹果月差结构:苹果月差结构有非常典型的近月临近交割月时的放量波动,这和近月到底有多少可交割果有很大关系。根据季节性规律,10合约面对是刚下树的阶段,市场主要交易的是开秤价,短期供货量要远小于远期的11合约和12合约,而01合约往往处于春节前后,交货量往往偏大,且交货时间较紧,不过今年春节较 晚,对01合约而言组织货源相对没有那么紧张。不过今年由于苹果整体质量下降,好货数量小,可能结构走势相反,节前合约走势相对疲软,节后苹果好货缺货现象严重,可能走强。 第四章估值和利润分析 4.1产业链上下游利润跟踪 苹果的利润情况主要分为种植利润和存储利润,短期市场关注存储利润,而利润的好坏与开秤价有莫大的关系,如若开秤价过低而后续产量或质量较预期更好,则存储利润越高,而如若开秤价过高而后续产量或质量达不到预期效果,则存储利润越低,一旦确定了产量和质量的情况,存储利润只能随行就市,调节的难度非常大。25/26年度还未入库,存储利润待定。由于今年的好货少差货多,差货不宜保持,且后期可能还会掉价销售,而好货少抢购存储数量有限,存储面临巨大考验。 第五章供应及库存推演 5.1供需平衡表推演 根据此前的套袋数据看25/26产季全国预估有小幅增产,钢联数据显示增产2.35%至3736.64万吨,其中陕西增产7.57%至878.84万吨,山东减产9.89%至782.37万吨,甘肃增产2.18%至379.15万吨,河南增产21.09%至274.28万吨,山西增产28.39%至352.19万吨。但是苹果仅靠套袋数量不能完全推断出产量情况,而仅推算产量而不考虑质量无法对价格进行定调。2025年4月产区遭遇干热风天气,导致市场普遍认为会出现较大减产,这使得果农留果大幅增多,最终套袋数量反而多于去年,而观察近期嘎啦的表现,质量参差不齐,好货特别少,令价格出现两极分化,这也让大家对于晚富士的质量产生担忧。目前看西北地区可能个头会明显偏小,而山东个头反而会普遍偏大,这个和整体的套袋密集程度也有关,也很生长期的整体降水有 关。进入9月以来,产区降水过多,导致上色期摘袋困难,摘袋后上色难度非常大,果面质量也有明显下降,预计最终苹果产量相比去年同期反而有所下降,质量方面可能下降的较为明显。