AI智能总结
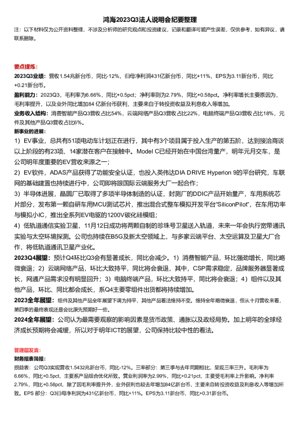
业绩摘要 Q3业绩 :Q3收入75亿欧 元, 符合 指引 (74-79亿欧 元) ;毛 利率51.6%,符 合指 引(50%-52%)。 业务结构:系统业务收入56亿欧元,装机管理业务收入20亿欧元、符合指引。系统业务进一步划分: --技术结构,EUV占比38%,占比环比下降约10pct;ArFi占比52%,占比环比上升约9pct;ArFDry、KrF、iline、检量测分别占比2%、3%、1%、4%。 --应用结构,逻辑占比65%,存储占比35%。 --地 区 结 构 , 中 国 大 陆 占 比42%( 占 比 环 比 上 升15pct) , 中 国 台 湾 占 比30%( 下降5pct),韩国占比18%(降低1pct),美国占比6%(下降4pct),日本占比1%,亚洲其他地区占3%。 订单情况:Q3新签订单额为54亿欧元。产品结构方面,EUV订单额36亿欧元;应用结构方面,存储和逻辑分别占比53%和47%。 业绩指引:Q4收入预计为92-98亿欧元,其中装机管理业务收入21亿欧元左右。毛利率预计为51%-53%。 2025全年收入增长约15%,毛利率约52%,指引保持不变。 市场展望:行业出现一系列积极消息,有助于降低此前的不确定性,主要来自于AI基础设施投资趋势、更多客户参与AI芯片的逻辑和DRAM生产、先进节点EUV层增加。 展望2026年,预计得益于先进逻辑和DRAM的需求,EUV业务将有所增长;而中国大陆销售将出现显著下降。2026年整体预计不低于2025年。 纪要全文翻译 管理层发言 欢迎各位参加2025年第三季度业绩电话会议。首先,我对近期宣布重新任命RogerDassen和FrédéricSchneider-Maunoury为管理委员会成员感到非常高兴。我们上周还宣布任命MarcoPieters为首席技术官,这项任命是我们完善的继任计划的一部分。Marco在阿斯麦拥有超过25年的经验,在技术领导方面业绩卓著,Marco将负责推动技术路线图,以更好地支持我们的客户。我期待与他继续合作。此外,阿斯麦监事会宣布,计划在2026年4月22日举行的公司下一次年度股东大会上,任命Marco为管理委员会成员。 业绩要点 2025年第三季度,净销售额总计75亿欧元,符合我们此前给出的指引范围。系统净销售额为56亿欧元,其中EUV系统销售额为21亿欧元,包括1台高数值孔径系统;非EUV业务销售额为34亿欧元。逻辑业务占比65%,存储业务占比35%。本季度已安装机台管理业务的销售额为20亿欧元,与指引一致。 本季度毛利率亦符合预期,为51.6%。运营费用方面,由于支出缩减,研发费用略低于预期,为11亿欧元;销售、管理及行政费用基本符合预期,为3.03亿欧元。第三季度实际税率为17.8%,我们仍然预计2025年全年实际税率约为17%。 第三季度净利润为21亿欧元,占净销售额的28.3%,每股收益为5.49欧元。 资产负债表 第三季度末,现金、现金等价物及短期投资总额为51亿欧元。 订单情况 第三季度净系统订单额为54亿欧元,其中EUV系统订单额为36亿欧元,非EUV系统订单额为18亿欧元。本季度净系统订单额略偏向逻辑芯片,占比53%,存储芯片占比为47%。 投资回报 第三季度,阿斯麦支付了2025年度首次中期股息,每股普通股1.60欧元。2025年度第二次季度中期股息仍为每股普通股1.60欧元,并将于2025年11月6日支付。2025年第三季度,我们购买了总额约1.48亿欧元的股票。截至2025年9月28日,阿斯麦已根据此计划回购了900万股股票,总金额达59亿欧元。阿斯麦预计无法在2022年至2025年期间完全完成120亿欧元的股票回购计划。我们计划于2026年1月宣布一项新的股票回购计划。 业绩展望 我们预计第四季度净销售额将在92亿欧元至98亿欧元之间,其中已安装机台管理服务的净销售额约为21亿欧元。正如之前讨论的,我们预计第四季度将表现强劲,与去年第四季度的情况类似。预计第四季度的毛利率在51%至53%之间。预计第四季度的研发费用约为12亿欧元,销售、管理及行政费用约为3.2亿欧元。 对于全年,我们仍然预计总净销售额约为325亿欧元,毛利率约为52%。 市场前景 近几个月来,整个行业出现了一系列积极消息,有助于降低我们上季度报告的不确定性。首先,有多项关于持续投资人工智能基础设施的公告,这将支持对前沿逻辑和先进DRAM的需求。其次,人工智能的积极发展势头似乎正在扩展到逻辑和DRAM领域的更多客户。第三,我们看到客户在逻辑和DRAM生产中采用更多EUV光刻层,从多重曝光DUV光刻过渡到单次曝光EUV光刻,并持续提高光刻强度,这些方面都保持着良好的发展势头。另一方面,我们预计2026年来自中国客户的需求,以及我们在中国的总净销售额,将较 2024年和2025年的强劲表现显著下降。 我们认为这些因素对2026年的影响将仅限于部分。然而总体而言,我们预计2026年的总净销售额不会低于2025年。在此背景下,我们还预计在先进DRAM和领先逻辑芯片的推动下,2026年EUV业务将有所增长;而受与中国客户业务动态的影响,DUV业务将低于2025年。我们将在1月份提供关于2026年展望的更多细节。 技术 本季度在技术方面取得了诸多进展,包括在行业会议上展示了最新的EUV成果,发布了新的3D封装光刻系统,并宣布与MistralAI建立了战略合作关系。 关于EUV,我们在最近的SPIE和半导体活动中发表了多篇论文,重点介绍了我们在帮助客户降低最先进工艺技术成本方面取得的进展。关于高数值孔径技术的成熟度,我们分享的数据显示,在客户现场,我们已累计在该系统上完成了超过30万片晶圆的处理。此外,客户分享了非常积极的数据,表明该平台的成熟度水平远超低数值孔径EUV技术在导入初期同一 阶段的表现。 同时,SK海力士 本季度宣布已 开始接收其首 台高数值孔 径系统EXE:5200,这标志着高数值孔径技术将成为未来先进DRAM器件的关键赋能因素。 我们还欣喜地宣布,本季度阿斯麦交付了首款3D集成产品XT:260。XT:260是一款高性能扫描仪,专为包括先进封装在内的应用设计,与现有解决方案相比,生产效率最高可提升4倍。3D集成技术对我们客户及整个半导体行业的未来发展规划都具有日益重要的意义。客户一直与我们分享,为了满足其未来的需求,他们亟需不断创新。我们与客户就相关需求的探讨表明,存在着很大的机遇,来将我们的光刻技术进行部分转化,从而释放集成能力,满足客户的未来需求。XT:260是我们正在评估的众多机遇的首个实例。如前所述,借助XT:260,我们能够利用独特的光学设计,将现有生产力最多提升至4倍。正如之前提到的,我们已于本季度交付了首台该系统,并预计在未来几个季度向更多客户交付该工具,充分体现了市场对该技术解决方案的浓厚兴趣。 与MistralAI的合作 9月,我们宣布与MistralAI建立战略合作伙伴关系。MistralAI是一家专注于B2B业务的领先生成式AI公司,并且因其在大型语言模型(可辅助软件编码开发等领域)方面的领先 地位而广受认可。阿斯麦通常与硬件联系在一起,但软件在我们工具的精度和速度提升中正扮演着日益重要的角色。通过与MistralAI合作,我们能够将人工智能融入到整体产品组合中,从而提升系统性能、生产效率以及客户工艺的良率。同时,我们相信此次合作将加速创新,在为客户提供最先进的解决方案时,缩短产品上市时间并降低开发成本。除合作协议外,阿斯麦还作为主要投资者,向MistralAI的C轮融资投资了13亿欧元,持有MistralAI约11%的股份,并让渡了其战略委员会的席位。这有助于我们与人工智能生态系统建立更紧密的联系。 长期展望 展望长期,正如我们在资本市场日上分享的,终端市场动态正推动产品组合向更先进的逻辑和DRAM方向转变。这些应用需要更密集地使用先进光刻系统。我们预计这一趋势将持续。我们在低数值孔径光刻方面拥有强大的产品路线图,并推出了高数值孔径光刻技术,这两者共同支持进一步降低技术成本,并将更多的多重曝光层转换为单次EUV曝光,尤其是在DRAM先进的制程节点上。根据我们在2024年资本市场日的展望,我们预计到2030年收入机会将在440亿欧元至600亿欧元之间,毛利率预计在56%至60%之间。 Q&A Q:您在最近几个月看到一些积极的消息,这些消息帮助你们降低了不确定性,能详细阐述一下吗?显然本季度50亿欧元的订单对公司有所助益,但仅凭一个季度的订单似乎不足以完全应对2026年的整体情况。那么,对于客户2026年的整体产能需求,你们现在是否掌握了更全面的信息,从而能够提供更具体的数据或相关层面分析? A:首先,我之前提到过许多关于人工智能基础设施的积极消息。我认为大家都清楚,这些利好消息通常不会立即转化为实际订单,这需要一个过程。但综合来看,我认为这些公告为人工智能领域的未来发展创造了非常积极的潜在未完成订单机会。 第二点也至关重要。我认为我们已经提到,我们现在看到越来越多的客户将受益于人工智能带来的机遇。我认为这在诸多方面都至关重要。首先,为了应对人工智能基础设施的巨大需求——这无疑是利好消息——需要确保市场容量充足。我认为看到更多客户参与到逻辑或DRAM领域的机遇中,对长期发展而言是利好消息。至于这会对未来几年产生何种具体影响,目前还难以断言。我认为,正如我之前所说,只有一部分影响会在明年显现。至于其他影响,我认为现在妄下定论还为时过早。 Q:关于中国市场,过去几年,中国一直是增长的主要驱动力,但您提到其业务将显著下降。我想了解一下可见度。我想您也已经注意到中国市场下半年的强劲表现,而我估计深紫外设备的交付周期大约为3到6个月。因此预计对2026年第一季度之后的可见度并不高。那么,这种保守的估计是因为你们看到了当前的强劲基数、预计2026年第一季度可能较为疲软,还是说你们已经对2026年的整体情况有了充分的了解? A:我认为我们现在对前景的把握程度与去年同期相近。而且,与往常一样,我们会尽量向您分享我们对市场的一些看法。关于中国市场,我们一直强调过去两三年的业务量非常高,这与常态有所不同。我认为我们过去几年在中国经历了一个非常活跃的增长周期。再次强调,根据我们目前的了解和预期,明年我们将回归到更为正常的业务水平。 Q:您提到了最近人工智能投资的强劲势头,部分将在2026年体现。考虑到贵公司较长的交付周期,我想了解一下,应该如何看待2026年营收或订单的线性增长?对于2027年,目前有什么初步看法? A:关于2026年,我们已经设定了目标。我认为现在对2027年发表评论还为时过早。 我认为上个季度的订单表现非常强劲。事实上,前一个季度的表现也很强劲。因此,我认为订单的线性增长并非普遍现象,订单通常呈集中式涌入。我认为过去两个季度我们表现良好,但不能就此认为订单会呈持续线性增长。 所以,现在讨论这对2027年的影响还为时过早。过去几个月的新闻动向是积极的,尤其是对中期而言。但现在就将其转化为对2027年的具体预期,确实为时尚早。 Q:显然,你们看到了DRAM的增长势头。我想从更长远的角度来看,有一种观点认为,当DRAM架构从6F2演进到4F2时,实际上不利于EUV,EUV光刻层数将会减少。您能解释一下吗? A:简而言之,答案是否定的。如果我们考察从6F²到4F²的EUV光刻层数变化,我们预计光刻层数不会减少。实际上,在过渡之后、F2路线图继续迭代,我们预计EUV光刻层的数量将会持续增长。在与客户多次讨论后,我才如此表述。此外,我想补充的是,4F2具有更为复杂的结构。因此,它实际上增加了更多的、更先进的光刻掩模。所以在某种程度上,对先进的DUV也有益处。总之,即便您对此仍有疑虑,4F2对阿斯麦来说也绝不是坏消息。我们对此充满期待。 Q:想请您详细谈谈关于2026年的最新评论,是否体现了您更为乐观的预期?是DRA