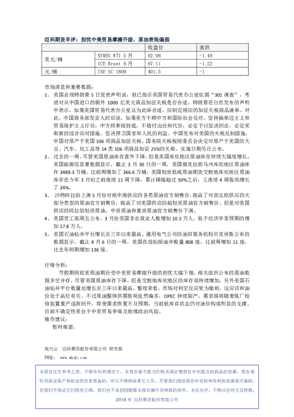
AI智能总结
发布时间:2025-10-17 10:42:14作者:冠通期货来源:冠通期货 行情复盘 10月16日,沥青期货主力合约收涨0.55%至3279.0元。 资金流向 10月16日收盘,沥青期货资金整体流入3911.62万元。 背景分析 国庆节后沥青开工率环比回落1.5个百分点至37%,较去年同期高了9.2个百分点,处于近年同期中性偏低水平。据隆众资讯数据,10月份国内沥青预计排产268.2万吨,环比减少0.4万吨,减幅为0.1%,同比增加35.0万吨,增幅为15.0%。 后市展望 北方多地项目赶工,只是个别地区降雨增加,另外,资金端制约,市场谨慎,影响沥青需求。近期原油供需压力仍大,中美贸易摩擦升级,中东地缘局势缓和,原油价格持续下跌,预计沥青期价偏弱震荡。 研报正文研报正文 【策略分析】 供应端,国庆节后沥青开工率环比回落1.5个百分点至37%,较去年同期高了9.2个百分点,处于近年同期中性偏低水平。据隆众资讯数据,10月份国内沥青预计排产268.2万吨,环比减少0.4万吨,减幅为0.1%,同比增加35.0万吨,增幅为15.0%。 上周,沥青下游各行业开工率多数下跌,其中道路沥青开工较节前环比下降2个百分点至29.0%,仍处于近年同期最低水平,受到资金和部分地区降雨制约。 上周,因正值国庆假期,全国出货量环比减少29.39%至22.13万吨,处于中性偏低水平。沥青炼厂库存存货比国庆期间环比上升,但仍处于近年来同期的最低位。山东胜星等炼厂有检修计划,沥青产量将有所减少,但仍处高位。北方多地项目赶工,只是个别地区降雨增加,另外,资金端制约,市场谨慎,影响沥青需求。近期原油供需压力仍大,中美贸易摩擦升级,中东地缘局势缓和,原油价格持续下跌,预计沥青期价偏弱震荡。 【期现行情】 期货方面: 今日沥青期货2511合约上涨0.55%至3279元/吨,5日均线下方,最低价在3244元/吨,最高价3286元/吨,持仓量减少11147至71636手。 基差方面: 山东地区主流市场价上涨至3460元/吨,沥青11合约基差下跌至181元/吨,处于偏高水平。 【基本面跟踪】 基本面上看,供应端,岚桥石化等炼厂停产检修,沥青开工率环比回落1.5个百分点至37%,较去年同期高了9.2个百分点,处于近年同期中性偏低水平。1至8月全国公路建设完成投资同比增长7.1%,累计同比增速较2025年1-7月略有回升,但仍是负值。2025年1-8月道路运输业固定资产投资实际完成额累计同比增长-3.3%,较2025年1-7月的-2.0%继续回落,仍然陷入累计同比负增长的局面。 2025年1-8月基础设施建设投资(不含电力)固定资产投资完成额累计同比增长2.0%,较2025年1-7月的3.2%继续回落。截至10月10日当周,沥青下游各行业开工率多数下跌,其中道路沥青开工较节前环比下降2个百分点至29.0%,仍处于近年同期最低水平,受到资金和部分地区降雨制约。 8月社融规模同比少增。从社融存量看,2025年1-8月,社融存量同比增长8.8%,增速较1-7月回落0.2个百分点。从社融增量看,8月社会融资规模增量为25693亿元,同比少增4630亿元,结束了连续8个月的同比多增。关注形成实物工作量的进度。 库存方面,截至10月10日当周,沥青炼厂库存存货比较9月26日当周环比上升1.1个百分点至15.8%,沥青炼厂库存存货比仍处于近年来同期的最低位。 关联品种关联品种沥青所属公司:冠通期货