登录
注册
回到首页
AI
搜索
发现报告
发现数据
发现专题
研选报告
定制报告
VIP
权益
发现大使
发现一下
行业研究
公司研究
宏观策略
财报
招股书
会议纪要
稀土
低空经济
DeepSeek
AIGC
智能驾驶
大模型
当前位置:首页
/
其他报告
/
报告详情
早评:担忧中美贸易摩擦升级,原油表现偏弱
2018-04-10
张巧云
迈科期货
学***
你可能感兴趣
早评:中美贸易升级,原油震荡偏弱
迈科期货
2018-08-06
原油月报:中美贸易摩擦升级,油价下跌转弱
国信证券
2019-05-26
豆类晨报:中美贸易摩擦升级 豆类表现内强外弱
国都期货
2018-09-19
中美贸易摩擦升级 沥青期价偏弱震荡
冠通期货
2025-10-17
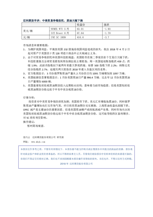
早评:中美贸易争端担忧,原油大幅下挫
迈科期货
2018-04-03