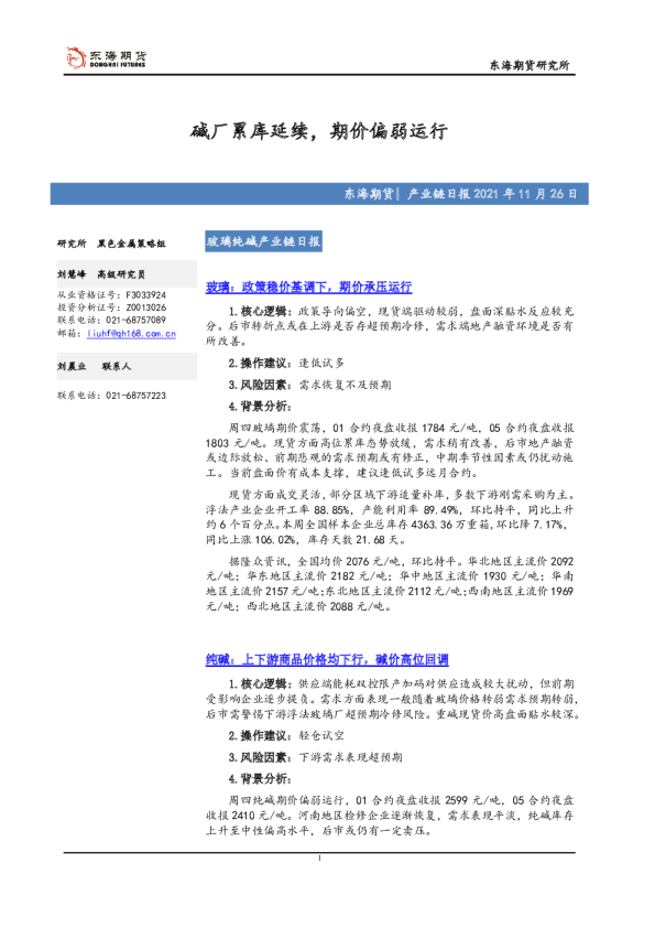
AI智能总结
发布时间:2025-10-10 09:30:28作者:光大期货来源:光大期货 行情复盘 10月9日,工业硅期货主力合约收跌0.29%至8640.0元。 持仓量变化 10月9日收盘,工业硅期货持仓量:+2165手至176563手。 现货市场 百川工业硅现货参考价9580元/吨,较上一交易日持稳。最低交割品#421价格持稳在8900元/吨,现货升水235元/吨。 后市展望 节前下游囤货规模不高,节后硅厂降库压力较大,政策带盘的效果有限,集中备货型回暖也不具有续航力,节前资金存在减仓离场动向,工业硅期货逐步止涨,建议观望为主或轻仓短线操作,关注西南地区减产政策的实际落地情况。 研报正文研报正文 一、研究观点一、研究观点 节后首日工业硅震荡偏弱,主力2511收于8640元/吨,日内跌幅0.29%,持仓增仓2165手至17.7万手。百川工业硅现货参考价9580元/吨,较上一交易日持稳。最低交割品#421价格持稳在8900元/吨,现货升水235元/吨。 多晶硅震荡偏弱,主力2511收于50765元/吨,日内跌幅0.09%,持仓减仓2372手至84987手;多晶硅N型复投硅料价格涨至52500元/吨,最低交割品硅料价格涨至52500元/吨,现货升水扩至1700元/吨。 节前下游囤货规模不高,节后硅厂降库压力较大,政策带盘的效果有限,集中备货型回暖也不具有续航力,节前资金存在减仓离场动向,工业硅期货逐步止涨,建议观望为主或轻仓短线操作,关注西南地区减产政策的实际落地情况。 多晶硅随着能耗标准公布,市场计价已充分反映政策预期估值,资金逐步形成回调节奏。关注终端需求能否承接以及库存能否实质去化,建议投资者需警惕节后回调风险,做好仓位管理,择机逢高布空。 二、日度数据监测二、日度数据监测 三、图表分析三、图表分析 关联品种关联品种工业硅多晶硅所属公司:光大期货