AI智能总结
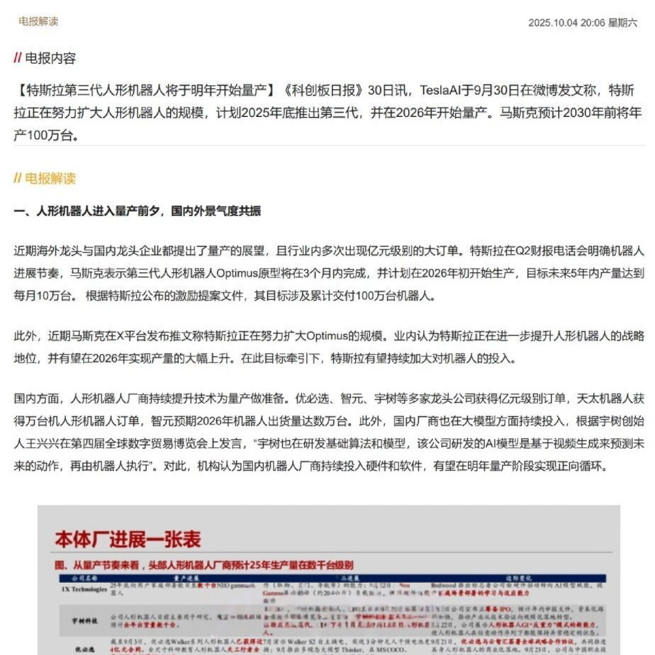
特斯拉Optimus第三代将于年底推出,预计明年开始量产 —汽车行业点评报告 事件 推荐(维持) 分析师:林子健S1050523090001linzj@cfsc.com.cn TeslaAI于9月30日在微博发文称,特斯拉正在努力扩大人形机器人的规模,计划2025年底推出第三代,并在2026年开始量产。 投资要点 ▌Optimus预计于25年底推出,人形机器人迎来量产时刻 TeslaAI于9月30日在微博发文称,特斯拉正在努力扩大人形机器人的规模,计划2025年底推出第三代,并在2026年开始量产。马斯克预计2030年前将年产100万台。量产节点越发临近,9月16日马斯克深夜推特发文表示正在全身心投 入 到Optimus生 产 等 工 作 中 。马 斯 克 周 五 熬 夜 审 查Optimus工作,周一开始12h的连续会议和特斯拉所有部门逐一沟通,但会特别关注Optimus生产计划/AI/自动驾驶/车辆生产与交付。相对来说,马斯克目前工作重心明显回归机器人,这一点在今年上半年缺失的尤为严重,导致新品进度明显停滞。我们认为马斯克回归促进Gen3发布是量产的先决条件,量产是机器人板块第一催化剂。 资料来源:Wind,华鑫证券研究 相关研究 1、《汽车行业动态研究报告:奇瑞成功登录港交所主板,全球布局加速》2025-09-302、《汽车行业周报:十五五时期将打造人形机器人等新兴支柱产业,奇瑞与赛力斯赴港上市》2025-09-283、《汽车行业周报:内外共振,看好四季度机器人行情》2025-09-23 投资建议:我们认为今年Q4机器人主线行情仍然由T引领,关键节点在于Optimus Gen3发布,其优秀产品力有望充分提振明年机器人量产预期,板块进入新品发布&量产指引双重催化带来的上升行情。 ▌风险提示 人形机器人生产和需求不及预期;地缘政治冲突风险;推荐关注公司业绩不达预期;原材料价格风险。 汽车组介绍 ▌ 林子健:厦门大学硕士,自动化/世界经济专业,CPA。9年汽车行业研究经验,兼具买方和卖方研究视角。立足产业,做深入且前瞻的研究,覆盖人形机器人行星滚柱丝杠、线性关节模组、灵巧手以及传感器等领域。 张智策:武汉大学本科,哥伦比亚大学硕士,2024年加入华鑫证券。2年华为汽车业务工作经验,主要负责智选车型战略规划及相关竞品分析。 程晨:上海财经大学金融硕士,2024年加入华鑫证券,主要负责汽车&人形机器人板块。 证券分析师承诺 本报告署名分析师具有中国证券业协会授予的证券投资咨询执业资格并注册为证券分析师,以勤勉的职业态度,独立、客观地出具本报告。本报告清晰准确地反映了本人的研究观点。本人不曾因,不因,也将不会因本报告中的具体推荐意见或观点而直接或间接收到任何形式的补偿。 证券投资评级说明 以报告日后的12个月内,预测个股或行业指数相对于相关证券市场主要指数的涨跌幅为标准。 相关证券市场代表性指数说明:A股市场以沪深300指数为基准;新三板市场以三板成指(针对协议转让标的)或三板做市指数(针对做市转让标的)为基准;香港市场以恒生指数为基准;美国市场以道琼斯指数为基准。 免责条款 ▌ 华鑫证券有限责任公司(以下简称“华鑫证券”)具有中国证监会核准的证券投资咨询业务资格。本报告由华鑫证券制作,仅供华鑫证券的客户使用。本公司不会因接收人收到本报告而视其为客户。 本报告中的信息均来源于公开资料,华鑫证券研究部门及相关研究人员力求准确可靠,但对这些信息的准确性及完整性不作任何保证。我们已力求报告内容客观、公正,但报告中的信息与所表达的观点不构成所述证券买卖的出价或询价的依据,该等信息、意见并未考虑到获取本报告人员的具体投资目的、财务状况以及特定需求,在任何时候均不构成对任何人的个人推荐。投资者应当对本报告中的信息和意见进行独立评估,并应同时结合各自的投资目的、财务状况和特定需求,必要时就财务、法律、商业、税收等方面咨询专业顾问的意见。对依据或者使用本报告所造成的一切后果,华鑫证券及/或其关联人员均不承担任何法律责任。本公司或关联机构可能会持有报告中所提到的公司所发行的证券头寸并进行交易,还可能为这些公司提供或争取提供投资银行、财务顾问或者金融产品等服务。本公司在知晓范围内依法合规地履行披露。 本报告中的资料、意见、预测均只反映报告初次发布时的判断,可能会随时调整。该等意见、评估及预测无需通知即可随时更改。在不同时期,华鑫证券可能会发出与本报告所载意见、评估及预测不一致的研究报告。华鑫证券没有将此意见及建议向报告所有接收者进行更新的义务。 本报告版权仅为华鑫证券所有,未经华鑫证券书面授权,任何机构和个人不得以任何形式刊载、翻版、复制、发布、转发或引用本报告的任何部分。若华鑫证券以外的机构向其客户发放本报告,则由该机构独自为此发送行为负责,华鑫证券对此等行为不承担任何责任。本报告同时不构成华鑫证券向发送本报告的机构之客户提供的投资建议。如未经华鑫证券授权,私自转载或者转发本报告,所引起的一切后果及法律责任由私自转载或转发者承担。华鑫证券将保留随时追究其法律责任的权利。请投资者慎重使用未经授权刊载或者转发的华鑫证券研究报告。




