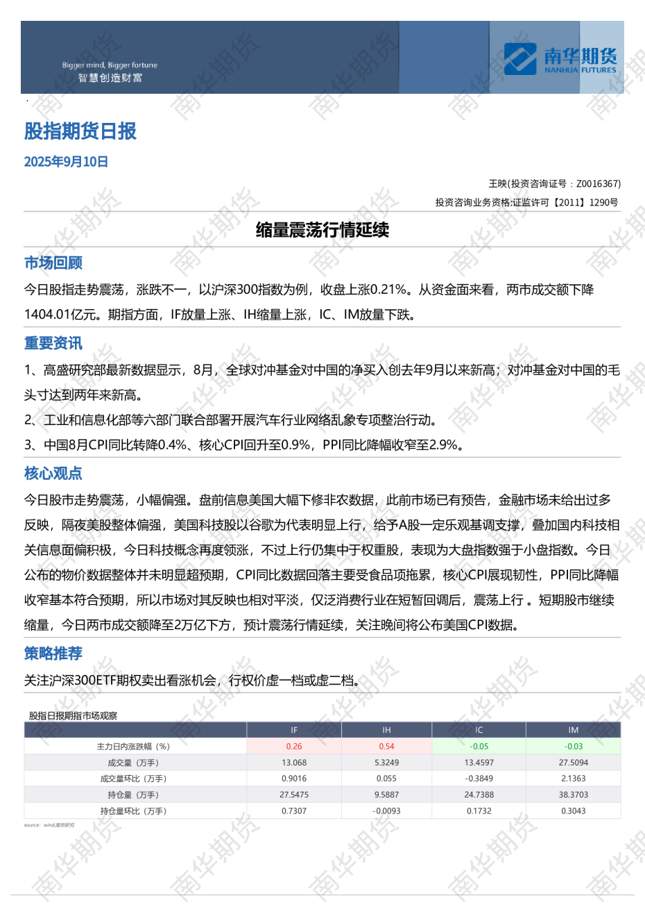
AI智能总结
傅小燕(投资咨询证号:Z0002675)南华研究院投资咨询业务资格:证监许可【2011】1290号 【核心矛盾】 今日集运指数(欧线)期货早盘开盘后多头抢跑明显,但不敌现货预期疲软,多空胶着,盘整收尾。截至收盘,各合约都有不同程度增仓,其中EC2512合约增仓幅度最大,除了反弹的两个远期合约外,它算是跌幅最小的了。从交易所排名前20大机构持仓增减去看,EC2510合约多头减仓293手至25913手,空头增仓288手至28509手,交易量减少7636手至17281手(双边)。 总体来讲,集运指数期货的走势还是符合预期的,主力合约估值偏低,但没有驱动。因此只能这么僵持着。资金也没有移仓展期动能,次主力2512合约就这么被晾着。昨日提示的反弹点位在盘中还是有较好支撑,但力度太弱,如果没有驱动,也就是这般行情。操作上建议快进快出为主。 对于套保者来说,昨日提示策略可以尝试。当期价不出现大幅下跌(>30%),“卖出期权+买入期货”组合维持盈利的概率较大。因此,我们可以随时关注期价走势,进行风险控制。 【利多解读】 1. 2025年7月,我国汽车整车出口69.4万辆,同比增长25.6%,环比增长12.1%。同期,我国汽车商品进出口总额为249.8亿美元,同比增长07%,环比增长6.4%。其中出口金额204.8亿美元,同比增长13.6%,环比增长6%。我国汽车出口继续呈现量价齐升的态势。 2. MSC、马士基和HMM相继公布黄金周停航计划。 【利空解读】 1.全球集装箱航运业在今年第二季度净利润大幅下滑。根据某航运金融分析师报告,航运业二季度实现净收益44亿美元,环比一季度99亿美元骤降56%,同比2024年同期120亿美元大幅下跌63.7%。这已经是行业连续第三个季度盈利下滑。 2.每日《运价小纸条》数据显示,9月中下旬,船司线上订舱报价中,20GP均值继续下移,40GP均值维稳。 集运现舱报价(CY-CY,上海—鹿特丹) 根据当日《欧线运价小纸条》数据统计,9月18日,马士基上海离港前往鹿特丹的船期,20GP总报价为$1050,较17日船期下跌$52,40GP总报价为$1760,较17日船期下跌$88。 同期,9月18日,赫伯罗特上海离港前往鹿特丹的船期,20GP报价$1035,较17日船期提高$100,40GP报价$1535,报价下调$200。9月25日,ONE上海离港前往鹿特丹的船期,20GP报价为$1244,较22日船期报价下调$300,40GP报价为$1943,报价不变。