AI智能总结
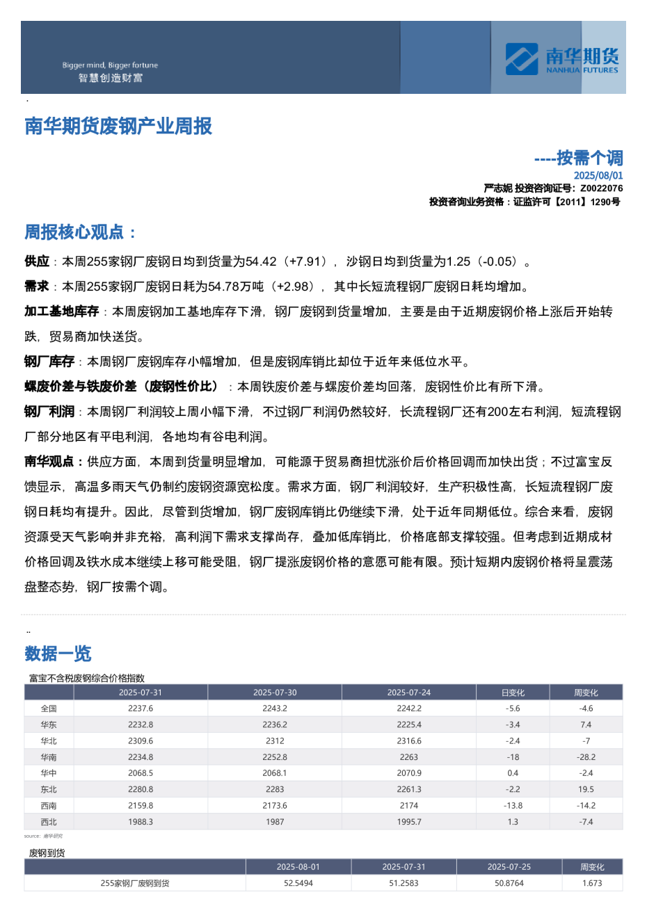
南华期货废钢产业周报 ----自身基本面较好2025/08/10严志妮投资咨询证号:Z0022076投资咨询业务资格:证监许可【2011】1290号 周报核心观点 供给:本周25家钢厂废钢到货量为48.4(-6)万吨,沙钢日均到货量为1.45(+0.2)。 需求:本周255家钢厂废钢日耗为55.18万吨(+0.4),其中主要是短流程钢厂废钢日耗有所增加,长流程钢厂废钢日耗量跟随这周铁水产量一起小幅下滑。 加工基地库存:全国加工基地库存小幅上升,主要体现在华北、华南、华中、西南这四个地区的废钢基地库存上升,以当前的基地库存/到货来看,仍处于季节性相对低位。 钢厂库存:本周由于废钢到货减少,钢厂日耗量增加,钢厂废钢库存以及库销比均呈现下滑,目前钢厂库销比处于季节性相对低位,特别是短流程钢厂。 螺废价差与铁废价差(废钢性价比):本周铁废价差小幅上升,螺废价差下滑,说明废钢较铁水性价比略有回升,但是钢厂从利润角度来看,加废性价比下滑。 钢厂利润:本周长短流程钢厂利润均呈现下滑,目前长流程钢厂利润还有100多,短流程钢厂利润目前在谷电上下。 南华观点:本周废钢市场呈现供减需增格局,库存下降带动价格上行。展望后市,高温淡季下废钢资源偏紧,基地库存/钢厂到货量仍处季节性低位。需求方面,尽管钢厂利润有所收窄,但长流程钢厂吨钢利润尚可(约百余元),生产积极性仍高;短流程钢厂在多数地区谷电时段亦保持盈利,尚未触发减产。当前钢厂废钢库销比处于季节性相对低位,补库需求仍存,预计废钢需求将保持韧性。综合来看,废钢自身基本面(供紧需稳、库存低位)提供较强下方支撑,但上涨动能受制于成材终端需求窗口尚未打开且仍在验证,驱动不强,预计废钢价格近期将跟随成材呈震荡走势。 数据一览 ... 废钢价格 铁废价差与螺废价差 钢材利润 海外价格 废钢到货 废钢日耗 废钢库存与库销比 废钢社会库存 短流程钢厂产量与库存