
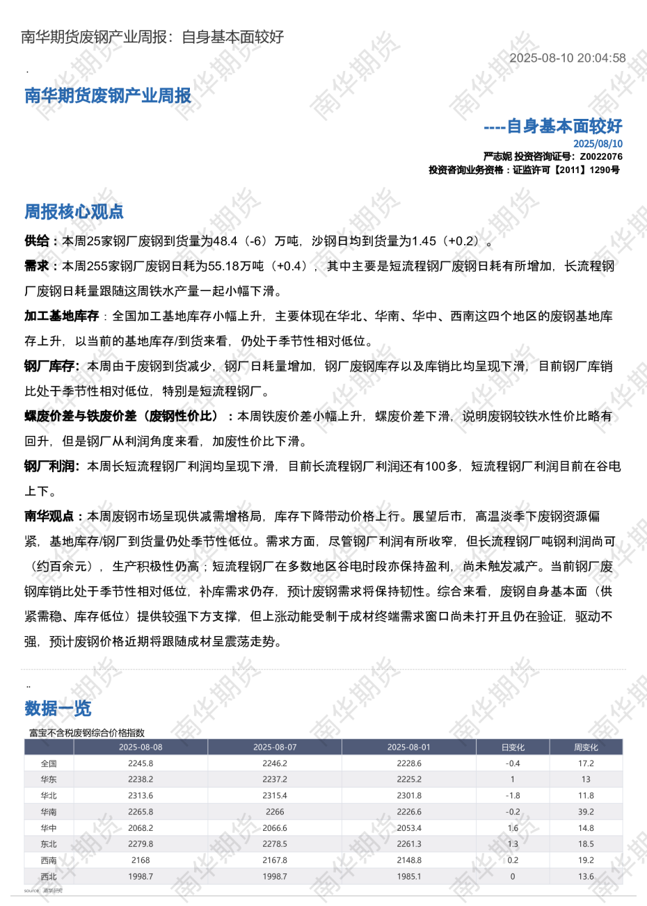
南华废钢周报 周甫翰(Z0020173)严志妮(F03112665) 废钢周报观点 供应:本周废钢到货呈现先降后增,先降的原因是环保检查影响上方废钢资源收紧加上盘面上涨,带动废钢贸易商捂货惜售情绪上升,后增是因为盘面继续上涨乏力,贸易商盼涨情绪回落,出现集中性出货情况,本周周中255家钢厂日均到货量为49万吨。 需求:本周255家钢厂废钢日耗为55.44万吨(+1.45),其中长短流程钢厂废钢日耗均有增加,虽然废钢性价比仍然不及铁水,但是钢厂生产积极性仍然较高,长流程钢厂并未调低废钢添加比,对废钢的需求尚可;短流程钢厂近期部分地区利润有所改善,加上成材厂库偏低,生产积极性亦较前期有所提升。 加工基地库存:本周全国社会库存与上周持平,其中主要减量发生在华东与东北地区,其余地区为增量。华东主要是受环保检查影响,近几周基地库存都处于去库阶段。全国基地库存虽与去年同期水平差不多,但是基地库销比处于低位,废钢上方蓄水池作用不强。 螺废价差与铁废价差(废钢性价比):截至5月24日,铁废价差为-46(较上周-21),华东螺废价差为849(+9),废钢性价比仍不及铁水,但是钢厂加废性价比因螺废价差扩张有小幅提升。 钢厂利润:截至5月17日,江苏长流程钢厂利润为98(周变化+84),短流程钢厂平电利润为-135(周变化+14)。 策略观点:从基本面来看,废钢供应端近期因环保检查影响或难以出现持续性大量放量,而从废钢需求端来看,尽管废钢性价比仍不及铁水,但是长流程钢厂点对点利润有所改善,生产积极性尚可,废钢在转炉中起着增产降温的作用,基于增产需求长流程钢厂对废钢的需求较为旺盛,且长流程钢厂废钢库销比处于低位,钢厂对于废钢有较强的补库需求,短流程钢厂因成材厂库去化较快,部分地区利润有所改善,加上废钢到货量较前期有所提升,其生产积极性亦出现提升,综上所述,废钢基本面上呈现供小于需的结构性错配局面。从废钢自身基本面来看,废钢价格下方具备强支撑,但是考虑到成材去库速度放缓、黑色盘面进一步上涨缺乏驱动,废钢在铁水、成材端估值仍然偏高,因此废钢进一步提涨亦受限。综上所述,预计废钢近期呈现主稳运行。 富宝不含税综合价格指数 钢厂废钢到货 废钢日耗与钢厂库存 废钢相关品种价格及价差 各区域电炉利润 废钢价格 螺纹盘面与江苏峰平谷电成本 螺本:螺本:螺本:价():螺钢 铁废价差与螺废价差 利润 废钢供给 来源:富宝南华研究 来源:富宝南华研究 废钢日耗 来源:富宝南华研究 来源:富宝南华研究 废钢消耗比 来源:钢联南华研究 来源:富宝南华研究 废钢库存 来源:富宝南华研究 来源:富宝南华研究 来源:富宝南华研究 基地库销比 废钢社会库存 来源:富宝南华研究 来源:富宝南华研究 废钢社会库存 来源:富宝南华研究 来源:富宝南华研究 来源:富宝南华研究 开工率、产能利用率、铁水产量、盈利率 来源:钢联南华研究 来源:钢联南华研究 短流程钢厂产量与库存