AI智能总结
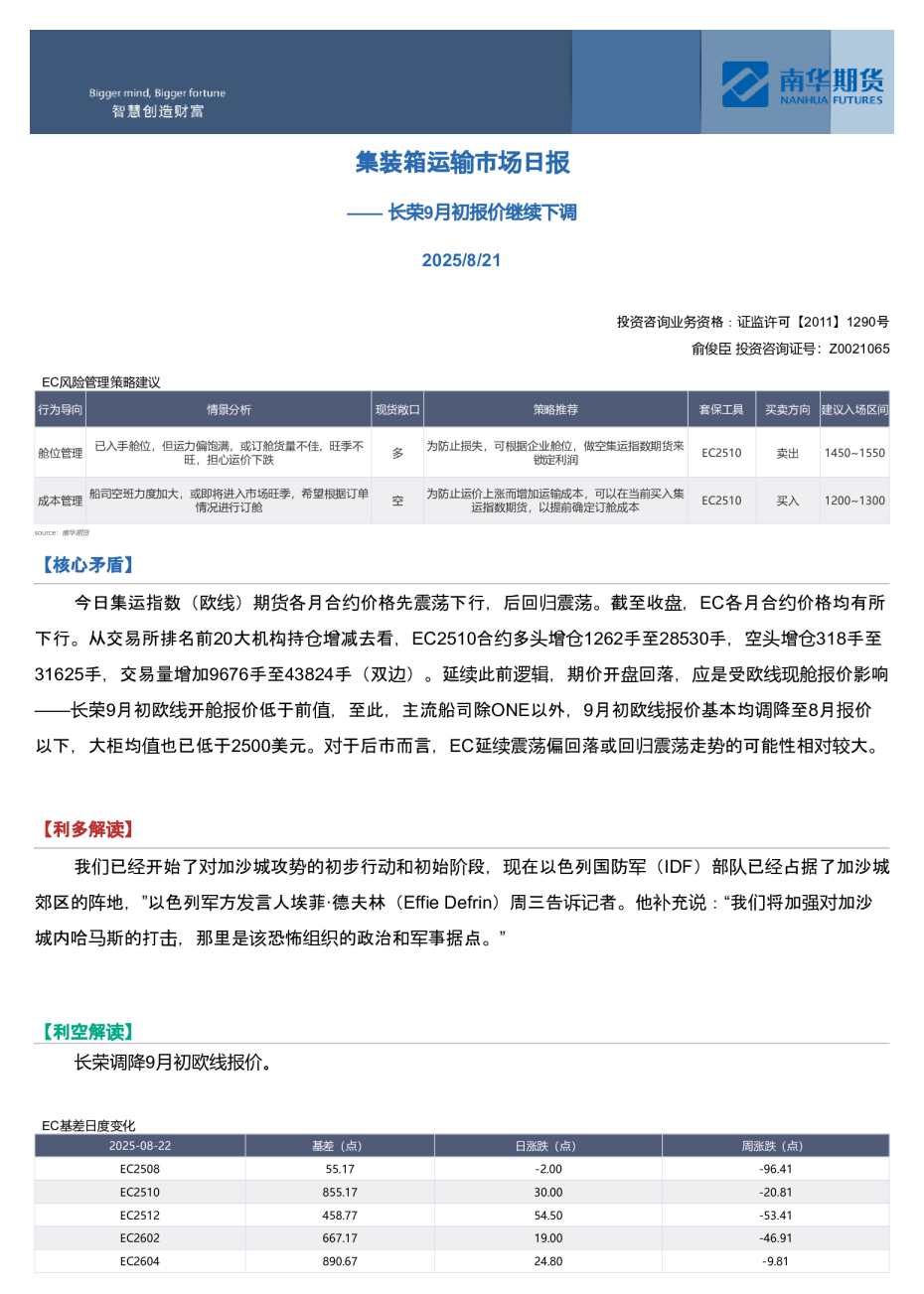
—— MSC终下调8月报价,商品情绪影响 2025/7/31 投资咨询业务资格:证监许可【2011】1290号俞俊臣投资咨询证号:Z0021065 【核心矛盾】 今日集运指数(欧线)期货各月合约价格低开震荡。截至收盘,EC各月合约价格均有所回落。从交易所排名前20大机构持仓增减去看,EC2510合约多头减仓1040手至26610手,空头减仓1158手至32329手,交易量减少25427手至57250手(双边)。MSC终于8月中旬开始调降,从现价角度再度引领期价下行。此外,昨日中央政治局会议对于“反内卷”,也从“依法依规治理企业低价无序竞争”,转为“依法依规治理企业无序竞争”,去掉了“低价”二字,平抑了相关商品期货高涨的情绪。所以今日期价的低开,在一定程度上也应受到了间接的情绪面影响。对于后市而言,预计EC整体震荡略偏回落的可能性相对较大,但仍需警惕商品情绪和资金面带来的影响。 【利多解读】 当地时间7月28日至29日,中美经贸中方牵头人、国务院副总理何立峰与美方牵头人、美国财政部长贝森特及贸易代表格里尔在瑞典斯德哥尔摩举行中美经贸会谈。双方就中美经贸关系、宏观经济政策等双方共同关心的经贸议题开展了坦诚、深入、富有建设性的交流,回顾并肯定了中美日内瓦经贸会谈共识和伦敦框架落实情况。根据会谈共识,双方将继续推动已暂停的美方对等关税24%部分以及中方反制措施如期展期90天。 【利空解读】 MSC调降8月中旬欧线现舱报价。 集运现舱报价(CY-CY,上海—鹿特丹) 根据Geek Rate所示,8月14日,马士基上海离港前往鹿特丹的船期,20GP总报价为$1730,较同期前值上调$15,40GP总报价为$2900,较同期前值上调$30。 8月中旬,MSC上海离港前往鹿特丹的船期,20GP总报价为$2000,较同期前值下降$163,40GP总报价为$3340,较同期前值下降$306。