AI智能总结
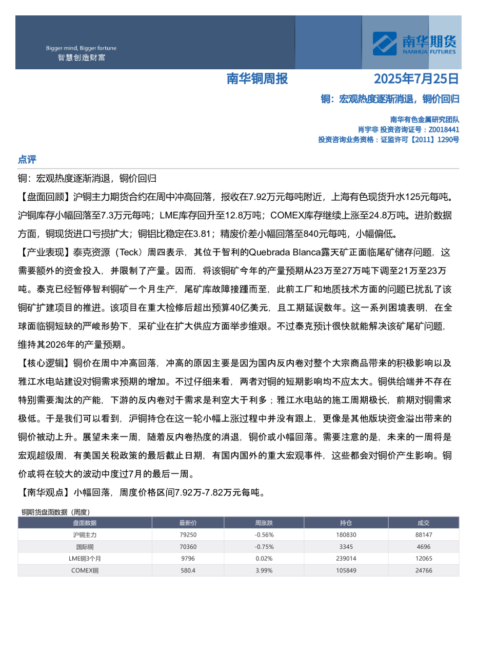
南华有⾊⾦属研究团队肖宇⾮投资咨询证号:Z0018441投资咨询业务资格:证监许可【2011】1290号持仓成交18083088147334546962390141206510584924766 点评铜:宏观热度逐渐消退,铜价回归维持其2026年的产量预期。价或将在较大的波动中度过7月的最后一周。铜期货盘面数据(周度) 盘面数据沪铜主力国际铜LME铜3个月COMEX铜 最新价79250703609796580.4 重要声明:本报告和内容仅供参考,不构成任何投资建议。 南华有⾊⾦属研究团队肖宇⾮投资咨询证号:Z0018441