登录
注册
回到首页
AI
搜索
发现报告
发现数据
发现专题
研选报告
定制报告
VIP
权益
发现大使
发现一下
行业研究
公司研究
宏观策略
财报
招股书
会议纪要
稀土
低空经济
DeepSeek
AIGC
智能驾驶
大模型
当前位置:首页
/
其他报告
/
报告详情
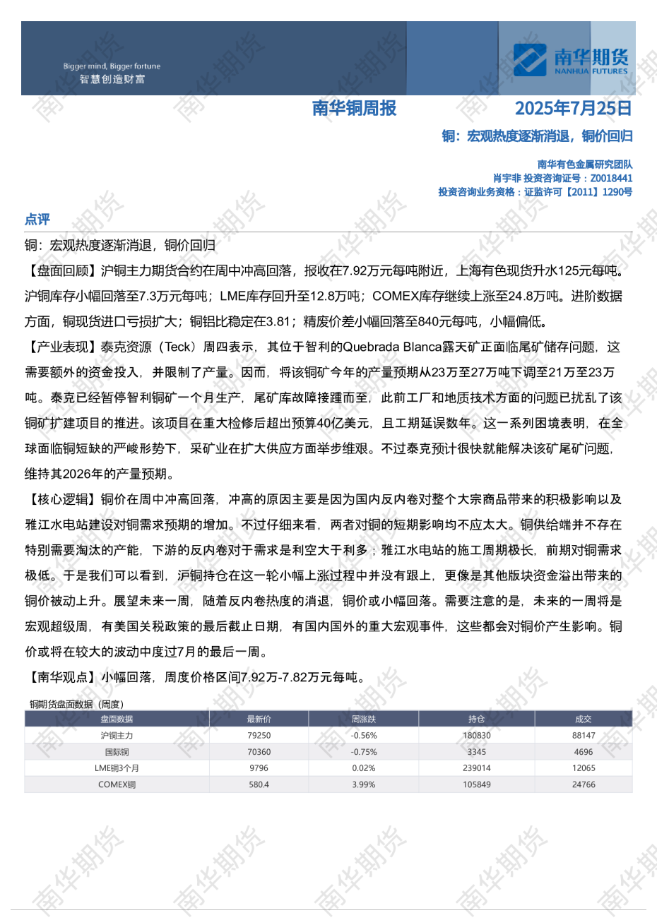
铜日报:淡季影响逐渐消退 铜价继续强势反攻
2020-08-20
李苏横
华泰期货
石***
你可能感兴趣
铅日报:环保突发事件影响逐渐消退,铅价出现回落
华泰期货
2018-11-06
铜周报:淡季不淡,铜价有望继续维持强势
华联期货
2023-07-16
铜日报:需求逐渐步入淡季 铜价维持震荡行情
华泰期货
2022-11-30
铜日报:淡季逐渐临近 铜价或以震荡格局为主
华泰期货
2023-11-07
南华期货铜周报:宏观热度逐渐消退,铜价回归20250728
南华期货
2025-07-28