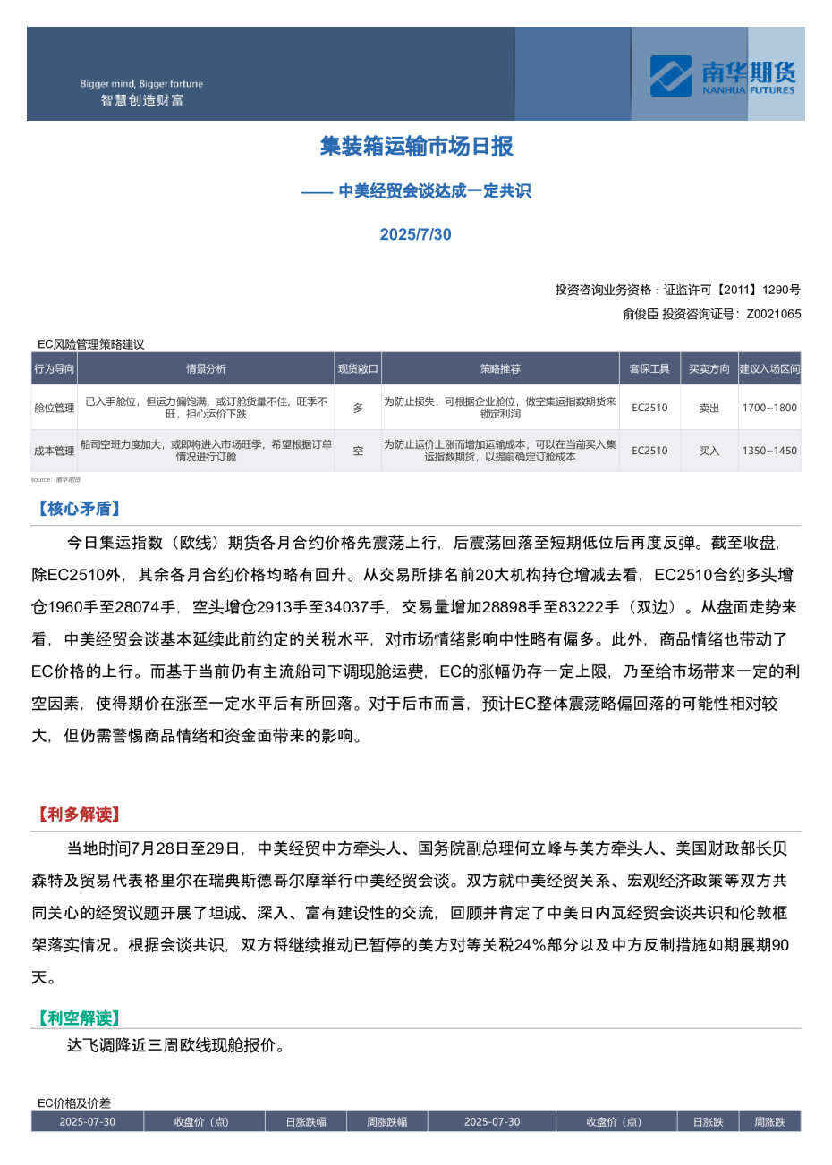
AI智能总结
中美会谈共识达成框架不锈钢盘面情绪好转 发布时间:2025-06-1209:57:17作者:华融融达期货来源:华融融达期货 行情复盘 6月11日,不锈钢期货主力合约收涨0.48%至 12600.0元。 持仓量变化 6月11日收盘,不锈钢期货持仓量:-1257手至 187163手。 期货市场 11日SS主连日线级别:收盘涨0.48%,最高12635,最低12435,波幅200。MACD绿柱缩量快慢线微张口,KDJ指标向上拐头,技术指标转强。截至收盘,2508合约上资金净流入738万,沉淀资金16.51亿,关注盘口资金流向。 背景分析 下游维持刚需采购节奏,不锈钢粗钢产量维持增加预期不变。社库仍在相对高位,供需偏宽松。 研报正文 【市场动态】 1、据路透调查:105位经济学家中,59位认为美联储将在下个季度(可能在9月)恢复降息,超过六成经济学家预测美联储今年将至少降息两次。 2、当地时间6月10日,商务部国际贸易谈判代表兼副部长李成钢在伦敦谈到中美经贸磋商机制首次会议时表示,中美双方进行了专业、理性、深入、坦诚的沟通。双方原则上就落实两国元首6月5日通话共识以及日内瓦会谈共识达成了框架。(人民日报) 3、6月11日早间,青ft宣布卷板限价,平板不限价,具体价格如下:304现货/期货(报量待批),304甬金四尺12700基,304上克/宏旺/瑞浦/永旺四尺12600基,304甬金五尺12800基(0.6以下12700基),304上克五尺12600基,304宏旺五尺12500基,304热轧卷12300。 4、据Mysteel调研了解,6月11日,华南某钢厂高镍铁采购价940元/镍(到厂含税),成交数干吨,交期7月。 5、6月11日,SS2508单日成交量20.2万手(-12713手),持仓量18.7万手(-1257手);上期所注册仓单量119305吨(-734 吨)。 【基本面分析】 1、成本端:高镍铁主流成交价950元/镍,内蒙高铬报7900元/50基吨,盘面持续倒挂。 2、供需情况:下游维持刚需采购节奏,不锈钢粗钢产量维持增加预期不变。社库仍在相对高位,供需偏宽松。 3、主流交易逻辑:空头—(1)供应减量不及需求减量,供需宽松;(2)显性库存仍处于相对较高水平。多头—(1)成本支撑;(2)300系减产预期。 【技术分析】 SS主连日线级别:收盘涨0.48%,最高12635,最低12435,波幅200。MACD绿柱缩量快慢线微张口,KDJ指标向上拐头,技术指标转强。截至收盘,2508合约上资金净流入738万,沉淀资金16.51亿,关注盘口资金流向。 【总结】 1、观点:低位震荡。 2、核心逻辑: 1)“高产出+高库存”压制价格; 2)成本支撑; 3)300系减产预期。 关联品种不锈钢所属公司:华融融达期货