您的浏览器禁用了JavaScript(一种计算机语言,用以实现您与网页的交互),请解除该禁用,或者联系我们。 [国金证券]:固定收益策略报告:三大长债市场一级招标接连“发飞”:是偶发,还是共性? - 发现报告

固定收益策略报告:三大长债市场一级招标接连“发飞”:是偶发,还是共性?

2025-05-26 尹睿哲,刘冬,魏雪 国金证券 carry~强
报告封面

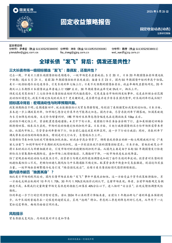
敬请参阅最后一页特别声明三大长债市场一级招标接连“发飞”:是偶发,还是共性?期及以上长期限日本国债收益率普遍上行15BP左右,30年期美债收益率突破5%关口,抛压上升。招标遇冷背后:宏观流动性与利率预期共振。为5月初降息的延续,未定价为增量利好,IRS市场对未来降息隐含幅度也在近期收敛至10bp左右。调或带来流动性的结构性挤压,特别是对大行而言,负债端压力上升。供给压力密集期和税期附近,叠加市场二级情绪偏弱、久期偏好下降,一级市场热度也出现降温。力量。一级市场拍卖频繁遇冷也易引发“路径强化效应”,后续日美长债投标情况值得持续跟踪。宽松还需等待,曲线仍面临空间约束。贸易摩擦反复风险、内部政策对冲力度和节奏 国内债市能否“独善其身”?偏低。风险提示 敬请参阅最后一页特别声明1.策略思考:全球长债“发飞”背后:偶发还是共性?三大长债市场一级招标接连“发飞”。过去一周,中美日三国长端国债招标连续遇冷,一级市场需求显著减弱。5月20日,日本20年期国债拍卖结果远低于预期,投标倍数仅2.5倍,创2012年以来新低,尾差飙升至1.14,刷新1987年以来纪录,反映市场认购意愿明显不足。随后,5月21日,美国20年期国债招标亦表现疲弱,中标利率升至5.047%,高于预期,投标倍数降至2.46,为今年2月以来最低。5月23日,中国50年期国债招标中标利率报2.10%,同样高于估值收益率2.025%,显示国内一级市场热度亦有所降温。图表1:日本20年JGB拍卖投标倍数创近年新低图表2:日本20年JGB拍卖尾差接近历史最高位来源:日本财务省,国金证券研究所图表3:2025年5月长期日债拍卖结果竞价总额( 十 亿日元)中标金额( 十 亿日元)投标倍数最低中标价边际利率边际中标比例中标价4,989.61,961.32.54100.921.29%44.96%1,859.1604.83.0791.12.96%52.86%1,877.8750.92.5098.152.54%80.88%美日一级招标遇冷后迅速传导,引发长端利率大幅上行。日本不及预期的国债拍卖后,收益率曲线显著陡峭化,20年期及以上长期限日本国债收益率普遍上行15BP左右,部分期限升至2000年以来最高水平。与此同时,美国国债招标疲软也引发二级市场波动,30年期美债收益率突破5%关口,抛售压力上升。是偶发,还是共性?中美日三大经济体长债招标在短时间内接连遇冷,引发市场对其背后成因的高度关注。这究竟是各自市场的偶发性事件,还是反映出全球范围内对长久期资产配置偏好的阶段性转弱?是否存在跨市场的共性压力,如流动性边际收紧、政策不确定性上升或财政供给压力集中释放?更关键的是,这一现象是否会外溢并逐步传导至国内债市,形成对长端利率的新增压制?本文将围绕这些问题展开讨论。20032005200720092011201320152017201920212023202520年JGB投标倍数00.20.40.60.811.21.4198719891991199319951997199920012003200520年JGB拍卖尾差 平均平均中标利率尾差101.11.27%0.1891.42.94%0.3099.292.45%1.142007200920112013201520172019202120232025 来源:日本财务省,国金证券研究所发行期限拍卖日名义票息10-Year5/81.40%30-Year5/132.40%20-Year5/202.40%来源:日本财务省,国金证券研究所 敬请参阅最后一页特别声明来源:Wind,国金证券研究所招标遇冷背后:宏观流动性与利率预期共振。表面来看,本轮中美日长债“发飞”现象似乎由各自市场的局部因素触发,但其背后却隐含着一定的全球共性:政策预期路径不明。美联储年内是否降息、降息次数几何,市场预期仍高度分歧。近期通胀回升、就业数据强劲以及贸易摩擦暂缓,均削弱了宽松政策的迫切性。从CME联邦基金利率期货定价来看,6月与12月的隐含降息幅度明显收窄,特别是对6月议息会议的预期大幅降温。日本方面,虽未进一步上调政策利率,但市场已隐含定价其年内可能再次加息。国内方面,尽管存款利率下调落地,但因其被视为5月初降息的延续,市场仅短暂、小幅反应,IRS市场对未来降息的隐含幅度也已收敛至10bp左右。在三大央行政策路径普遍不确定的背景下,机构对于在超长端博弈意愿减弱,转而追求更稳健的久期配置。图表6:3月 下旬以来市场对2025年6月和12月联邦基金目标利率的加权预测结果流动性不确定性上升,资金配置意愿趋谨慎。4月中下旬以来,美国银行体系准备金余额下行,叠加美联储逆回购余额持续回落、缩表压力显现,市场对流动性稳定性的担忧升温。日本方面,日央行减持国债的压力给市场供需带来流动性考验。而国内市场上,尽管资金利率整体下行,但当前已逼近政策利率区间,进一步下行动力减弱;同时,存款利率下调或带来流动性的结构性挤压,特别是对于大行而言,负债端压力上升。在多国市场同步面美国宣布对70多个国家暂缓90天征收关税美国通过行政令修正案,将对华对等关税从34%提升至84%美国宣布豁免部分商品(如半导体、药品)的“对等关税”。4月8日4月14日4月20日4月26日6月12月 来源:Wind,国金证券研究所 来源:CME,国金证券研究所美国宣布对所有国家进口商品征收10%基准关税,并对中国、欧盟等贸易逆差国加征差异化“对等关税”美国调整小额包裹关税:白宫宣布将来自中国内地和香港的小额包裹关税,从货值的30%增至90%,5月2日生效。美国4月非农新增就业17.7万,远超出市场预期的13.0万中美日内瓦经贸会谈联合声明发布,中美各取消91%关税,暂缓24%关税。3.33.53.73.94.14.34.54.73月21日3月27日4月2日5月2日5月8日5月14日5月20日 敬请参阅最后一页特别声明临流动性考验的情况下,长端资产配置吸引力下降,一级市场认购需求承压。长债供给节奏加快与财政可持续性担忧共振。美国方面,财政赤字高企背景下,特朗普政府推出的新一轮大规模减税计划(“美丽大法案”)加剧市场对中长期财政风险的担忧,进一步削弱本就偏弱的国债招标需求。日本方面,首相石破茂公开将日本财政状况与希腊危机时期相提并论,引发市场对其财政稳健性的担忧升温。而国内本轮50年期国债发行恰逢供给压力密集期和税期附近,叠加市场二级情绪偏弱、久期偏好下降(中长债基中位值从3年回落到2.94年附近),一级市场热度也出现降温。图表7:美联储银行准备金在5月初一度降至3万亿图表8:近几个月美国国债再融资压力较大来源:Bloomberg,国金证券研究所除了宏观层面的流动性与政策压力外,投资者行为模式的阶段性调整也在加剧海外长端利率的波动。避险资产“重选择”。近几个月地缘政治与贸易摩擦风险升温,市场避险情绪上行,但资金并未显著流入长债,而是更多涌入黄金与短期国债(日美收益率曲线同步陡峭化)。这一变化显示,投资者对长债的传统避险属性信心不足,更倾向回避久期风险与中长期通胀不确定性。配置资金再平衡叠加交易盘撤退,削弱边际买盘力量。4月以来,随着全球宏观叙事的转变,全球资金对美资产再平衡,美元走弱、美债收益率上行;部分跨市场套利资金也主动减持美债仓位,收缩久期风险敞口。这类资金的退出不仅影响二级市场交易,也削弱了一级市场的“兜底”力量,放大拍卖波动。情绪一致性与路径强化效应增强。一级市场出现拍卖遇冷易引发“路径强化效应”,例如日本国债招标遇冷后,市场普遍预期下一期也将不佳,导致资金观望情绪进一步加重。特别是在当前信息传播高度即时化的环境下,情绪传导效率提高,也增加了跨市场联动性和波动率。因而,后续日美长债的投标情况值得进一步关注。2023-01-052024-01-052025-01-05美国:存款机构:联储银行储备金余额,百万美元-5,00010,00015,00020,00025,000美国国债按月到期规模,亿美元 来源:Wind,国金证券研究所 敬请参阅最后一页特别声明来源:Wind,国金证券研究所相比美日市场的剧烈波动,国内长债在本轮“发飞”事件中展现出相对韧性。尽管50年期国债一级中标利率高于市场估值,但二级市场长债收益率整体维持稳定,10年和30年期国债估值收益率仍在窄幅区间内震荡。这一方面受益于“稳增长”政策导向下货币政策维持偏松,另一方面也反映出机构对10年约1.70%、30年约1.90%区域性价比的认可,交易面拥挤度不高,反馈性调整风险偏低。从微观交易情绪指标来看,当前市场整体热度处于温和区间,本周指数已回落至40%分位以下,进入相对“安全区”。这意味着长债市场并未出现明显的过度交易或一致性押注行为,短期内因仓位集中度过高而引发的被动调整压力较小,整体交易结构仍较为稳健。但利率进一步下行的空间亦暂时受限。若从2024年以来的累计降幅来看,目前仅1年期品种与广谱利率基本保持同步,而中长端则普遍存在一定程度的超前反应,呈现“抢跑”特征。考虑到二季度的降息利好已兑现,而年内下一次宽松还需等待,曲线仍面临空间约综上所述,中美日三大市场长债一级招标接连“发飞”具有一定的全球共性,流动性趋紧、政策预期变化和风险偏好摆动是主要驱动因素。美日市场一级招标遇冷迅速传导至二级市场,引发长端利率大幅波动,而国内市场因稳健的货币政策和配置需求表现出韧性,形成共振下跌的风险不高。但短期曲线仍面临空间约束,预计整体曲线维持震荡等待催化剂。 来源:Wind,国金证券研究所 国内债市能否“独善其身”?支撑市场表现相对平稳。束。 来源:Wind,国金证券研究所图表13:宏观高频指标显示基本面上行压力可控来源:Wind,国金证券研究所1.501.802.102.402.703.0023-0223-0523-0823-11%10Y国债收益率 敬请参阅最后一页特别声明来源:Wind,国金证券研究所图表14:微观拥挤度进入“安全区”来源:Wind,国金证券研究所2.交易复盘:10Y收益率继续上行MLF依然增量续作。经过两周净回笼后,本周税期临近央行转为净投放,周一至周五分别净投放资金920亿、1770亿、650亿、900亿、360亿,合计投放7天期逆回购4600亿。同时,央行于23日开展5000亿MLF操作,本月净投放3750亿,已连续3个月净投放。逆回购、MLF合计净投放资金9600亿。周内资金利率呈下行走势。在央行净投放带动下,周内资金利率呈下行态势,DR001、DR007由上周五的1.63%、1.64%逐步下行至本周四的1.48%、1.57%;但周五可能受到缴税走款、国债发行量较大影响,资金利率有所上行,DR001、DR007分别上行至1.57%、1.59%。由于周内初期资金利率水平相对较高,使得本周资金中枢较上周略有上移,DR001、DR007、DR014中枢分别上行7bp、4bp、8bp至1.52%、1.58%、1.66%。30%40%50%60%70%80%90%微观交易热力值 敬请参阅最后一页特别声明来源:Wind,国金证券研究所各期限国债收益率走势不一。本周各期限国债收益率走势不一,其中1年期国债收益率较上期基本持平于1.45%,10年期国债收益率继续上行4bp至1.72%,10-1期限利差由23bp走阔至27bp。此外,7年期国债收益率下行2bp,3年期、5年期、20年期国债收益率均下行1bp,30年期国债收益率上行1bp,15年期国债收益率上行2bp。周内债市情绪偏弱。本周虽面临税期,但是央行投放力度不小,MLF延续增量,资金面体感较为宽松;且周内公布的4月经济数据表现偏弱,总体利好债市。不过周内债市情绪总体偏弱,10Y国债收益率以上行为主。具体而言:周一(5月19日),早间央行净投放资金920亿,当日资金利率较前期小幅下行;上午统计局公布4月经济数据,数据表现整体偏弱;下午市场对后续存款利率调降的预期偏强。当日各期限国债活跃券收益率以下行为主。周二(5月20日),早间央行依旧大规模净投放资金1770亿,资金利率