登录
注册
个人信息
我的订单
我的报告豆
我的优惠券
我的笔记
我的阅读
我的收藏
我的下载
我的上传
我的订阅
在线客服
退出登录
回到首页
AI
搜索
发现报告
发现数据
发现专题
专题报告
专题百科
研选报告
定制报告
VIP
权益
付费社群
发现一下
行业研究
公司研究
宏观策略
财报
招股书
会议纪要
Token
低空经济
十五五
AIGC
大模型
当前位置:首页
/
其他报告
/
报告详情
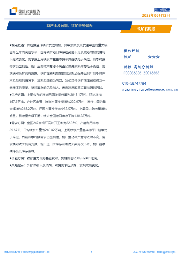
铁矿石周报:需求预期改善,铁矿走势偏强
2025-02-24
韩倞
国投期货
Max
你可能感兴趣
铁矿石周报:需求预期好转,铁矿走势偏强
null
国投期货
2022-11-14
铁矿石周报:供应扰动预期加大,铁矿走势偏强
null
国投期货
2022-03-07
铁矿石周报:宏观预期提振,铁矿走势偏强
null
安信期货
2023-10-30
铁矿石周报:宏观预期提振,铁矿走势偏强
null
安信期货
2023-11-14
铁矿石周报:减产不及预期,铁矿走势偏强
null
国投期货
2023-06-12
铁矿周报:政策利好改善预期 铁矿转为偏强走势
null
铜冠金源期货
2024-09-30
铁矿石周报:需求恢复预期较强,铁矿偏强运行
null
华联期货
2025-09-07
铁矿石周报:需求改善不及预期,铁矿震荡偏弱
null
华联期货
2024-09-08
铁矿石月报:补库预期支撑,铁矿走势偏强
null
弘业期货
2025-12-30
国投安信期货铁矿石周报:供需阶段偏强,铁矿走势震荡
null
国投期货
2022-05-30