登录
注册
个人信息
我的订单
我的报告豆
我的优惠券
我的笔记
我的阅读
我的收藏
我的下载
我的上传
我的订阅
在线客服
退出登录
回到首页
AI
搜索
发现报告
发现数据
发现专题
专题报告
专题百科
研选报告
定制报告
VIP
权益
发现大使
发现一下
行业研究
公司研究
宏观策略
财报
招股书
会议纪要
seedance2.0
低空经济
DeepSeek
AIGC
大模型
当前位置:首页
/
其他报告
/
报告详情
铁矿石周报:市场情绪降温,铁矿震荡回落
2024-11-18
韩倞
国投期货
李艺华🌸
你可能感兴趣
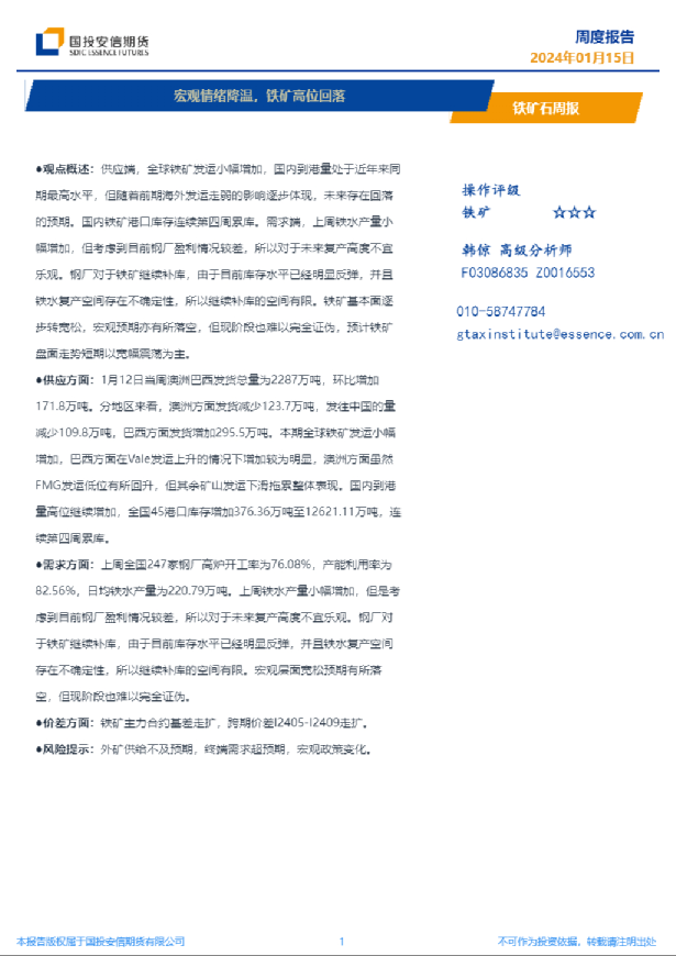
铁矿石周报:宏观情绪降温,铁矿高位回落
商贸零售
安信期货
2024-01-15
铁矿石周报:投机情绪降温,铁矿冲高回落
商贸零售
国投期货
2023-11-20
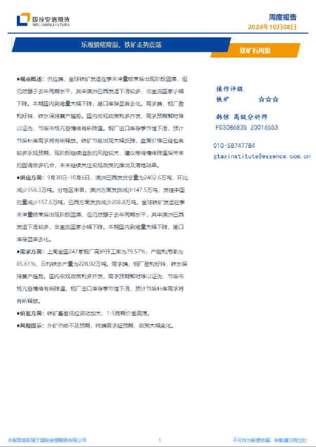
铁矿石周报:乐观情绪降温,铁矿走势震荡
商贸零售
国投期货
2024-10-08
市场情绪回落铁矿高开低走,短期铁矿石盘面或震荡反复
商贸零售
冠通期货
2024-10-09
铁矿周报:市场情绪降温 矿价维持震荡
商贸零售
华泰期货
2023-06-25