AI智能总结
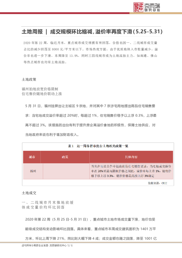
核心观点:土地成交溢价率环比增长,广州花都区购房可获“人才绿卡” 本周我们跟踪的68城新房成交同比下降,环比下降。20城二手房成交面积同比持平,环比下降。土地成交面积同环比下降,成交溢价率环比增长。上海第四批次土拍顺利收官,5宗宅地揽金总计约109.5亿。融资端国内信用债单周发行同环比增长,累计发行规模同比下降。本周政策端央行提出配合上海市政府出台房地产新政,调降个人住房贷款首付比例和贷款利率水平;广州花都区提出非广州户籍人士在花都区内购买新建商品住房后,将有资格获得花都人才绿卡;武汉明确商品房价格由企业根据市场情况自主确定,销售方案需在相关部门备案;多地出台政策提高购房补贴、优化户籍政策。我们认为目前政策端对房地产市场宽松态度将长期持续,进一步政策边际放松值得期待,整体市场信心有望企稳。超大特大城市正积极稳步推进城中村改造,更多逆周期调节举措有望加快落地。板块仍具备较好的投资机会,维持行业“看好”评级。 政策端:央行支持上海房地产新政,广州花都区购房可获“人才绿卡” 中央层面:央行:配合上海市政府出台房地产新政,调降个人住房贷款首付比例和贷款利率水平。推动落实金融支持房地产十六条政策。 地方层面:广州:广州市花都区住房和城乡建设局宣布,非广州户籍人士在花都区内购买新建商品住房后,将有资格获得花都人才绿卡。武汉:商品房价格由企业根据市场情况自主确定,销售方案需在相关部门备案,且销售价格不得超过备案价。四川:全省住房公积金系统要持续深化住房公积金制度扩面,推进业务流程优化,创新服务模式,提升履职能力,进一步提升住房公积金服务质量。 市场端:土地成交溢价率环比增长,上海土拍顺利收官 销售端:2024年第32周,全国68城商品住宅成交面积189万平米,同比下降18%,环比下降34%;从累计数值看,年初至今68城成交面积达8266万平米,累计同比下降35%。全国20城二手房成交面积为169万平米,同比增速0%,前值+17%;年初至今累计成交面积5784万平米,同比增速-6%,前值-6%。 投资端:2024年第32周,全国100大中城市推出土地规划建筑面积3036万平方米,成交土地规划建筑面积2203万平方米,同比下降36%,成交溢价率为4.3%。 上海:上海第四批次土拍顺利收官,总出让面积11.56万m,总建筑面积25.55万m,起始总价97.67亿元。最终3宗底价成交,虹口区江湾镇地块由绿城溢价6.48%斩获,徐汇滨江地块由绿城摇号斩获,5宗宅地揽金总计约109.5亿。 融资端:国内信用债发行规模同环比增长 2024年第32周,信用债发行189.5亿元,同比增加66%,环比增加300%,平均加权利率2.33%,环比持平。信用债累计发行规模2670.2亿元,同比减少11%。 风险提示:市场信心恢复不及预期,政策影响不及预期。 1、央行支持上海房地产新政,广州花都区购房可获“人才绿 卡” 中央层面:(1)央行:配合上海市政府出台房地产新政,调降个人住房贷款首付比例和贷款利率水平。推动落实金融支持房地产十六条政策。推动商业银行发挥经营性物业贷款作用,帮助优质房企盘活存量资产;用好人民银行抵押补充贷款(PSL)政策性资金,支持“三大工程”建设。持续做好保交楼金融服务。加大住房租赁金融支持。 地方层面:(1)惠州:凡在惠州市持有合法产权住宅房屋的非户籍人员,本人可以申请入户,其配偶、子女、父母可以随迁。(2)广州:广州市花都区住房和城乡建设局宣布,非广州户籍人士在花都区内购买新建商品住房后,将有资格获得花都人才绿卡。花都人才绿卡持有者将享有一系列权益,包括但不限于子女教育、机动车摇号、购房以及安居保障等方面,这些权益与花都户籍居民相同。(3)武汉:商品房价格由企业根据市场情况自主确定,销售方案需在相关部门备案,且销售价格不得超过备案价。武汉市并未出台限制房价下跌的政策,开发商有权自主决定房价。(4)吉水:购买新建商品住房的,并办理了商品住宅买卖合同备案的,每套由县财政补贴1万元。每月对在吉水县范围内购买新建商品住宅前100名的购房户,并办理了商品住宅买卖合同备案的每套由县财政再补贴1万元。(5)恩施:降低个人住房商业银行贷款最低首付比例,将首套住房最低首付比例调整为不低于15%,二套住房最低首付比例调整为不低于25%。加大公积金支持力度。全面放开异地贷款支持区域,支持恩施州外住房公积金缴存职工在恩施州内购房申请住房公积金异地贷款。(6)九江:将于8月15日启动《九江市中心城区购房优惠券活动实施细则》,发放1000张购房优惠券,购房者可享总房款10%优惠。此举旨在满足刚性和改善性住房需求,减轻经济负担,激发市场活力。(7)宜春:加强团购在售商品住房,优化商品房价格指导机制,允许房地产企业在市场自主合理定价的基础上,对满足团购条件的购房人,在新建商品住房原明码标价基础上再下降不超过10个点。(8)黄山:支持住房消费和房地产企业促销。政策允许尾盘房源以不低于备案价85%销售,鼓励探索部分产权销售模式,购房人可先购买部分产权并租赁使用,剩余产权由房企持有,租金可抵扣后续购房款。(9)萧山:允许使用住房公积金支付购房首付,并推行二手房“带押过户”和全程网办简化流程。区内部分区域将发放购房消费券,最高3万元/套,遵循“先买先得”原则。(10)河南:截至8月8日,河南省共有610个项目成功进入房地产项目融资“白名单”,其中499个项目已获得银行授信,授信总额达到1020.93亿元人民币,359个项目已实际落地,落地资金为354亿元人民币。(11)四川:全省住房公积金系统要持续深化住房公积金制度扩面,推进业务流程优化,创新服务模式,提升履职能力,进一步提升住房公积金服务质量。大力支持缴存人使用住房公积金解决住房问题。(12)上饶:对首次使用住房公积金贷款购房的在职职工,贷款上限调整为80万元,再次使用住房公积金贷款购房的在职职工,贷款上限调整为70万元,存贷比按照20倍执行。(13)泰州:对“以旧换新”的存量商品住房,允许通过“带押过户”方式实现房屋转移登记,并可办理转移和抵押“双预告登记”。此外,经住建部门审核备案的“以旧换新”协议,可作为首付款入账凭证。购买新建商品住房的购房者,可凭网签备案合同办理落户、入学等手续。(14)信阳:优化市场定价。市、县(区)房地产主管部门不再对新建商品住房销售价格进行指导,开发企业按照市场供求自主定价进行销售、办理商品房预(销)售许可(备案)手续,并在售楼部公示一房一价。 表1:央行支持上海房地产新政,广州花都区购房可获“人才绿卡” 2、销售端:新房成交同环比下降,二手房成交环比下降 2.1、68大中城市新房成交同比下降,环比下降 根据房管局数据,2024年第32周,全国68城商品住宅成交面积189万平米,同比下降18%,环比下降34%;从累计数值看,年初至今68城成交面积达8266万平米,累计同比下降35%。 图1:64大中城市新房成交面积同比下降 图2:64大中城市新房成交面积环比下降 图3:2024年第32周68大中城市成交面积同比下降,环比下降 图4:2024年第32周68大中城市中一线城市成交面积同比增长,环比下降 图5:2024年第32周68大中城市中二线城市成交面积同比下降,环比下降 图6:2024年第32周68大中城市中三四线城市成交面积同比下降,环比下降 根据房管局数据,2024年第32周,全国68城商品住宅成交面积年初至今累计增速-35%。各线城市走势基本一致,一、二、三四线单周成交同比增速分别为30%、-26%、-34%,年初至今累计增速-27%、-39%、-31%。 图7:2024年初至今高能级市场累计成交面积表现相对更好 2.2、20城二手房成交同比持平,环比下降 2024年第32周,全国20城二手房成交面积为169万平米,同比增速0%,前值+17%;年初至今累计成交面积5784万平米,同比增速-6%,前值-6%。 图8:17城二手房成交同比持平 图9:一线城市二手房市场单周成交情况相对更好 3、投资端:土地成交溢价率环比增长,上海土拍顺利收官 2024年第32周,全国100大中城市推出土地规划建筑面积3036万平方米,成交土地规划建筑面积2203万平方米,同比下降36%,成交溢价率为4.3%。一线城市成交土地规划建筑面积62万平方米,同比下降58%;二线城市成交土地规划建筑面积927万平方米,同比下降24%;三线城市成交土地规划建筑面积1215万平方米,同比下降42%。上海:2024年第四批次土拍5宗地块,涉及徐汇、浦东、虹口、青浦、奉贤新城五个区域,总出让面积11.56万m,总建筑面积25.55万m,起始总价97.67亿元。最终,3宗底价成交,其中浦东新区北蔡地块由浦开斩获,青浦区重固镇地块由保利摘得,奉贤新城地块由奉贤新城公司底价摘得。虹口区江湾镇地块由绿城溢价6.48%斩获,徐汇滨江地块由绿城摇号斩获。5宗宅地揽金总计约109.5亿。温州:龙港新城中央商务区地块成功出让,仅1轮报价,龙港市新城建设发展集团有限公司以底价3.0306亿元竞得,楼面价6571元 /m2 。无锡:江阴一宗低密地成功出让,由江阴市新长江置业有限公司以总价1.503亿成交,成交楼面价12498元 /m2 ,溢价率2%。 图10:100大中城市土地成交面积同比下降 图11:100大中城市土地成交总价同比下降 图12:100大中城市土地成交溢价率环比增长 4、融资端:国内信用债发行规模同环比增长 2024年第32周,信用债发行189.5亿元,同比增加66%,环比增加300%,平均加权利率2.33%,环比持平。信用债累计发行规模2670.2亿元,同比减少11%。 图13:信用债单周发行规模同比增长 图14:信用债累计发行规模同比减少 5、一周行情回顾 板块表现方面,本周(2024年8月5-9日,下同)房地产指数上涨3.26%,沪深300指数下跌1.56%,相对收益为4.82%,板块表现强于大市,在28个板块排名中排第1位。个股表现方面,房地产板块涨跌幅排名前5位的房地产个股分别为:世联行、城建发展、金地集团、莱茵体育、特发服务,涨跌幅排名后5位的房地产个股分别为亚通股份、*ST银亿、珠江股份、中润资源、空港股份。 图15:房地产指数上涨3.26%,板块表现强于大市 表2:本周房地产行业个股中世联行、城建发展、金地集团涨幅靠前 表3:本周房地产行业个股中亚通股份、*ST银亿、珠江股份跌幅靠前 6、投资建议:维持行业“看好”评级 本周我们跟踪的68城新房成交同比下降,环比下降。20城二手房成交面积同比持平,环比下降。土地成交面积同环比下降,成交溢价率环比增长。上海第四批次土拍顺利收官,5宗宅地揽金总计约109.5亿。融资端国内信用债单周发行同环比增长,累计发行规模同比下降。本周政策端央行提出配合上海市政府出台房地产新政,调降个人住房贷款首付比例和贷款利率水平;广州花都区提出非广州户籍人士在花都区内购买新建商品住房后,将有资格获得花都人才绿卡;武汉明确商品房价格由企业根据市场情况自主确定,销售方案需在相关部门备案;多地出台政策提高购房补贴、优化户籍政策。我们认为目前政策端对房地产市场宽松态度将长期持续,进一步政策边际放松值得期待,整体市场信心有望企稳。超大特大城市正积极稳步推进城中村改造,更多逆周期调节举措有望加快落地。板块仍具备较好的投资机会,维持行业“看好”评级。 7、风险提示 市场信心恢复不及预期,政策影响不及预期。