登录
注册
回到首页
AI
搜索
发现报告
发现数据
发现专题
研选报告
定制报告
VIP
权益
发现大使
发现一下
行业研究
公司研究
宏观策略
财报
招股书
会议纪要
海南封关
低空经济
DeepSeek
AIGC
大模型
当前位置:首页
/
其他报告
/
报告详情
PP“易涨难跌”的局面能否持续
2016-11-21
隋晓影、范文涛
方中中期期货
南***
你可能感兴趣
PP行情小幅盘整,易涨难跌难以维持会持续
方中中期期货
2016-11-08
聚丙烯期货日报:PP行情小幅盘整,易涨难跌将会持续
方中中期期货
2016-11-04
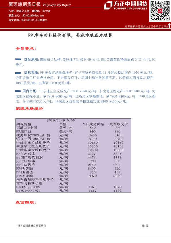
PP库存回补提价有限,易涨难跌成为趋势
方中中期期货
2016-11-09
PE/PP调研报告:供强需弱,PE/PP易跌难涨
信达期货
2015-09-14
能源化工策略周报(甲醇、LLDPE、PP):成本支撑有效,期价易涨难跌
中信期货
2017-08-28