登录
注册
回到首页
AI
搜索
发现报告
发现数据
发现专题
研选报告
定制报告
VIP
权益
发现大使
发现一下
行业研究
公司研究
宏观策略
财报
招股书
会议纪要
海南封关
低空经济
DeepSeek
AIGC
大模型
当前位置:首页
/
其他报告
/
报告详情
聚丙烯期货日报:PP行情小幅盘整,易涨难跌将会持续
2016-11-04
范文涛
方中中期期货
比***
你可能感兴趣
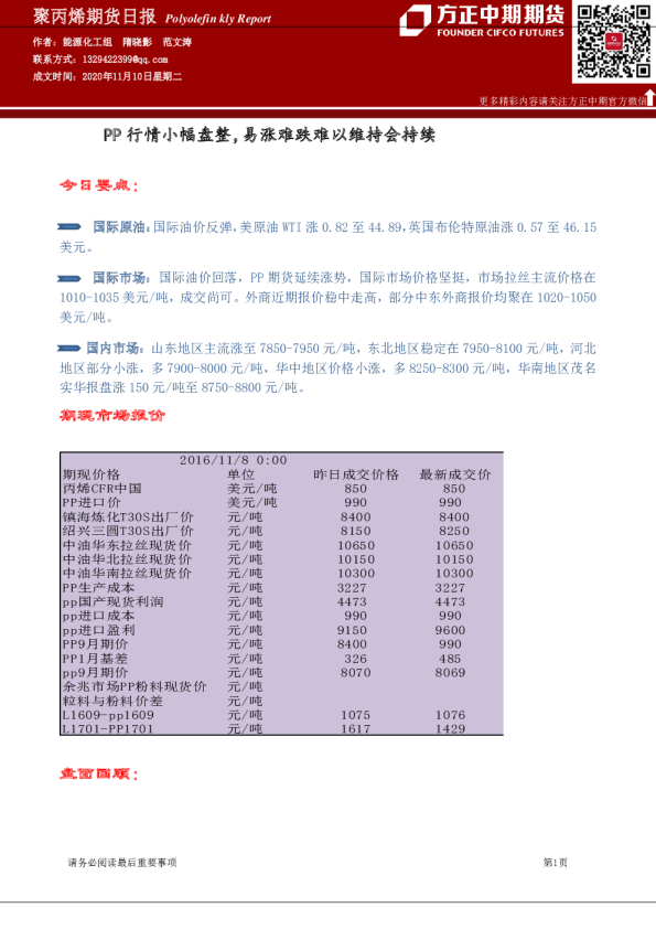
PP行情小幅盘整,易涨难跌难以维持会持续
方中中期期货
2016-11-08
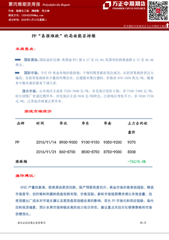
PP“易涨难跌”的局面能否持续
方中中期期货
2016-11-21
聚丙烯&聚乙烯日度报告:短期易跌难涨,中长期看空
兴证期货
2020-01-20
聚丙烯&聚乙烯周度报告:供需矛盾难调,节前聚烯烃易跌难涨
兴证期货
2020-01-20
聚丙烯供应压力初显,聚乙烯易涨难跌
兴证期货
2019-09-09