
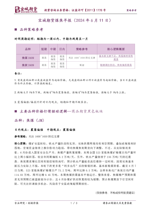
◼品种策略参考 备注: 1.有夜盘的品种以夜盘收盘价为起始价格,无夜盘的品种以昨日收盘价为起始价格,当日日盘收盘价为终点价格,计算涨跌幅度。 2.跌幅大于1%为下跌,跌幅0~1%为震荡偏弱,涨幅0~1%为震荡偏强,涨幅大于1%为上涨。 3.震荡偏强/偏弱只针对日内观点,短期和中期不做区分。 ◼主要品种价格行情驱动逻辑—商品期货黑色板块 品种:焦煤(JM) 日内观点:震荡偏强中期观点:震荡偏强 参考策略:关注1600~1650附近支撑 核心逻辑:煤矿安监转松、铁水产量阶段性见顶,双焦供需两端均有利空预期,叠加政策端利好落地,宏观资金继续上推价格动力趋弱,带动焦煤焦炭期货向下调整。不过,从实际情况来看,6月份进入国家安全生产月,焦煤产量恢复缓慢,本周全国523家炼焦煤矿精煤日均产量环比上周小幅回落,较去年同期偏低8.2万吨/天。另外,铁水产量继续于235万吨/天附近震荡,焦炭需求增长空间有限但韧性尚可,预计铁水产量能在高位维持一定时间,因而双焦基本面压力实际上不强,本轮下跌更多是“利多出尽”后的情绪回调。基本面数据来看,截至6月7日当周,523家炼焦煤矿精煤日产75.2万吨,周环比降0.5万吨;全样本焦化厂焦炭日均产量114.03万吨,周环比增0.45万吨,本期焦煤供需基本平稳运行。整体来看,焦煤增产预期和需求见顶预期已被盘面部分计价,且6月份煤矿供应恢复将较为缓慢,预计焦煤期货下行空间有限,可关注回调做多机会,风险在于安监政策超预期放松。 (仅供参考,不构成任何投资建议) 品种:焦炭(J) 日内观点:震荡偏强中期观点:震荡偏强 参考策略:观望 核心逻辑:随着焦煤增供预期的持续发酵,现阶段市场交易重心又逐渐回归至需求端。5月底,国务院印发《2024-2025年节能降碳行动方案》,明确了关于单位GDP能耗和单位GDP排放等多项具体指标。经分析认为,要在一年或是半年的较短周期内降低排放、控制能源消费的主要渠道是通过控制需求端,即工业行业限产、减产,或是提高能源转化效率淘汰落后产能。具体到钢铁行业,我们看到近期关于粗钢产量调控的传闻开始扰动,市场也逐渐交易粗钢压减预期,短期内市场仍在震荡整理。从数据来看,截至6月7日当周,全样本焦化厂焦炭日均产量114.03万吨,周环比增0.45万吨;全国247家钢厂铁水日均产量235.75万吨,周环比降0.08万吨,焦炭需求高位企稳。整体来看,市场多空因素交织,且焦炭基本面压力不强,预计本轮回调空间有限,建议暂时观望。 (仅供参考,不构成任何投资建议) 获 取 每 日期 货策 略 推 送 姓名:阮俊涛宝城期货投资咨询部从业资格证号:F03088116投资咨询证号:Z0019603电话:0571-87006873邮箱:ruanjuntao@bcqhgs.com 作者声明:本人具有中国期货业协会授予的期货从业资格证书,本人承诺以勤勉的职业态度,独立、客观地出具本报告。本报告清晰准确地反映了本人的研究观点。本人不曾因,不因,也将不会因本报告中的具体推荐意见或观点而直接或间接接收到任何形式的报酬。 免 责 条 款 本 报 告 由 宝 城 期 货 有 限 公 司 ( 以 下 简 称 宝 城 期 货 , 投 资 咨 询 业 务 资 格 : 证 监 许 可 【2011】1778号 ) 向 其 机构 或 个 人 客 户 ( 以 下 简 称 客 户 ) 提 供 , 无 意 针 对 或 打 算 违 反 任 何 地 区 、 国 家 、 城 市 或 其 它 法 律 管 辖 区 域 内 的 法律 法 规 。 除 非 另 有 说 明 , 所 有 本 报 告 的 版 权 属 于 宝 城 期 货 。 未 经 宝 城 期 货 事 先 书 面 授 权 许 可 , 任 何 机 构 或 个 人不 得 更 改 或 以 任 何 方 式 发 送 、 传 播 或 复 印 本 报 告 。 本 报 告 所 载 的 全 部 内 容 只 提 供 给 客 户 做 参 考 之 用 , 并 不 构 成 对 客 户 的 投 资 建 议 。 宝 城 期 货 认 为 本 报 告 所 载内 容 及 观 点 客 观 公 正 , 但 不 担 保 其 内 容 的 准 确 性 或 完 整 性 。 客 户 不 应 单 纯 依 靠 本 报 告 而 取 代 个 人 的 独 立 判 断 。本 报 告 所 载 内 容 反 映 的 是 宝 城 期 货 在 最 初 发 表 本 报 告 日 期 当 日 的 判 断 , 宝 城 期 货 可 发 出 其 它 与 本 报 告 所 载 内 容不 一 致 或 有 不 同 结 论 的 报 告 , 但 宝 城 期 货 没 有 义 务 和 责 任 去 及 时 更 新 本 报 告 涉 及 的 内 容 并 通 知 客 户 。 宝 城 期 货不 对 因 客 户 使 用 本 报 告 而 导 致 的 损 失 负 任 何 责 任 。 宝 城 期 货 不 需 要 采 取 任 何 行 动 以 确 保 本 报 告 涉 及 的 内 容 适 合 于 客 户 。 宝 城 期 货 建 议 客 户 独 自 进 行 投 资 判 断 。本 报 告 并 不 构 成 投 资 、 法 律 、 会 计 或 税 务 建 议 或 担 保 任 何 内 容 适 合 客 户 , 本 报 告 不 构 成 给 予 客 户 个 人 咨 询 建 议 。宝 城 期 货 版 权 所 有 并 保 留 一 切 权 利 。