
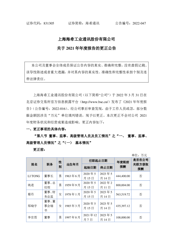
关于2024年第一季度报告的更正公告 本公司及董事会全体成员保证公告内容的真实、准确和完整,没有虚假记载、误导性陈述或者重大遗漏,并对其内容的真实性、准确性和完整性承担个别及连带法律责任。 上海海希工业通讯股份有限公司(以下简称“公司”)于2024年4月26日在北京证券交易所官方信息披露平台(http://www.bse.cn/)发布了《2024年第一季度报告》(公告编号:2024-021)。经公司事后审查发现,该公告部分信息有误,现予以更正。本次更正不会对公司2024年第一季度的财务状况和经营成果造成影响。更正内容如下: 一、更正事项的具体内容: “第二节公司基本情况”之“一、主要财务数据”之“财务数据重大变动原因” “第二节公司基本情况”之“一、主要财务数据”之“会计数据追溯调整或重述情况” 更正前: 单位:元 “第四节财务会计报告”之“二、财务报表”之“(三)合并利润表” 二、其他相关说明 除上述调整外,《上海海希工业通讯股份有限公司2024年第一季度报告》其他内容保持不变,公司将同时在北京证券交易所官网披露《2024年第一季度报告(更正后)》(公告编号:2024-063)。 公司对上述更正给投资者带来的不便深表歉意。公司将进一步加强定期报告编制的审核工作,提高定期报告信息披露质量。 特此公告。 上海海希工业通讯股份有限公司董事会2024年4月29日