
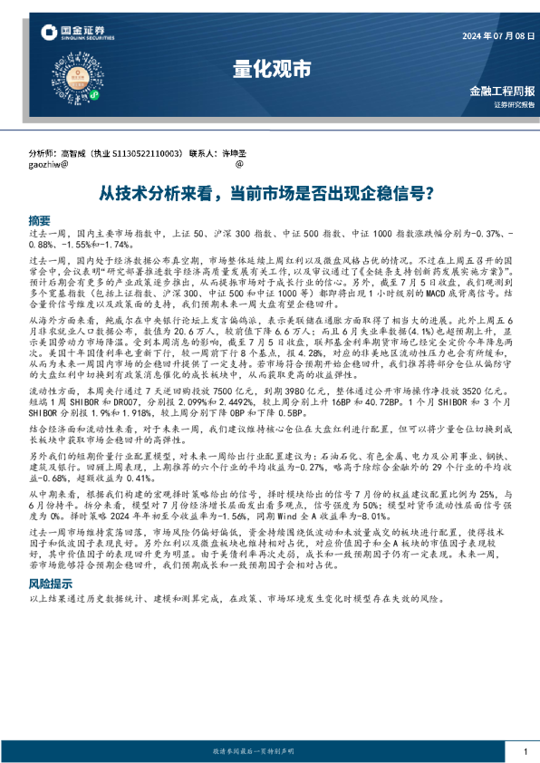
摘要 过去一周,国内主要市场指数中,上证50、沪深300、中证500、中证1000指数均震荡上行。上证50、沪深300、中证500和中证1000指数的涨幅分别0.63%、0.86%、1.67%和1.10%。 过去一周,由于上上周末(3月31日)公布的3月中采制造业PMI大超预期,推动4月1日股市的高开高走,其中创业50和沪深300等大盘成长板块当日领涨,但后续两日市场情绪有所回落。而在制造业PMI的细项之中,新出口订单的回升最为明显,从2月的46.3上升到3月51.3,环比提升5.0。我们认为新出口订单的回暖与全球经济的回暖密不可分。全球制造业PMI在24年1月的数据公布后重新回到了枯荣线以上(报50.0),而后逐月抬升,3月数据为50.6。而且全球经济的回暖,也带动了铜和铝等工业金属价格的回升,从而引发了有色金属板块在本周的领涨。 海外方面,3月非农就业新增人数报30.3万人远超彭博一致预期的21.0万人,美国就业景气度较为良好。另外过去一周随着美国通胀有重回上行的石头,联储官员鹰声四起。明尼阿波利斯联储主席卡什卡利称美联储今年有可能不降息;拥有FOMC永久表决权的美联储理事鲍曼表示有可能需要提高利率才能控制住通胀。这使得截至4月5日联储基金利率期货市场定价到24年底的降息次数掉落到3次以下(降到了2.59次)。我们认为经济的回暖和通胀的回升,带动美国十年国债利率的进一步抬升。而美债利率继续抬升或会使得科技股的上涨势头有所降温。所以结合整体来看,未来一周我们预期短期资金会从以AI概念为首的小盘成长当中切换到以中证500为代表的中盘周期板块当中。 流动性方面,本周央行通过7天逆回购投放60亿元,到期4500亿元,整体通过公开市场操作净回笼4440亿元。短端1周SHIBOR和DR007,分别报1.821%和1.9785%,较上周分别下降14.6BP和83.03BP。1个月SHIBOR和3个月SHIBOR分别报2.097%和2.143%,较上周分别下降4.3BP和1.3BP。 结合经济面和流动性来看,对于未来一周,我们建议切换到以中证500为代表的中盘周期板块当中。 另外我们的短期价量行业配置模型,对未来一周给出行业配置建议为:有色金属、电力及公用事业、基础化工、轻工制造、纺织服装及农林牧渔。回顾上周表现,上期推荐的六个行业的平均收益为2.36%,略高于除综合金融外的29个行业的平均收益1.31%,超额收益为1.05%。 量化选股因子方面,我们对八个大类选股因子在不同的股票池中的表现进行跟踪(全部A股、沪深300、中证500和中证1000)。从IC结果可以得出,上周价值、波动率和技术因子在全部4个股票池中表现较好,而其他因子表现比较一般。过去一周在周一市场大涨后略震荡回落。但从因子表现上看,我们发现过去一周的上涨与前期上涨不同的是,除了沪深300股票池,其余3个股票池内量价因子(技术和低波因子)表现良好。其反映出目前资金对于风险把控的关注。资金更愿意配置前期未经过放量和波动率仍然较低的板块。另外由于估值偏低的周期板块过去一周表现良好,使得价值因子也有较好表现。未来一周,我们认为这样的市场风格会继续延续,所以我们推荐加大对于量价类的因子(技术和波动率因子)和价值因子的配置权重。 从IC结果可以看出正股价值、正股财务质量因子上周表现较为不错。从择券因子多空组合净值来看,上周正股财务质量、正股价值、正股一致预期取得了正的多空收益。过去一周转债市场偏好正股价值和正股财务质量能力较强的转债,在市场持续轮动和震荡阶段结束前,预期后续正股价值、正股财务质量因子表现会较好。 风险提示 以上结果通过历史数据统计、建模和测算完成,在政策、市场环境发生变化时模型存在失效的风险。 内容目录 一、市场概况4 1.1主要市场及行业指数表现4 1.2近期经济日历6 1.3市场宏观环境概况6 1.4北上资金流向观测7 1.5中期权益配置视角8 二、行业配置视角9 2.1行业配置策略观点9 2.2有效择时指标跟踪9 2.3微盘股指数择时与轮动指标监控10 三、量化因子视角12 3.1选股因子12 3.2转债因子13 附录13 风险提示14 图表目录 图表1:主要市场指数近期周度涨跌幅4 图表2:主要市场指数上周净值走势图4 图表3:A股市场全部行业(中信)涨跌幅情况5 图表4:A股市场行业总体资金流入和北向资金流入5 图表5:近期经济日历6 图表6:本周宏观数据概览6 图表7:各类利率走势(%)7 图表8:北上资金各托管机构累计净流入(亿元)8 图表9:北上资金收益率及净流入变化8 图表10:北向单日净买入成交额20日均值与股指走势8 图表11:北向择时策略走势净值8 图表12:宏观择时模型最新观点(截至3月31日)8 图表13:宏观择时模型净值表现9 图表14:宏观择时模型超额收益表现9 图表15:行业轮动策略组合净值9 图表16:行业轮动策略分年度收益率9 图表17:各指标在不同行业上的择时胜率(截至2024年4月3日)10 图表18:十年国债利率同比:-20.16%(截至4月3日)11 图表19:波动率拥挤度同比:0.5239(截至4月3日)11 图表20:微盘股/茅指数相对净值年均线11 图表21:微盘股指数和茅指数滚动20天斜率11 图表22:M1同比(%)12 图表23:大类因子的IC均值与多空收益12 图表24:一致预期、市值、成长和反转因子多空净值(全部A股)13 图表25:质量、技术、价值和波动率因子多空净值(全部A股)13 图表26:可转债择券因子多空净值13 图表27:可转债择券因子IC均值与多空净值13 图表28:国金证券大类因子分类13 一、市场概况 1.1主要市场及行业指数表现 中信行业指数跌多涨少。有色金属、基础化工、农林牧渔及石油石化等24个行业指数上涨,其中有色金属行业指数涨幅最大,周涨幅达6.68%。计算机、国防军工及通信等6个行业指数下跌,其中计算机行业指数跌幅最大,周跌幅达-2.73%。 有色金属方面,本周国内云南地区电解铝企业复产进度缓慢,复产计划尚未明确,同时,国内电解铝产能达峰和光伏等新兴领域消费增长可能缓解需求下滑,云南季节性限电减产或导致下游消费旺季的供给短缺,为铝价提供预期上升动力。铜方面,中国经济复苏对铜价有上行支撑,本周受海外复活节和国内清明节假期影响,供应端铜精矿现货成交冷清,铜线缆企业开工率环比回升2.15pct至75.22%,订单回暖以及铜价上抬促进了买涨情绪。贵金属方面,短期地缘紧张局势催生避险需求以及美国通胀预期持续抬升,从而推涨黄金价格;美国债务规模的持续提升导致市场对于美元信用存在担忧,也成为黄金价格上涨的支撑因素。我们认为,铜矿供应冷清、下游需求有所回暖以及“金三银四”传统旺季下光伏等需求超预期使铝消费增强,共同推动了部分有色金属价格的上涨,提升了行业景气度。在延续国内经济数据回暖和有色金属供需前景利好的情况下,本周有色金属板块在所有行业中表现最为突出。 基础化工方面,截至近日国家统计局公布的数据显示,1-2月份全国规模以上工业企业实现利润总额9140.6亿元,同比增长10.2%。其中化学原料和化学制品制造业实现利润总额423.4亿元,同比增长0.3%,基础化工行业有持续回暖迹象。本周,原油价格因地缘冲突及OPEC产量下降而上涨,与3月PMI数据超预期回升也共同推动化工品价格整体上升。较3月28日收盘,截至4月4日,布伦特原油主连价格上涨4.62%。这些因素加上环保和能耗政策的收紧,促使化工品价格上行。本周部分化工品,涤纶长丝价格因成本上升和PTA减产消息而增加;氯化钾也受到供应缩减的影响,价格上涨。我们认为,本周延续了基本面数据持续向好预期以及消息面刺激的情况下,带动了基础化工板块大幅上涨。 农林牧渔方面,根据农业农村部,贯彻落实李强总理重要批示和全国春季农业生产暨防灾减灾救灾工作会议精神,在保障粮食安全的大背景下,农林整体产业链景气度有望提升。截至4月6日,全国外三元生猪平均价回升至15.12元/公斤,连续三周仔猪价格上涨,市场对未来预期积极。我们认为,随着清明节和劳动节假期接近,预计猪肉需求将逐渐增加,猪价的短期上涨有助于缓解现金压力,但产能持续增加有待验证,未来可能带动猪价上涨与产能下降的并存。当前生猪养殖板块估值仍处于历史低位,关注具有成本优势、现金流储备较为丰富的生猪养殖相关标的。本周在政策以及市场需求改善的利好预期下,农林牧渔指数迎来了较大涨幅。 资金流向方面,上周A股市场整体呈现净流出,其中有色金属行业净流入资金最多,为 60.98亿元。北向资金方面,流入资金集中在电力设备及新能源和基础化工,流出资金集中在有色金属等行业。 图表1:主要市场指数近期周度涨跌幅图表2:主要市场指数上周净值走势图 4.0% 3.0% 2.0% 1.0% 3.45% 1.030 净1.010 值 ( 比0.990 12,000 两市10,000成 交 0.0% -1.0% -2.0% -3.0% 0.71%1.95% 1.67% 0.702.%49% 0.63% 0.86%1.10% 0.04% -1.28% -0.99-%0.70% -0.21% -1.83% -2.76% 初 值0.970 1 为 )0.950 0.930 03/2904/0104/0204/03 额 8,000( 亿 ) 6,000元 4,000 -4.0% 2024/3/152024/3/222024/3/292024/4/3 全部A股日总成交额上证50 上证50沪深300中证500中证1000沪深300中证500 中证1000 来源:Wind,国金证券研究所来源:Wind,国金证券研究所 图表3:A股市场全部行业(中信)涨跌幅情况 8.00% 6.00% 4.00% 2.00% 0.00% -2.00% -4.00% 色础林油 铁 工贸 材 织 电炭力 通 合筑 品 信车行 械 力 药费银 合 子 地 媒信 防算 金化牧石制零服 设 运 饮一 及 者行金 产 军机 属工渔化造售装 备 输 料级 公 服金融 工 及 行 用 务融 新 业 事 能 等 业 源 权 来源:Wind,国金证券研究所 有基农石钢 轻商建 纺家煤电交综 建食中汽银机 电医消非综电 房传通国计 图表4:A股市场行业总体资金流入和北向资金流入 周度涨跌幅前10名周度涨跌幅中间10名周度涨跌幅后10名 15 电力设备及新能源 10 轻工制造 交通运输 建筑 基础化工4.23% 钢铁3.28% 建材 纵轴:北向资金净流入(亿) 5国防军工 电力及公用事业 非银行金融综合 综合金融 0银行 -5计算机 纺织服装 电子 -10 -15 机械 传媒汽车 通信 房地产 石油石化3.35% 煤炭 -20 -25 医药消费者服务 商贸零售 食品饮料家电 有色金属6.67% 农林牧渔3.39% -250-200-150-100-50050100 横轴:总净流入(亿) 来源:Wind,国金证券研究所 注1:图中加粗为涨跌幅排名前5个行业 1.2近期经济日历 我们汇总了过去一周和未来一周的重点事件,来辅助投资者做时间节点的把控。未来一周,中国方面,3月的金融信贷数据和通胀数据会在周中公布;而美国方面,投资者可以关注3月份美联储议息会议会议纪要的公布和各美联储官员的讲话。 图表5:近期经济日历 星期一 4/01 星期二 4/02 星期三 4/03 星期四 4/04 星期五 4/05 星期六 4/06 星期日 4/07 香港交易所复活节休市 中 3月财新制造业PMI 51.1(50.9) 美美联储鲍曼讲话美联储鲍曼讲话美 美美联储鲍曼讲话 交易所清明节休市 中 交易所清明节休市 中 美联储梅斯特讲话美联储主席鲍威尔讲话3月非农就业人口 过去3月ISM制造业PMI 一周美50.3(47.8) 3月Markit制造业PMI 51.9(52.2) 美 美联储库格勒讲话 3