登录
注册
个人信息
我的订单
我的报告豆
我的优惠券
我的笔记
我的阅读
我的收藏
我的下载
我的上传
我的订阅
在线客服
退出登录
回到首页
AI
搜索
发现报告
发现数据
发现专题
专题报告
专题百科
研选报告
定制报告
VIP
权益
发现大使
发现一下
行业研究
公司研究
宏观策略
财报
招股书
会议纪要
seedance2.0
低空经济
DeepSeek
AIGC
大模型
当前位置:首页
/
会议纪要
/
报告详情
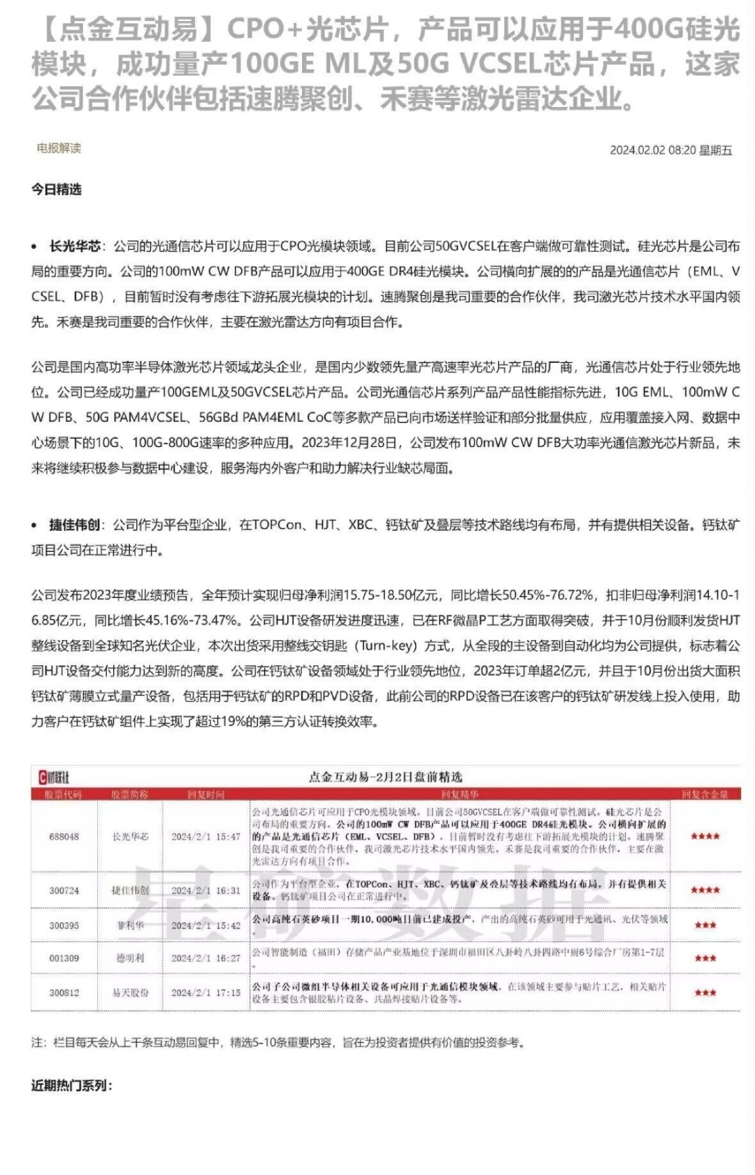
【点金互动易】CPO+光芯片,已发布1·6T光模块产品,并推出搭载自研硅光芯片的400G和800G硅光模块,这家公司客户对800G和400G的订单持续增加
2024-01-22
-
未知机构
杨建江
https://www.wenbagu.com https://www.wenbagu.com
你可能感兴趣
【点金互动易】光模块光芯片 这家公司参股企业400G光模块已规模量产,800G产品已向国内外头部数据中心用户送样;直写光刻设备已向先进封装头部客户出货 这家公司WLP、PLP封装设备在客户端验证顺利-20240304
商贸零售
未知机构
2024-03-04
【点金互动易】华为CPO机器人,长期向华为提供手机组装和检测设备,新款产品可用于800G、1·6T光模块封装生产,为国内知名机器人厂商提供ODM服务,这家公司第二代MR产线已开始打样
商贸零售
未知机构
2024-03-19
【点金互动易】CPO+光芯片,产品可以应用于400G硅光模块,成功量产100GE ML及50G VCSEL芯片产品,这家公司合作伙伴包括速腾聚创、禾赛等激光雷达企业
商贸零售
未知机构
2024-02-05
【机构龙虎榜解读】 CPO液冷华为光芯片,中国最大的光器件光模块供应商之一,800G光模块产 品已陆续出货,1·6T光模块也已开发完成,目前处于送样和客户验证阶段,机构净买入这家企业
商贸零售
未知机构
2024-03-01
【点金互动易】光模块+芯片封装,高速光学器件封装技术已可满足400G产品要求,细分产品市占率全球第五,具备向800G光模块及更高速率迭代潜力,这家公司拥有从芯片设计、封测、封装等垂直设计制造能力
商贸零售
未知机构
2023-11-23