
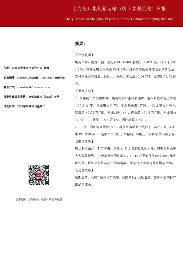
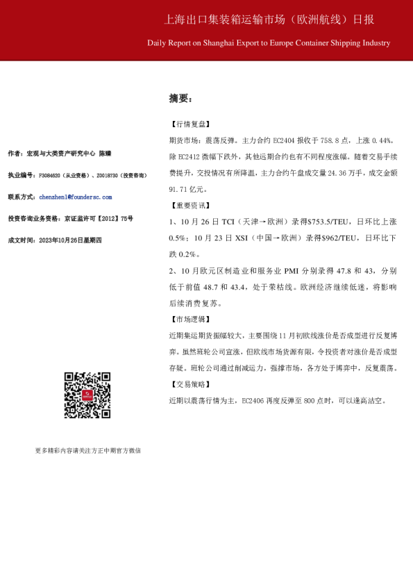
Daily Report onShanghaiExport to Europe Container Shipping Industry 摘要: 【行情复盘】 期货市场:延续上涨走势。主力合约EC2404报收于744点,日环比上涨1.53%。除EC2410微跌0.14%,其他合约均上涨。交投情况依然活跃,主力合约成交量29万手,成交额108.04亿元。 作者:宏观与大类资产研究中心陈臻执业编号:F3084620(从业资格)、Z0018730(投资咨询)联系方式:chenzhen1@foundersc.com投资咨询业务资格:京证监许可【2012】75号成文时间:2023年10月11日星期三 【重要资讯】 由于上周处于长假之中,本周出货量较少,因此班轮公司在本周从中国港口开航至欧洲航线的船舶总舱位量为221869TEU,周环比减少14.8%,合计11条航线服务。本周全面复工,下周派船量大幅增加,提供15条航线服务,共计279900TEU,周环比增加26.2%。 【市场逻辑】 11-12月将进入亚欧航线年度合约谈判期,班轮公司将会适时削减运力,为谈判赢得主动权。因此,本月初赫伯罗特和达飞轮船宣布11月初涨价,无论未来能否成型,一定程度给于多头极大信心。然而,目前期货升水较大,长远来看基差将会大幅收敛。 【交易策略】 短期震荡,长期看空。近期利空出尽,存在做多机会,但上涨基础并不牢固,基差依然较低。如果做多,需采取“短平快”策略。 目录 ...........................................................................................................................................................11、盘面情况.....................................................................................................................................................12、现货情况.....................................................................................................................................................13、运力规模.....................................................................................................................................................24、港口情况.....................................................................................................................................................35、船舶燃料油价格.........................................................................................................................................36、人民币兑美元汇率.....................................................................................................................................47、亚欧宏观经济重点数据日历及提示.........................................................................................................4 1、盘面情况 2、现货情况 根据XSI-C最新集装箱运价指数显示,10月5日远东→欧洲航线录得$990/FEU,日环比下跌1.5%,周环比下跌10.2%。 3、运力规模 根据Alphaliner数据显示,2023年10月11日全球共有6713艘集装箱船舶,总运力达到27925170TEU,其中亚欧航线运力规模450555TEU。 表3-22023年10月11日全球TOP10班轮公司未下水新船订单规模 4、港口情况 5、船舶燃料油价格 10月10日,OPEC一揽子原油价格录得90.78美元/桶。同日,新加坡重油IFO380、轻油DMO、低硫燃料油录得480、585、643.5美元/吨。 6、人民币兑美元汇率 7、亚欧宏观经济重点数据日历及提示 联系我们: 重要事项: 本报告中的信息均源于公开资料,方正中期期货研究院对信息的准确性及完备性不作任何保证,也不保证所包含的信息和建议不会发生任何变更。我们力求报告内容的客观、公正,但文中的观点、结论和建议仅供参考,报告中的信息和意见并不构成所述期货合约的买卖出价和征价,投资者据此作出的任何投资决策与本公司和作者无关,方正中期期货有限公司不承担因根据本报告操作而导致的损失,敬请投资者注意可 何形式翻版、复制发布,如引用、转载、刊发,须注明出处为方正中期期货有限公司。