
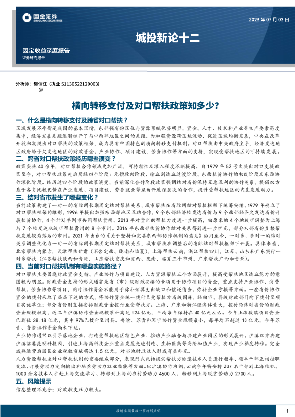
一、什么是横向转移支付及跨省对口帮扶? 区域发展不平衡是我国的基本国情,东部强省份区位与资源禀赋优势明显,资金、人才、技术和产业等生产要素高度集中,经济发展差距逐渐拉开了与中西部地区之间的差距。为加强资源跨区域流动、促进区域均衡发展,中央在改革开放初期提出对口帮扶的政策框架,成为具有中国特色的横向转移支付机制。对口帮扶由中央政府主导,经济发达地区政府给予欠发达地区的财政资金、产业协作、项目建设、劳务协作等方面的支持,实现受帮扶地区的可持续发展。 二、跨省对口帮扶政策经历哪些演变? 政策实施40余年,对口帮扶合作领域更加广泛,可持续性及深入程度不断提高。自1979年52号文提出对口支援政 策至今,对口帮扶政策先后历经四个阶段:无偿救助阶段、输血到造血过渡阶段、东西扶贫协作的初级阶段及东西协作深化阶段。经历过四个阶段的政策演变,当前深化合作阶段政策强调结对省份保持互惠互利的协作关系,提倡双方基于各自比较优势在产业发展、项目建设、劳务就业等层面开展深层次的合作,提升受帮扶地区的内生发展动力。 三、结对省市发生了哪些变化? 当前政策构建了一对一的省际间长期固定结对帮扶关系,城市帮扶在省际间结对帮扶框架下统筹安排。1979年确立了对口帮扶框架的雏形,1996年提出加强东西部地区互助合作,9个东部经济较发达省份与9个西部经济欠发达省份开展扶贫协作,4个计划单列市共同帮扶贵州。2013年对贵州的帮扶力度进一步提高,由原来的4个地级市调整为上海与7个较发达地级市帮扶贵州的8个市州。2016年东西部扶贫协作结对关系得到进一步扩充,部分东部省份直接帮扶发展较为落后的市州。2021年出台的《关于坚持和完善东西部协作机制的意见》沿用至今,一对多、多对一的结对关系调整优化为一对一的省际间长期固定结对帮扶关系,城市帮扶在调整后的省际结对帮扶框架下开展。具体来看,北京帮扶内蒙古,天津帮扶甘肃(不含定西、陇南和临夏),上海帮扶云南,浙江帮扶四川,江苏、山东和广东实行一对多帮扶(江苏帮扶陕西和青海,山东帮扶重庆和定西、陇南、临夏三个市州,广东帮扶广西和贵州)。 四、当前对口帮扶机制有哪些实施路径? 对口帮扶主要围绕财政资金支持、产业协作与项目建设、人力资源帮扶三个方面展开,提高受帮扶地区造血能力的意图较为明显。财政资金支持的形式通常是省(市)级财政安排的专项用于协作项目的资金,重点支持产业协作、消费帮扶、劳务协作等项目,同时协作资金不能用于弥补预算支出缺口和偿还债务、弥补企业亏损等方面。一些省份协作资金的拨付采取了层层下达的方式,将协作资金统一拨付至受帮扶方省级国库,经由市、县级财政部门向下拨付至项目实施单位;部分省份则直接安排财政资金拨付至受帮扶方。上海、广东和浙江经济体量大,拨付给结对省份的财政资金规模较高,近三年沪滇协作资金规模累计高达124亿元,平均每年保持在40亿元左右。今年上海援滇项目资金 已到位38.18亿元,其中97%已拨付至州县。鲁渝、苏青和闽宁协作资金规模最小,每年均不超过10亿元,今年苏青、鲁渝协作资金尚未下达。 产业协作通常以引导落地企业、打造受帮扶地区特色产业、推动产业融合与共建产业园区的形式展开。沪滇双方共建沪滇临港昆明科技园,引进上海高科技企业重点发展先进制造、生物医药等高附加值产业,实现产业梯度转移。完全成熟运营后园区企业税收贡献将达1.5亿元,对当地财政收入形成有益补充。 人力资源帮扶是对口帮扶机制的重要组成部分,表现形式包括提供帮扶方派遣技术人员进行指导、领导干部互相挂职交流、开展劳动力定向输出和培养劳动力就业技能等方面。以沪滇协作为例,云南今年将安排207名干部到上海挂职、 1000余名技术人才赴上海交流学习、转移到上海的农村劳动力4600人、转移到上海脱贫劳动力2700人。 五、风险提示 信息整理不充分;财政收支压力较大。 内容目录 一、三问对口帮扶机制4 1、什么是横向转移支付及跨省对口帮扶?4 2、跨省对口帮扶政策经历哪些演变?4 3、结对省市发生了哪些变化?5 二、当前对口帮扶机制有哪些实施路径?7 1、财政资金拨付8 2、产业协作与项目建设9 3、人力资源帮扶10 三、市场回顾11 1、利率债市场:收益率整体下行,10Y-1Y国债期限利差收窄11 1.1一级市场:利率债发行规模环比减少11 1.2二级市场:收益率整体下行,10Y-1Y国债期限利差收窄11 2、流动性观察:央行净投放5570亿元,隔夜资金利率全部下行12 2.1公开市场操作:央行净投放资金5570亿元12 2.2货币市场:隔夜资金利率全部下行,商业银行存单利率整体分化13 3、信用债市场:净融资额为负,收益率下行14 3.1一级市场:信用债净融资额为负14 3.2二级市场:信用债收益率下行,中短票利差全部走阔16 3.3主体评级调整:33家企业主体评级变动,5家企业被列入观察名单17 四、风险提示18 图表目录 图表1:对口帮扶的表现形式4 图表2:东西部扶贫协作情况统计4 图表3:对口帮扶政策持续深化5 图表4:省际帮扶政策变迁6 图表5:地级市帮扶政策变迁6 图表6:对口帮扶主要围绕财政资金支持、产业支持与项目建设和就业帮扶展开7 图表7:东西协作资金使用范围比较明确8 图表8:协作资金拨付与分配流程9 图表9:近三年各结对省份协作资金情况9 图表10:沪滇临港昆明科技园是沪滇协作龙头项目10 图表11:2023年沪滇协作重点工作计划指标(节选)10 图表12:利率债发行数量11 图表13:利率债发行金额11 图表14:利率债发行、偿还和净融资额11 图表15:中债国债收益率曲线12 图表16:每周国债平均收益率及变动12 图表17:央行公开市场操作13 图表18:银行间质押式回购利率13 图表19:同业存单发行利率13 图表20:信用债发行与到期情况14 图表21:各券种周净融资额14 图表22:分行业债券发行规模统计14 图表23:各等级周净融资额15 图表24:城投债与产业债周净融资额15 图表25:债券取消或推迟发行统计15 图表26:同业存单发行量和净融资额16 图表27:中票收益率16 图表28:中票收益率周变动16 图表29:中票信用利差16 图表30:中票信用利差周变动16 图表31:中债中短期票据收益率曲线AAA17 图表32:中债中短期票据收益率曲线AA+17 图表33:中债城投债收益率曲线AAA17 图表34:中债城投债收益率曲线AA+17 图表35:2023年6月26日-6月30日主体评级调整企业一览18 图表36:2023年6月26日-6月30日列入观察名单企业一览18 一、三问对口帮扶机制 1、什么是横向转移支付及跨省对口帮扶? 区域发展不平衡是我国的基本国情,东部强省份区位与资源禀赋优势明显,资金、人才、技术和产业等生产要素高度集中,经济发展差距逐渐拉开了与中西部地区之间的差距。为加强资源跨区域流动、促进区域均衡发展,中央在改革开放初期提出对口帮扶的政策框架,成为具有中国特色的横向转移支付机制。对口帮扶由中央政府主导,经济发达地区政府给予欠发达地区的财政资金、产业协作、项目建设、劳务协作等方面的支持,实现受帮扶地区的可持续发展。 图表1:对口帮扶的表现形式 来源:国金证券研究所整理 228.93 2691 2045 15245 2121 360 1420.61 1060.00 3646.90 1220.91 1305.78 2103.58 3131.33 3400.30 2336.31 648.30 79007 53262 46325 61338 58928 14890 13806 16636 21703 49314 267 8.40 2011 454 8.82 2012 311 11.81 2013 427 13.38 2014 221 14.51 2015 29.26 2016 58.76 2017 177.61 2018 2019 270.82 2020 年份援助资金(亿元)协作企业数量(个)实际投资总额(亿元)吸收就业人数(人) 图表2:东西部扶贫协作情况统计 来源:中国扶贫开发年鉴,国金证券研究所 2、跨省对口帮扶政策经历哪些演变? 政策实施40余年,对口帮扶合作领域更加广泛,可持续性及深入程度不断提高。对口帮扶政策历经四个阶段,在第一阶段,经济发达地区向落后地区无偿输送援助资金和物资,使得落后地区养成了“等资金、等项目”的思想。1984年发布的《关于帮助贫困地区尽快改善面貌的通知》纠正了单纯救济观点,提出发展商品经济,此后出台的一系列政策旨在通过技术、资金和人才交流提升落后地区内生发展动力,帮扶政策完成了从输血到造血的转变。1994年起东西协作正式提出并实施,但协作领域不广,发达省份较难从协作关系中获得收益。为解决这一问题,2001年发布的24号文中强调扩大协作规模,协作双方应互惠互利,自此东西协作水平不断深化,协作省份能够基于各自比较优势在产业发展、项目建设、劳务就业等层面开展深层次的合作。 图表3:对口帮扶政策持续深化 来源:政府官网,国金证券研究所 3、结对省市发生了哪些变化? 对口帮扶政策最早可追溯至1979年。1979年7月,中央批示了乌兰夫在全国边防工作会议上的报告,确定国家要“组织内地省市对口支援边境地区和少数民族地区”,由此开启了全国范围内的对口帮扶实践。同年中央确立了北京帮扶内蒙古、天津帮扶甘肃、河北帮扶贵州、山东帮扶青海、江苏帮扶新疆和广西、上海帮扶宁夏和云南、全国帮扶西藏的框架。 1996年发布的《关于组织经济较发达地区与经济欠发达地区开展扶贫协作的报告》提出 加强东西部地区互助合作,9个东部经济较发达省份和4个地级市与10个西部经济欠发 达省份开展扶贫协作,对1979年确立的省级帮扶框架做出了调整。北京继续帮扶内蒙古,天津继续帮扶甘肃,江苏的帮扶对象由广西、新疆改为陕西,山东的帮扶对象由青海改为新疆,上海不再帮扶宁夏,浙江、辽宁、福建和广东开始帮扶四川、青海、宁夏和广西,河北不再承担帮扶任务,贵州改为与大连、青岛、深圳、宁波4个地级市开展帮扶协作。 2013年对贵州的帮扶力度进一步提高,由原来的4个地级市调整为上海与7个较发达地 级市帮扶贵州的8个市州。《国务院办公厅关于开展对口帮扶贵州工作的指导意见》指出,贵州的主要矛盾表现为贫穷与落后,要开展对口帮扶贵州工作促进贵州经济持续健康发展。具体来看,上海市对口帮扶遵义市,大连市对口帮扶六盘水市,苏州市对口帮扶铜仁市,杭州市对口帮扶黔东南州,宁波市对口帮扶黔西南州,青岛市对口帮扶安顺市,广州市对口帮扶黔南州,深圳市对口帮扶毕节市。 2016年东西部扶贫协作结对关系得到进一步扩充,部分东部省份直接帮扶发展较为落后的市州。《关于进一步加强东西部扶贫协作工作的指导意见》对原有结对关系进行适当调整,从帮扶方来看,北京、江苏、天津、上海和广东新增对河北、青海、贵州和四川市州的帮扶任务,山东改为帮扶重庆,辽宁不再担任帮扶方。广州的佛山市、中山市、珠海市和东莞市加入到帮扶方当中。从受帮扶地区来看,贵州受帮扶力度得到进一步扩大,另外中部省份湖南和湖北的民族自治州被纳入受帮扶地区。 2021年起整合优化此前结对关系,城市帮扶在省际间结对帮扶框架下统筹安排。《关于坚持和完善东西部协作机制的意见》将现行一对多、多对一的结对关系调整优化为一对一的省际间长期固定结对帮扶关系,经济大省江苏、广东和山东有多个帮扶对象。由于河北省、吉林省、湖北省、湖南省部分重点城市特别是省会城市已具备帮扶其他地区的实力和条件,因此不再实施省际间结对帮扶。2016年提供帮扶的13个地级市在省际间结对帮扶框架下开展。 图表4:省际帮扶政策变迁 省市 1979 1996 2016 2021 省份 地级市 省份 地级市 北京市 内蒙古自治区 张家口市 内蒙古自治区 - 保定市 河北省 贵州省 - - - - 江苏省 广西壮族自治区 陕西省 西宁市 陕西省 - 新疆维吾尔自治区 海东市 青海省 山东省 青海省