登录
注册
回到首页
AI
搜索
发现报告
发现数据
发现专题
研选报告
定制报告
VIP
权益
发现大使
发现一下
行业研究
公司研究
宏观策略
财报
招股书
会议纪要
中央经济工作会议
低空经济
DeepSeek
AIGC
智能驾驶
大模型
当前位置:首页
/
其他报告
/
报告详情
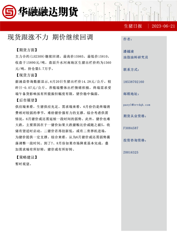
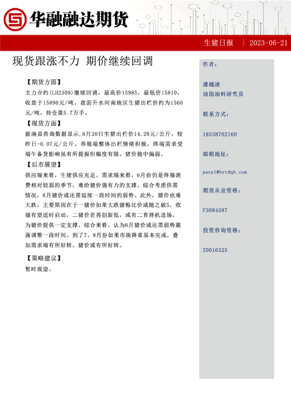
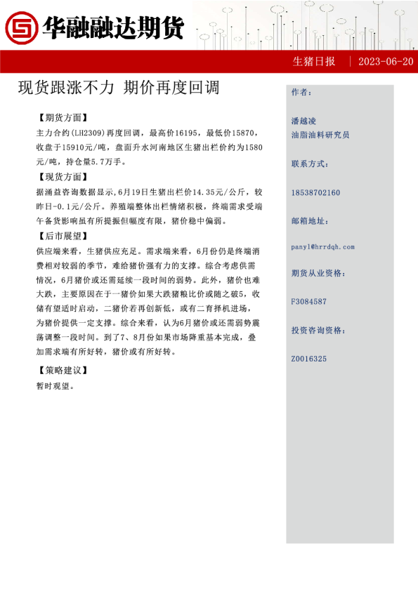
生猪日报:现货跟涨不力,期价再度回调
2023-06-20
潘越凌
华融融达期货
自***
你可能感兴趣
生猪日报:现货跟涨不力 期价再度回调
华融融达期货
2023-06-20
生猪日报:现货跟涨不力,期价继续回调
华融融达期货
2023-06-21
生猪日报:现货跟涨不力,期价继续回调
华融融达期货
2023-06-21
PTA日评:下游跟涨不力 期价回调
银河期货
2015-05-07
黑色建材策略日报:现货被动跟涨,期价注意回调风险
中信期货
2017-07-04