登录
注册
回到首页
AI
搜索
发现报告
发现数据
发现专题
研选报告
定制报告
VIP
权益
发现大使
发现一下
行业研究
公司研究
宏观策略
财报
招股书
会议纪要
稀土
低空经济
DeepSeek
AIGC
智能驾驶
大模型
当前位置:首页
/
其他报告
/
报告详情
美国触及政府债务上限,欧央行再度放鹰
2023-01-20
徐颖
东证期货
杨***
你可能感兴趣
美联储放鹰未能提振美元 关注债务上限谈判
兴业投资
2023-05-16
原油周报:美欧央行再度放鹰,原油冲高回落
东吴期货
2022-09-02
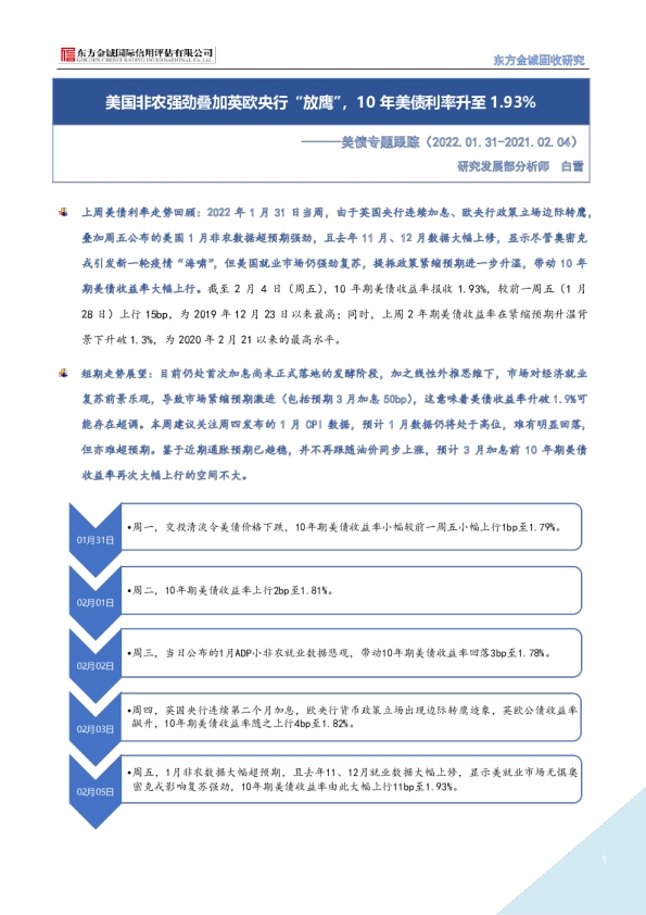
美债专题跟踪:美国非农强劲叠加英欧央行“放鹰”,10年美债利率升至1.93%
东方金诚
2022-02-10
美国债务上限再次被触及:“美式阑尾炎”这一次会致命吗?
东方金诚
2023-04-26
机械行业周报:美国通过政府债务上限法案,设备出口保持景气
机械设备
东方证券
2021-12-19