AI智能总结
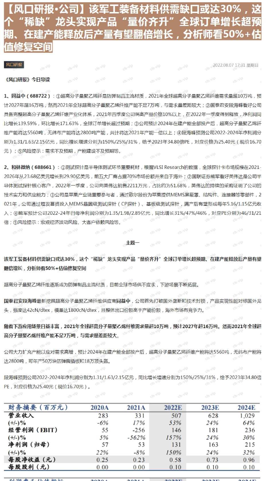
2021年业绩高质量增长,盈利能力不断提升,维持“买入”评级 公司发布2021年年报,2021年实现收入174.70亿元(+25.40%),美元口径下营收同比增长34%,实现归母净利润27.68亿元(+47.34%)。公司核心客户集中度提高,产品结构优化,盈利能力不断提升,产能顺利释放,核心竞争力保持不变,且运动鞋赛道保持高景气度,我们维持2022-2023年并新增2024年盈利预测,预计2022-2024年净利润35.7/45.7/54.0亿元,对应EPS为3.1/3.9/4.6元,当前股价对应PE分别为24.2/18.9/16.0倍,维持“买入”评级。 现有客户维持高速增长,新增客户合作顺利确保未来增量 2021年公司前5大客户收入合计160.10亿元,占当期营业收入91.65%。前5大客户收入分别为61.81/37.63/32.08/18.93/9.65亿元,占当期营业收入比例分别为35%、22%、18%、11%、6%。在美元口径下,收入同比分别增长44%、58%、13%、26%、45%。Nike继续保持高速增长,Deckers的高增长主要来自UGG和HOKA,公司与新客户On、Asics、New Balance合作顺利,未来将快速起量。 盈利能力与营运能力持续优化,扩产计划如期进行 (1)2021年公司毛利率为27.23%(+2.42 pct),2021年公司销售/管理/研发/财务费用率分别为0.37%/3.93%/1.34%/-0.26%,净利率为15.75%(+4.57p Ct ),主要系客户和产品结构优化。(2)截至2021年末,存货为26.71亿元(+27.9%),其中原材料为8.51亿元(+82.0%),主要系订单增长,相应原材料采购增加。应收账款为24.87亿元(+40.5%),经营活动净现金流为24.23亿元(-18.64%),主要原因系2020年受疫情影响,部分客户通过供应链金融的方式提前支付货款,导致公司2020年应收账款下降,收到的现金大幅增加。公司2021年末现金及现金等价物余额为29.54亿元(+39.34%)。(3)2021年公司共生产2.10亿双鞋(+28%),产能利用率为95.88%(+4.95 pct),ASP(美元)提升约4.5%。2021年末公司共有员工15.1万人(+23%)。2021年投产的3个新工厂产能爬坡顺利,其中2个在2021年底时预计已爬坡至较高水平,余下1个已开始做成品鞋,预计2022年新工厂持续发力,老工厂继续扩建,整体产能释放顺利进行。 风险提示:订单增长、产能释放不及预期,海外疫情恶化,劳动力成本上升。 财务摘要和估值指标 1、2021年收入与利润实现大幅增长 公司2021年实现收入174.70亿元(+25.40%),归母净利润27.68亿元(+47.34%),扣非归母净利润27.61亿元(+47.21%)。2021Q4实现收入48.35亿元(+33.46%),归母净利润7.71亿元(+37.39%)。收入与利润均实现快速增长,创历史新高。 图1:2021年公司收入创历史新高 图2:2021年公司归母净利润创历史新高 按客户来看: 2021年公司前5大客户收入合计160.10亿元,占当期营业收入91.65%。前5大客户收入分别为61.81/37.63/32.08/18.93/9.65亿元,占当期营业收入比例分别为35.38%、21.54%、18.37%、10.84%、5.52%。在美元口径下,收入同比分别增长43.72%、57.84%、13.44%、26.05%、44.86%。Nike继续保持高速增长,Deckers高增长主要来自UGG和HOKA。On Running和Asics的订单已在2021H1出货,New Balance的订单已经落地,我们预计新客户与公司在1-2年的磨合期结束后,将会明显起量。 按品类来看: 运动休闲鞋:2021年实现营收142.11亿元(+25.94%),营业成本为101.07亿元(+20.14%),毛利率为28.88%(+3.44pct)。 户外靴鞋:2021年实现营收15.83亿元(+6.16%),营业成本为12.88亿元(+4.24%),毛利率为18.66%(+1.50pct)。 运动凉鞋/拖鞋及其他:2021年实现营收16.37亿元(+46.60%),营业成本为13.01亿元(+38.10%),毛利率为20.52%(+4.89pct),营收增长主要系UGG的羊毛拖鞋增速较快。 按客户总部所在地区来看: 美国:2021年实现营收151.97亿元(+24.46%),营业成本为110.17亿元(+18.65%),毛利率为27.50%(+3.55pct)。 欧洲:2021年实现营收20.47亿元(+27.14%),营业成本为15.25亿元(+22.45%),毛利率为25.51%(+2.85pct)。 其他:实现营收1.88亿元(+160.34%),营业成本为1.54亿元(+155.76%),毛利率为18.08%(+1.46pct)。 2、盈利能力提升,营运周转健康 毛利率: 2021年公司毛利率为27.23%(+2.42pct),毛利率上升主要系:(1)公司自2020年疫情期间便和订单规模不大或者下降比较大的品牌结束合作,客户结构和产品结构不断优化;(2)公司原材料供应商多由客户指定,价格由客户与供应商商议,原材料价格波动对公司影响较小;(3)2021Q2后,运输费用从销售费用调整至营业成本,2021Q4后,报关费用从销售费用调整至营业成本,统一口径后,2021年公司毛利率同比上升约3.4 pct。 分季度来看,统一口径后,2021Q1-Q4毛利率分别为28.40%、27.94%、25.95%、26.88%,2021Q4毛利率有所改善。 费用端:2021年公司销售/管理/研发/财务费用率分别为0.37%、3.93%、1.34%、-0.26%,较2020年同期-0.09pct、-0.33pct、-0.16pct、-0.70pct,财务费用减少主要系2020年公司重组存在较大规模存款,导致利息较高;2021年利息支出减少,募集资金到账导致利息收入增加以及汇兑收益增加,2020年汇兑损失为1864万元,2021年汇兑收益为3051万元。 净利率:公司2021年归母净利率为15.84%(+2.36p Ct ),主要系公司收入增长且控费效果显著。分季度来看,2021Q1-Q4净利率分别为15.58%、15.89%、15.91%、15.94%。 图3:公司净利率稳步上升 存货: 公司2021年末存货周转天数为67.38天(-7.75天),存货金额为26.71亿元(+27.9%),其中原材料为8.51亿元(+82.0%)。存货占总资产比例为16.51%,较2021年年初下降4.68pct。存货金额增加主要系订单增长,相应原材料采购增加。 应收账款: 公司2021年末应收账款周转天数为43.87天(-7.82天),应收账款为24.87亿元(+40.5%),占总资产比为15.37%,较2021年初下降2.56pct,金额增加主要系本期销售增加,同时部分客户在2020年通过供应链金融的方式提前支付了贷款,导致2020年末公司应收账款下降。 现金流:2021年公司经营活动产生的现金流量净额24.23亿元(-18.64%),主要原因系2020年受疫情影响,部分客户通过供应链金融的方式提前支付货款,导致公司在2020年收到的现金大幅增加,基数较高,2021年已恢复正常。 公司2021年末现金及现金等价物余额为29.54亿元(+39.34%)。 3、产能释放顺利,量价齐升 产能释放:2021年投产的3个新工厂产能爬坡顺利,其中2个工厂在2021年底时预计已爬坡至较高水平,余下1个工厂已开始做成品鞋,预计2022年新工厂持续发力,老工厂继续扩建,整体产能释放顺利进行。 量价齐升: (1)2021年公司共生产2.10亿双鞋,产量较2020年增加28%,产能利用率为95.88%(+4.95 pct),主要系2021年运动消费明显增长,公司订单也快速增长,使得公司产能利用率趋于饱和。 (2)2021年末公司共有员工15.1万人(+23%)。 (3)2021年ASP(美元)提升约4.5%,预计2022年ASP增幅不低于2021年,主要系公司在Nike内部份额不断上升,新拓展的产品线价格呈上升趋势,以及增速较快的Deckers和OnRunning单价都较高。 4、盈利预测与投资建议 公司2021年实现收入174.70亿元(+25.40%),归母净利润27.68亿元(+47.34%)。 公司核心客户集中度提高,产品结构优化,盈利能力不断提升,产能顺利释放,核心竞争力保持不变,且运动鞋赛道保持高景气度,我们维持2022-2023年并新增2024年盈利预测,预计2022-2024年净利润35.7/45.7/54.0亿元,对应EPS为3.1/3.9/4.6元,当前股价对应PE分别为24.2/18.9/16.0倍,维持“买入”评级。 5、风险提示 订单增长、产能释放不及预期,海外疫情恶化,劳动力成本上升 附:财务预测摘要