AI智能总结
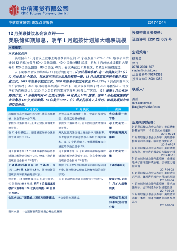
1月议息会议声明公布前,投资者对美联储安抚近期市场波动有一定期待。可是发布会中鲍威尔的鹰派态度让市场再次震荡,10年美债利率涨9BPs至1.87%,美元指数收涨0.5%,美股三大股指均大幅回落。 会议声明暗示三月开始加息,缩表大概率在三季度开启。 美联储的会议声明基本明确了3月份加息的信号。 会议声明将“承诺使用全套工具在艰难时刻支撑美国经济,以达到充分就业和物价稳定的目标”删除。并表示“不久后提高联邦基金利率目标区间是合适的”。在过去的表述中,“不久后”往往意味着下一次会议,因此美联储大概率在3月份加息。 缩表信息透露不多,大概率在三季度缩表。 美联储虽然公布了“缩表准则”,但准则中没有明确透露或暗示缩表的时间。我们认为美联储缩表目的在于配合加息节奏,以保持健康的期限利差。截至1月24日,美国10年-2年美债利率期限利差为76BPs。为防止收益率曲线倒挂,我们认为美联储在第二和第三次加息间缩表较为合适,时间大概在三季度。 为保通胀稳定,美联储大概率全年加息4次。 在会后发布会中,鲍威尔表示为了保证充分就业目标的达成,价格稳定是非常重要的。言下之意就是当前过高的通胀增速压制了就业的恢复。美联储开始关注通胀对就业的负反馈。这事实上释放了非常鹰派的加息信号。这也意味着,未来美联储加息路径基本仅取决于通胀增速。 通胀单一目标下,全年大概率加息四次。在住宿通胀、农产品通胀和高工资增速带动下,我们不认为2022年美国通胀增速可以回落至美联储目标区间。因此全年加息四次是大概率事件。 未来影响加息路径的最大可能因素是什么?疫情。超预期的疫情对美国经济的影响是美联储关注的风险因素。当未来通胀增速因基数原因下行较快的时候,疫情或将使美联储从现在的“极度鹰派”中转向,为其提供“政策空间”。 近期美债利率或稳定,三季度美债或迎来上行,驱动力在于缩表落地。 当前市场对全年加息4次定价已经非常充分。近期因货币政策收紧的利率上行已经被充分定价,3月会议后,政策不确定性降低,美债利率可能反而回落。 我们认为全年10年美债利率在1.95-2.15%之间。目前加息预期较为充分,短期内美债率难有再度上行。假设三季度缩表落地后,美债供给增加,届时美债利率会有新一轮上行。 风险提示:美联储加息节奏超预期;地缘政治风险;通胀失控风险;对美联储货币政策理解不到位。 北京时间1月27日,美联储公布1月议息会议的声明及利率决定。此前市场因疫情及地缘政治等原因波动较大,投资者对本次会议中美联储安抚市场情绪抱有一定期待。但在新闻发布会中,鲍威尔发言鹰派,对压制通胀的态度异常强硬,投资者期待落空。本次会议美联储究竟释放了什么信号,未来政策路径又如何演绎?下文将详细解读。 1会议声明暗示3月加息,缩表时机未成熟 1月会议声明中删除了“货币政策支持”的相关表述,并暗示今年3月加息。美联储最新的会议声明将“承诺使用全套工具在艰难时刻支撑美国经济,以达到充分就业和物价稳定的目标”删除。并表示“不久后提高联邦基金利率目标区间是合适的”(it will soon be appropriate to rasie the target range for the federal fund rate)。 在美联储过往的表述中,“不久后”(soon)往往意味着下一次会议。比如说,2021年9月FOMC会议声明中提到“委员会判断资产购买速度的放缓将在不久后被达到”(a moderation in the pace of asset purchases may soon be warranted),随后的11月会议美联储正式宣布Taper。因此,这一表述意味着美联储正暗示在3月会议上宣布加息。 美联储缩表方式以减少债券再投资为主,短期内缩表时机未成熟。1月27日,美联储随会议声明发布了“缩表准则”。准则中表示美联储将以可预测的方式缩表,方法主要是减少本金的再投资,这基本符合市场预期。另外,虽然准则中没有明确透露或暗示缩表的时间。但在发布会中,鲍威尔被问及缩表具体时间时表示“在三月会议后,至少还会有一次关于缩表的讨论”。这意味着,美联储大概率不会在3月会议上同时宣布加息和缩表。 关于缩表的时点,在报告《美联储缩表的动机和时机》中我们提到,从加息节奏和期限利差角度考虑,在第二和第三次加息之间缩表可能是比较合适的。假如美联储2022年加息四次,那么缩表大概率在三季度开始。 图1:美联储资产负债表构成(单位:十亿美元) 2通胀和就业目标相矛盾,保通胀而弃就业 美联储开始认为高通胀压制就业恢复,加息信号明显。在会后发布会中,鲍威尔表示为了保证充分就业目标的达成,价格稳定是非常重要的。言下之意就是当前过高的通胀增速压制了就业的恢复。在传统的菲利普斯曲线框架中,更好的就业(更低的失业率)意味着更高的通胀增速,两者是正反馈关系。但为了合理化在劳动力参与率偏低时加息的行为,美联储开始关注通胀对就业的负反馈。这事实上释放了非常鹰派的加息信号。 美联储甚至表现出为了压制通胀而可以在一定程度上牺牲就业的倾向。发布会中不少记者都问到“为控制通胀而加息会不会损害劳动市场”的问题。鲍威尔首先表示高通胀会损害就业恢复。 其次,他还认为当前职位空缺数量远大于可供应的劳动力,经济增速又高于潜在水平,加息空间非常巨大(quite a room for us to raise interest rate)。当前美国失业率基本回到了疫情前水平,但由于劳动参与率迟迟未能恢复,导致劳动力市场供需缺口巨大,职位空缺创历史高位。历史性的劳动力缺口又催生了历史性的工资增速和通胀增速。 对美联储来说劳动力供需缺口填补有两种途径。第一是维持宽松的货币政策,以时间换空间,等待疫情结束后劳动参与率回升以填补职位空缺。第二是收紧货币政策压制一部分企业的需求,使劳动力需求“向下兼容”。鉴于当前美联储压制通胀的态度,未来劳动力缺口的填补恐怕会由第二种途径达成。 图2:美国劳动参与率尚需恢复(单位:%) 图3:美国劳动力紧缺严重(左:千人,右:月) 通胀单一目标下,全年加息四次是大概率事件。既然美联储的通胀目标目前已经压倒就业目标,那么未来我们判断其加息路径的依据就是通胀增速的回落幅度。正如在《2022年海外宏观经济展望》中提到,在农产品通胀和较高的工资增速推动下,我们并不看好通胀增速在一年内可以回落至美联储的目标区间。因此,2022年美联储在3、6、9、12月各加息一次是大概率事件。 部分市场参与者认为美联储可能未来“每次会议都加息”,我们预计可能性不大。首先,金融危机后美联储均只在每季度末的会议上公布经济预测并作出利率改动。其次,鲍威尔在发布会中亦提到市场当前对加息的预期是“合适”的。目前联邦基金期货数据隐含全年加息次数为4次。 未来影响加息路径的最大可能因素是什么?疫情。在年度展望中我们亦提到在关注美联储快速加息的同时,不能忽略疫情对经济的持续影响。鲍威尔在发布会中提及未来风险因素时,也把疫情放在了第一位。当未来通胀增速因基数原因下行较快的时候,疫情或将使美联储从现在的“极度鹰派”中转向,为其提供“政策空间”。 图4:2022年美国CPI同比增速预测(单位:%) 3未来美债大幅上行动力或来自缩表落地 美联储短期内紧缩力度已经很难较大幅超过市场预期。当前市场对全年加息四次定价已经非常充分,尽管有“全年加息7次”激进的叙事存在,但这些观点恐怕很难主导市场走势。鲍威尔发布会期间市场波动极为剧烈,但10年期美债利率也并没有突破此前的高点。另外,美联储发布的缩表准则中将“缩表将在第一次加息后进行”的“第一次”删除。这或意味着美联储自身也在释放相对缓和的缩表信号。 未来美债大幅上行动力或来自缩表落地。关于未来美债利率的走势,我们认为10年美债利率全年目标在1.95-2.15%之间。近期因货币政策收紧的利率上行已经被充分定价,3月会议后随着政策不确定性的降低,美债利率可能反而回落。假设三季度缩表落地后,美债供给的增加将继续推动利率上行。 图5:市场对全年加息四次定价比较充分(单位:%) 4风险提示 1)美联储加息节奏超预期。 2)地缘政治风险。 3)通胀失控风险。 4)对美联储货币政策理解不到位。