登录
注册
回到首页
AI
搜索
发现报告
发现数据
发现专题
研选报告
定制报告
VIP
权益
发现大使
发现一下
行业研究
公司研究
宏观策略
财报
招股书
会议纪要
海南封关
低空经济
DeepSeek
AIGC
大模型
当前位置:首页
/
其他报告
/
报告详情
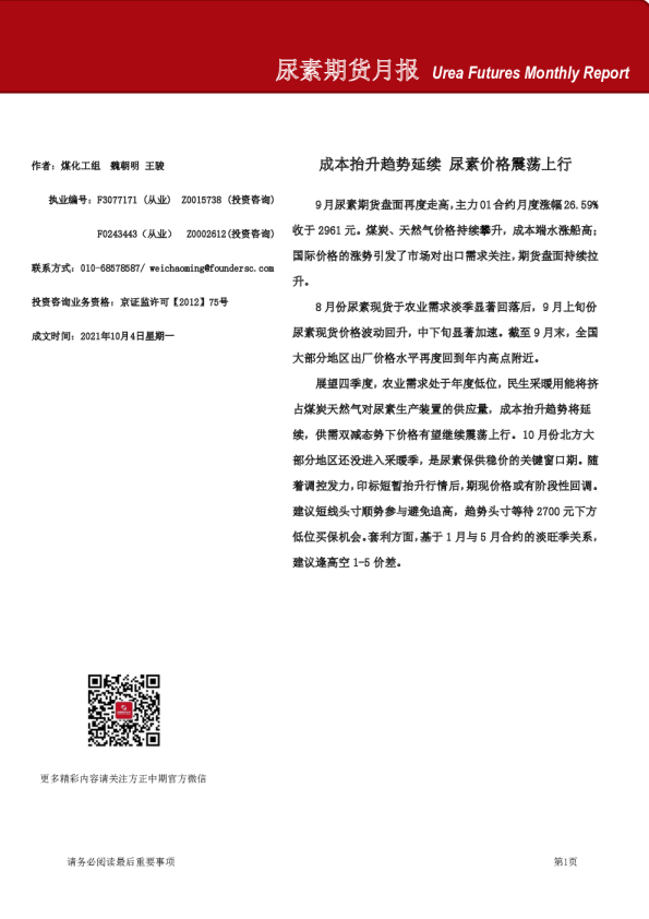
尿素期货月报:成本抬升利润挤压 淡季低位买盘涌现
2021-09-04
魏朝明、王骏
方正中期期货
在***
你可能感兴趣
聚酯周报:油价抬升化工成本,消费挤压产业利润
安信期货
2023-04-06
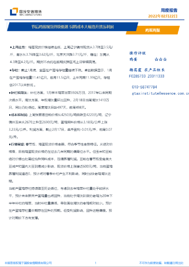
鸡蛋周报:节后鸡蛋现货持续低迷,饲料成本大幅抬升挤压利润
国投期货
2022-02-22
铝期货月报:淡季虽累库、成本抬升和宏观经济改善预期下盘面韧性大。
格林大华期货
2020-09-05
尿素期货月报:成本抬升趋势延续 尿素价格震荡上行
方正中期期货
2021-10-04
甲醇月报:淡季未见明显累库,甲醇成本抬升重心上移
国信期货
2021-08-29