登录
注册
回到首页
AI
搜索
发现报告
发现数据
发现专题
研选报告
定制报告
VIP
权益
发现大使
发现一下
行业研究
公司研究
宏观策略
财报
招股书
会议纪要
海南封关
低空经济
DeepSeek
AIGC
大模型
当前位置:首页
/
其他报告
/
报告详情
固定收益:流动性盛宴还能持续多久?
2021-01-13
陈斐韵
东方证券
持***
你可能感兴趣
固定收益报告:并行的低利率、低信用利差还能延续多久?
太平洋证券
2020-03-09
固定收益周报:资金紧、双降难,长端还能扛多久?
德邦证券
2025-01-19
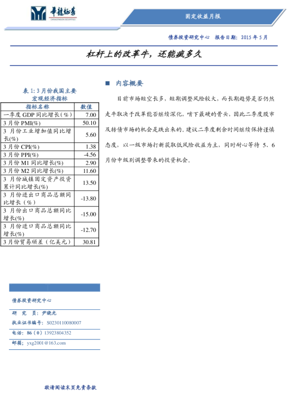
固定收益月报:杠杆上的改革牛,还能疯多久
华龙证券
2015-05-08
固收专题报告:流动性还能宽松多久?
国金证券
2022-06-20
【东吴策略姚佩】中小成长风格还能持续多久复盘来看,中小成长风格弱
未知机构
2022-08-07