登录
注册
回到首页
AI
搜索
发现报告
发现数据
发现专题
研选报告
定制报告
VIP
权益
发现大使
发现一下
行业研究
公司研究
宏观策略
财报
招股书
会议纪要
稀土
低空经济
DeepSeek
AIGC
智能驾驶
大模型
当前位置:首页
/
其他报告
/
报告详情
黄金:大幅下跌
2011-03-17
何炜
南华期货有限公司
键***
你可能感兴趣
黄金:美元向上突破震荡区间 黄金价格大幅下跌
迈科期货
2018-08-17
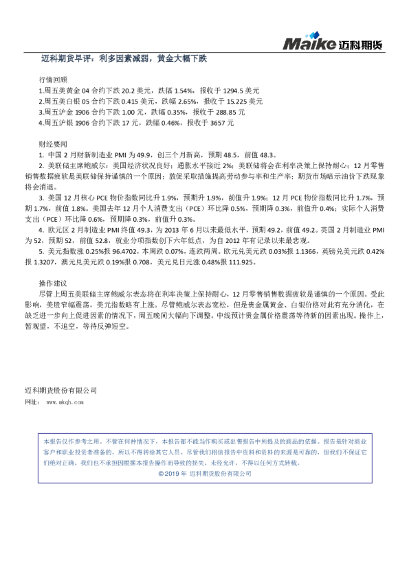
早评:利多因素减弱,黄金大幅下跌
迈科期货
2019-03-05
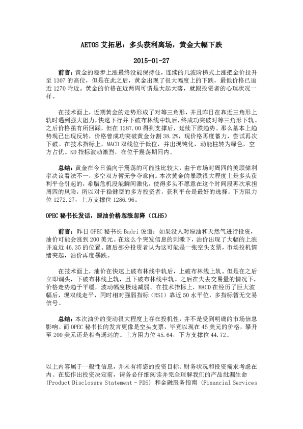
多头获利离场,黄金大幅下跌
AETOS
2015-01-27
股指期货将震荡下跌 原油期货将大幅下跌 黄金、白银期货将偏强震荡上涨 螺纹钢、铁矿石期货将震荡下跌
国泰期货
2023-05-04
黄金:对等关税政策落地 白银:警惕大幅下跌表现
国泰期货
2025-04-08