登录
注册
回到首页
AI
搜索
发现报告
发现数据
发现专题
研选报告
定制报告
VIP
权益
发现大使
发现一下
行业研究
公司研究
宏观策略
财报
招股书
会议纪要
稀土
低空经济
DeepSeek
AIGC
智能驾驶
大模型
当前位置:首页
/
其他报告
/
报告详情
早评:利多因素减弱,黄金大幅下跌
2019-03-05
迈科期货
北***
你可能感兴趣
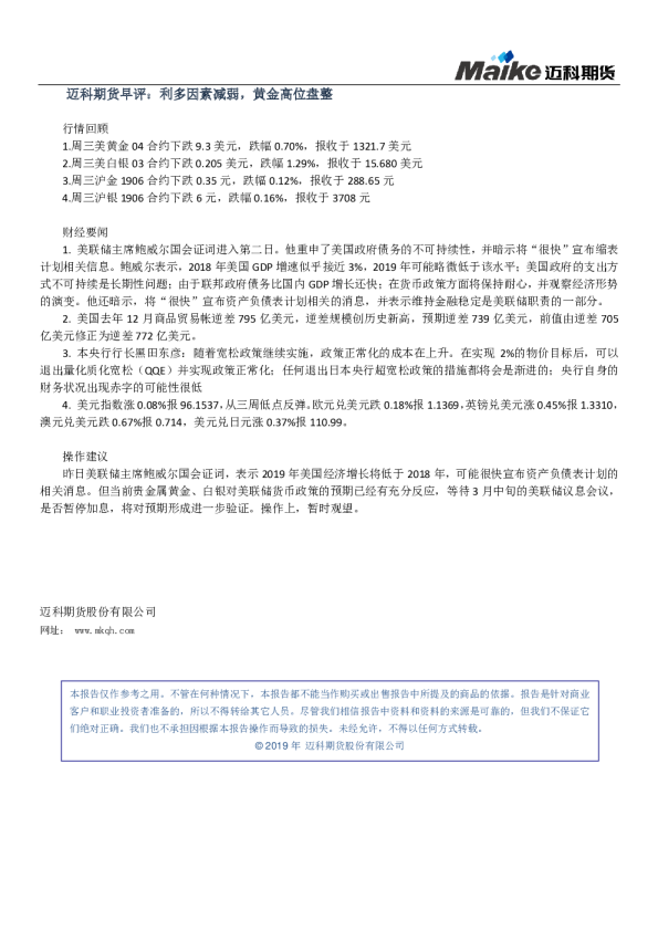
早评:利多因素减弱,黄金高位盘整
迈科期货
2019-02-28
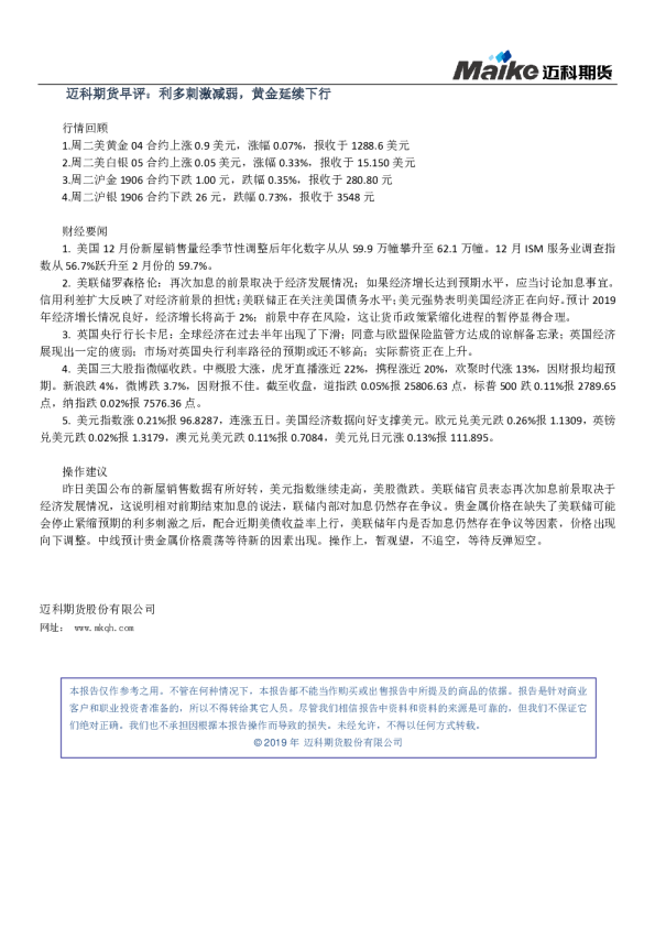
早评:利多刺激减弱,黄金延续下行
迈科期货
2019-03-06
贵金属周报:利多因素被大幅削弱,金银开启下跌模式
长江期货
2014-03-25
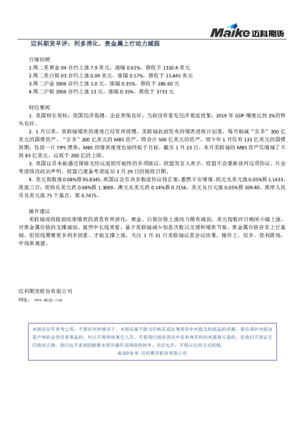
早评:利多消化,贵金属上行动力减弱
迈科期货
2019-01-30
能源化工策略日报(LLDPE):内外因素或短期企稳,大幅下跌动能减弱
中信期货
2015-08-20