登录
注册
回到首页
AI
搜索
发现报告
发现数据
发现专题
研选报告
定制报告
VIP
权益
发现大使
发现一下
行业研究
公司研究
宏观策略
财报
招股书
会议纪要
中央经济工作会议
低空经济
DeepSeek
AIGC
智能驾驶
大模型
当前位置:首页
/
其他报告
/
报告详情
基金仓位监测周报:基金仓位大幅下降,大盘股所占投资比重继续上升
2011-03-02
信达证券
意***
你可能感兴趣
基金仓位监测周报:基金仓位明显回升,小盘股所占投资比重降低
信达证券
2011-02-14
基金仓位监测周报:基金仓位有所上升,小盘股所占比例小幅增加
信达证券
2010-12-28
基金仓位监测与市场周报:股票型基金仓位水平大幅上升,固定收益类品种低位反弹
金元证券
2011-04-18
基金仓位监测周报:整体仓位小幅下降,超两成基金大幅减仓
民生证券
2015-01-11
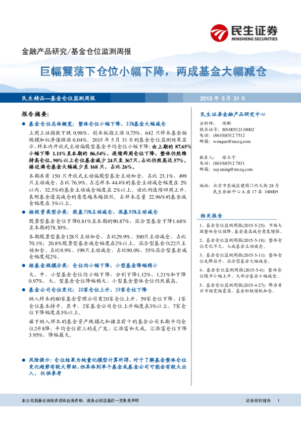
基金仓位监测周报:巨幅震荡下仓位小幅下降,两成基金大幅减仓
民生证券
2015-05-31