登录
注册
回到首页
AI
搜索
发现报告
发现数据
发现专题
研选报告
定制报告
VIP
权益
发现大使
发现一下
行业研究
公司研究
宏观策略
财报
招股书
会议纪要
海南封关
低空经济
DeepSeek
AIGC
大模型
当前位置:首页
/
其他报告
/
报告详情
股指期货日报:期指大涨,高升水再现套利机会
2010-11-02
华龙证券
清***
你可能感兴趣
股指期货日报:股指大涨期指反应平淡 IH-IC或有套利机会
方中中期期货
2017-06-26
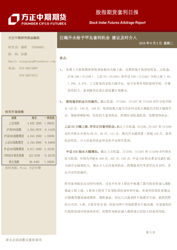
股指期货套利日报:巨幅升水给予罕见套利机会 建议及时介入
方中中期期货
2015-06-02
股指期货日报:期指冲高回落,全线升水
华信万达期货
2015-05-21
股指期货日报:市场继续调整,期指升水回落仍高
华龙证券
2010-10-28
金石期指期货周报:沪深300期现套利机会再现
金石期货
2010-10-25