登录
注册
回到首页
AI
搜索
发现报告
发现数据
发现专题
研选报告
定制报告
VIP
权益
发现大使
发现一下
行业研究
公司研究
宏观策略
财报
招股书
会议纪要
海南封关
低空经济
DeepSeek
AIGC
大模型
当前位置:首页
/
其他报告
/
报告详情
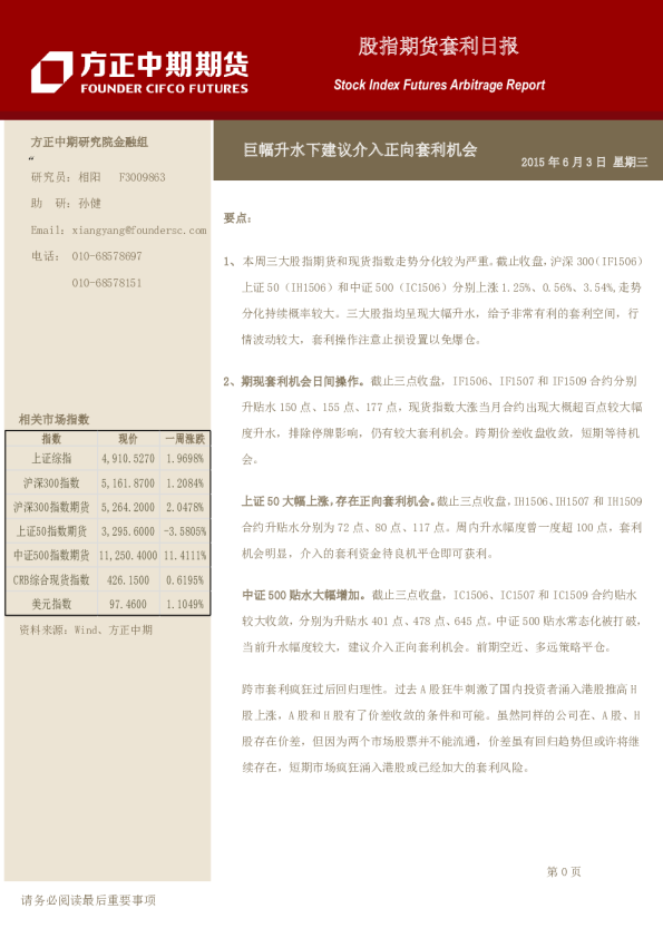
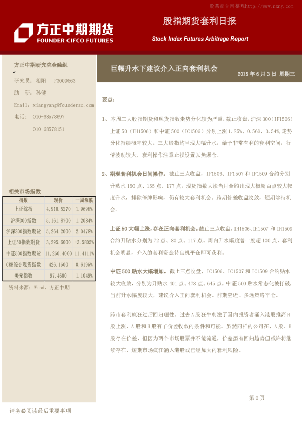
股指期货套利日报:巨幅升水给予罕见套利机会 建议及时介入
2015-06-02
相阳、孙健
方中中期期货
劫***
你可能感兴趣
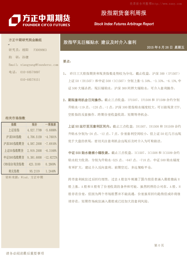
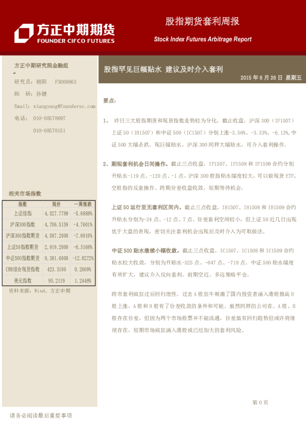
股指期货套利周报:股指罕见巨幅贴水 建议及时介入套利
方中中期期货
2015-06-26
方正中期股指套利日报:股指罕见巨幅贴水,建议及时介入套利
方正期货
2015-06-29
股指期货套利日报:巨幅升水下建议介入正向套利机会
方中中期期货
2015-06-03
股指期货套利日报:巨幅升水下建议介入正向套利机会
方正期货
2015-06-04
股指套利日报:IF及IC巨幅贴水变升水反向套利平仓正向套利建仓优势明显,IC价差快速上行价差多头及时止盈效果好
国泰期货
2015-06-30