登录
注册
回到首页
AI
搜索
发现报告
发现数据
发现专题
研选报告
定制报告
VIP
权益
发现大使
发现一下
行业研究
公司研究
宏观策略
财报
招股书
会议纪要
海南封关
低空经济
DeepSeek
AIGC
大模型
当前位置:首页
/
公司研究
/
报告详情
处在量价齐升阶段的肝素钠原料药企业
2010-05-06
李敬雷、李龙俊
国金证券
℡***
你可能感兴趣
SAF企业有望迎来量价齐升阶段!
基础化工
德邦证券
2025-06-04
冲压产品量价齐升!理想、赛力斯等核心客户多处在强车型周期,公司有望充分受益-1221评级日报
未知机构
2023-12-21
商贸零售行业周报:小商品城主业迈入量价齐升的新发展阶段
商贸零售
上海证券
2024-04-19
肝素原料药行业研究:行业迎来量价齐升,健友股份增长可期
医药生物
莫尼塔
2017-10-23
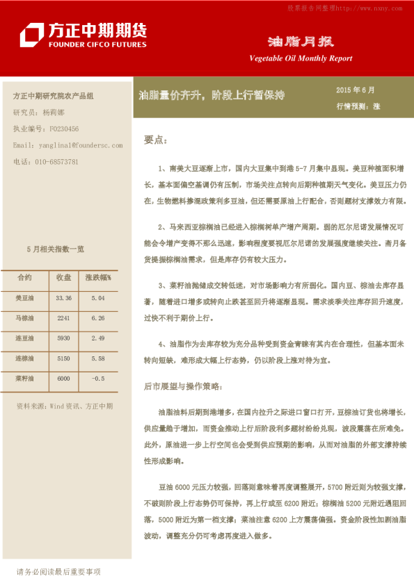
油脂月报:油脂量价齐升,阶段上行暂保持
方正期货
2015-06-09